企业融资网 > 互联网金融 > 正文
马化腾出手!腾讯联手中金一起搞财富管理
网络整理 2021-03-22 10:39在腾讯入股中金公司两年之后,双方合作终于推出大动作。
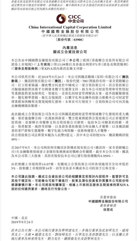
9月24日晚间,中金公司发布公告称,拟与腾讯数码成立合资技术公司,注册资本5亿元,其中中金公司持股51%,腾讯数码持股49%。中金公司表示,双方股东将提供合资技术公司正常运营所需资源,并发挥自身优势支持合资技术公司的发展。

中金公司首席执行官毕明建表示:“合资技术公司是中金在财富管理领域的战略性布局。我们非常高兴能与在数字化领域有领先能力和丰富经验的腾讯合作,共同探索具有巨大潜力的数字化未来。”
“金融+科技”打造新型公司
从没有哪一家金融科技公司,能够具有如此得天独厚的股东优势。
9月24日晚间的中金公司公告称,该公司与腾讯数码订立股东协议,双方同意成立一家合资技术公司。该合资公司注册资本拟为人民币5亿元,其中中金公司持股51%,腾讯数码持股49%。
依托中金公司、腾讯两大金融、科技巨头,新的合资公司意欲何为?对此,中金公司介绍称,该合资技术公司拟通过提供技术平台开发及数字化运营支持,助力中金财富管理和零售经纪等业务提供更加便利化、智能化、差异化的财富管理解决方案,提升投顾服务效率,优化精准营销,强化合规风控,以数字化和金融科技能力推动中金财富管理业务加快转型及实现规模化发展。未来在可行情况下,合资技术公司可向其他金融机构开放服务。
中金公司表示,此次拟成立合资技术公司为该公司与腾讯把握财富管理领域数字化发展的重大机遇,基于强强联合的一次创新与探索。双方股东将提供合资技术公司正常运营所需资源,并发挥自身优势支持合资技术公司发展。
具体而言,对于中金公司来说,其优势在于显著的投顾、产品、资产配置、风控等经验,以及证券业技术能力和金融人才优势。而对于腾讯而言,其显著的客户群和生态优势、数字化能力和经验、技术和运营人才优势,将为新成立的技术公司提供助力。
对于此次合资技术公司的推出,中金公司首席执行官毕明建表示:“合资技术公司是中金在财富管理领域的战略性布局。我们非常高兴能与在数字化领域有领先能力和丰富经验的腾讯合作,共同探索具有巨大潜力的数字化未来。”
腾讯控股总裁刘炽平则称:“金融服务数字化将为行业带来庞大的增量机遇,我们期待结合中金及腾讯的优势,为用户带来更具个性化及差异化的金融科技服务。”
引战两年多方面合作
早在2017年9月20日,中金公司董事会宣布腾讯控股以每股13.8港元认购2.07亿股H股新股,将占全部已发行H股约12.01%及全部已发行股份约4.95%。腾讯正式成为中金公司第三大股东。
彼时,中金公司称,斯日该公司与腾讯签署战略合作框架协议,基于中金公司与腾讯在各自行业中所处的领先地位,双方致力于在金融服务领域展开广泛合作,并通过成立由双方高管牵头的战略合作委员会有效推进战略合作的开展。
华创证券研究报告称,中金公司引入腾讯作为战投的战略考虑在于借助互联网手段,实现更广范围内财富管理客户的快速发掘和对接。投资顾问是中金财富管理业务的核心资产。投顾在开展业务的整个流程中除了最后一步说服客户购买产品外,识别富裕人群、了解产品需求等步骤都可以通过系统化的方式实现。
腾讯是中国领先的互联网综合服务提供商之一,在中国拥有非常广泛的客户群,在大数据处理与人工智能等前沿技术、互联网安全技术、线上平台及服务、互联网用户需求理解等方面具有突出优势。通过与腾讯在精准营销、大数据分析等方面的深度合作,中金得以扩大客户规模、并为客户提供个性化、差异化的财富产品及服务。
中金公司2019年半年报显示,该公司在报告期内进一步加强与腾讯的合作,扩充客群来源和客群类别,利用客户画像等手段,深入挖掘数据价值,全面提升服务能力。不过,对于具体合同的业务形式并未提及。
此前,有某上市券商高管向券商中国记者表示,“中金公司瞄上的是腾讯理财通的团队和理财通的流量入口,可以通过数据分析把腾讯的高净值用户梳理出来。中金公司就可以把自己的理财产品卖给腾讯的高端投资者,中金公司的强大的理财产品的生产能力就能够得到完全的释放。”
就目前腾讯理财通的情况看,中金公司系列私募产品已成功登陆高端专区,当前陈列的产品为中金财富宏远股票权益组合,为100万元起购的中风险产品。不过,与产品上线相比,共同成立技术公司俨然更是行业“大动作”。
聚焦财富管理先发优势
从中金公司的公告来看,此次设立合资技术公司,其发力点仍在于财富管理业务。事实上,作为经纪业务转型的重要方向,财富管理成为各家券商争相发力的主要渠道。对于中金公司而言,其在财富管理业务布局已久。
公开信息显示,早在2007年中金公司即开启了财富管理业务,为高净值客户提供投资咨询服务。伴随着财富管理业务的发展,中金公司不仅可以提供传统的投资产品,而且还能结合自身的投行业务以及私募股权基金,向其高净值客户提供投行资本化等一级股权产品,既提升了自己产品的种类与深度,也能满足高净值客户的需求。
透视中金公司2019年半年报来看,截至2019年6月30日,该公司财富管理的客户数量达到60196户,较2018年末增加27.6%。客户账户资产总值达到8265.32亿元,较2018年末增加16.5%;户均资产超过1300万元。
中金公司如何建设财富管理?据中金公司介绍,其致力于以客户需求为中心、以关注客户整个生命周期为出发点,提供“财富规划+资产配置”解决方案,并结合在线、线下互促并进的力量,强化中金财富管理业务服务模式;以在线“核心生态系统”gWMS系统为依托,加快释放平台价值,持续优化升级客户端和投顾端。
与此同时,中金公司以数字化创新技术为基础,持续推进数字营销平台建设,积累大量客户行为数据,利用客户数字画像等手段加深对客户需求的了解,助力投资顾问为客户提供富有洞察力的专属体验。
另外,历时两年多的吸收整合,今年8月13日,中国中投证券有限责任公司的名称正式变更为中国中金财富证券有限公司(“中金财富”),并将于下月正式举行揭牌仪式。基于此,新设立合资技术公司并提出“助力中金财富管理和零售经纪等业务”,提供更加便利化、智能化、差异化的财富管理解决方案,提升投顾服务效率,优化精准营销,将对未来中金财富的业务模式产生重大变革。
券商金融科技子公司呼之欲出
虽然此次中金公司与腾讯设立的公司被称为“合资技术公司”,但从目前公布的公司业务内涵来看,仍与近年来各个金融领域推崇的金融科技子公司无异。
伴随着金融科技的浪潮,各类金融机构均将金融科技视为未来发展的必经之路,金融科技子公司也成为“行业必备”。
近日,中国人民银行印发《金融科技(Fintech)发展规划(2019-2021年)》,发文对象包括各类持牌金融机构及相关行业协会。《规划》鼓励各类金融机构把握金融科技的发展机遇,提升核心技术能力,对传统金融客户进行赋能,提升金融服务水平,促进普惠金融的发展,增强金融风险的防范化解能力。
就各类金融行业来看,银行业对于金融科技可算是最为推崇,目前至少已有10家银行系金融科技子公司落地。无论是“宇宙行”还是“同业之王”,均推出自家金融科技子公司,杀入金融科技的战场。
而对于证券行业,去年12月19日,证监会发布《证券基金经营机构信息技术管理办法》,允许经营机构设立信息技术专业子公司,为母公司提供信息技术服务。信息技术专业子公司经中国证监会备案后可为其他金融机构提供信息技术服务。
今年4月,山西证券首先提出拟出资2亿元设立金融科技子公司(山证科技有限公司),不过目前尚未有落地消息传出。彼时,山西证券称,近年来随着互联网金融高速发展,金融创新层出不穷,金融科技逐渐成为核心竞争力。通过成立金融科技子公司,壮大金融科技队伍,可以为公司打造核心竞争力提供强有力的支撑,实现从金融到金融科技的跨越。
与山西证券的自行建设不同,此次中金公司联手腾讯共同打造技术公司,先天优势明显。后续这家“合资技术公司”将有怎样的新打法?业内将持续关注。
免费加盟代理请联系于经理17601315811(有返佣)

转载请标注:信息网——马化腾出手!腾讯联手中金一起搞财富管理
- 搜索
-
- 2021-03-22中国慈善捐助报告:年轻
- 2021-03-22地处中国“硅谷” 招行构
- 2021-03-22浦东孵化器爆发式增长 出
- 2021-03-22京东金融副总裁:消费金
- 2021-03-22配资公司“改换门庭”
- 2021-03-22易乾财富开启70岁以上客户
- 2021-03-22日息最高1% 烟台百人参与
- 2021-03-22欧洲央行怀疑数字货币 将
- 2021-03-22区块链+房地产 简化房产交
- 2021-03-22央行新规实行 明天支付宝
- 2021-03-21“不刚兑”的诺亚财富因
- 2021-03-21央行行长易纲:小额支付
- 2021-03-21虚拟货币BHB传销案开庭 主
- 2021-03-21上海一集资诈骗案开审:
- 2021-03-21注册资本80亿!巨头坐镇
- 2021-03-21早报:爱钱进代言人汪涵很
- 2021-03-21京东首次回应直播业务:
- 2021-03-21央行定向降准0.5至1个百分
- 2021-03-21小贷公司监管指标再调!
- 2021-03-21财政部:人民群众不会因
- 2021-03-22中国慈善捐助报告:年轻
- 2021-03-22地处中国“硅谷” 招行构
- 2021-03-22浦东孵化器爆发式增长 出
- 2021-03-22京东金融副总裁:消费金
- 2021-03-22配资公司“改换门庭”
- 2021-03-22易乾财富开启70岁以上客户
- 2021-03-22日息最高1% 烟台百人参与
- 2021-03-22欧洲央行怀疑数字货币 将
- 2021-03-22区块链+房地产 简化房产交
- 2021-03-22央行新规实行 明天支付宝
- 网站分类
-
- 标签列表

