企业融资网 > 互联网金融 > 正文
上市公司二三四五出资4.25亿设立互联网小贷
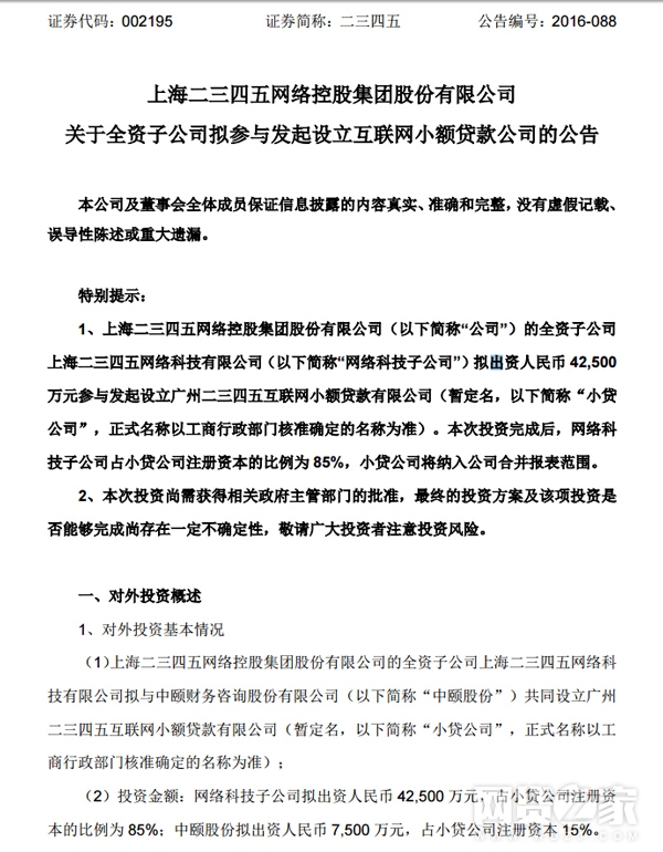
网络整理 2021-03-22 23:33网贷之家讯 12月3日,上市公司上海二三四五网络控股集团股份有限公司(002195 )公告宣布,公司全资子公司上海二三四五网络科技有限公司(下称“二三四五”)拟出资4.25亿元参与发起设立广州二三四五互联网小额贷款有限公司。本次投资完成后,二三四五占小贷公司注册资本的比例为85%,小贷公司将纳入公司合并报表范围。
“此次拟发起设立互联网小贷公司将有利于进一步深化公司“互联网+金融创新”的发展战略,进一步增强公司在互联网消费金融领域的盈利能力,从而进一步提升公司综合竞争力,为全体股东创造更多价值。”公告还表示,本次投资尚需获得相关政府主管部门的批准,最终的投资方案及该项投资是否能够完成尚存在一定不确定性。
公开资料显示,二三四五早在2014年就已涉足互联网金融领域。二三四五联合中银消费金融推出的互联网金融信贷平台“2345贷款王”(原名随心贷),主打面向个人用户、最高5000元现金的小额贷款产品。
二三四五在上述公告中表示,公司“2345贷款王”业务获得了高速发展,互联网消费金融业务已经成为公司重要的利润增长点。公告显示,截至2016年11月30日,“2345贷款王”平台累计发放贷款笔数超过332万笔,较2015年末增长22.7倍。
【延伸阅读】
根据中国人民银行等十部委去年7月18日发布的《关于促进互联网金融健康发展的指导意见》,网络借贷包括个体网络借贷(即P2P网络借贷)和网络小额贷款。网络小额贷款是指互联网企业通过其控制的小额贷款公司,利用互联网向客户提供的小额贷款。网络小额贷款应遵守现有小额贷款公司监管规定,发挥网络贷款优势,努力降低客户融资成本。
上述提法,首次为“网络小贷”公司的成立,提供了政策指导依据。
据北京大成律师事务所合伙人肖飒律师介绍,关于互联网小贷的规范性文件,除了《十部委指导意见》外,全国各地的“互联网+小贷”试点区域的政府或金融局针对当地互联网小贷出台过一些规范性文件。
目前“互联网+小贷”试点区域主要集中于上海、广州、重庆、江西赣州、海南等省或省级市,上述试点省、市多出台了关于网络小额贷款公司的地方性规范性文件,对互联网小贷进行规定。
值得关注的是,在上述试点省市中,最为“活跃”的当属重庆。很多集团公司都前往重庆申请这一牌照。
据报道,重庆市目前已经集中了全国最多的网络小贷公司,其发起股东的类型也多种多样,包括以阿里、百度、京东、乐视、小米等为代表的互联网企业,也有海尔、苏宁、世茂集团等线下传统巨头或上市公司。
免费加盟代理请联系于经理17601315811(有返佣)

转载请标注:信息网——上市公司二三四五出资4.25亿设立互联网小贷
- 搜索
-
- 2021-03-22中国慈善捐助报告:年轻
- 2021-03-22地处中国“硅谷” 招行构
- 2021-03-22浦东孵化器爆发式增长 出
- 2021-03-22京东金融副总裁:消费金
- 2021-03-22配资公司“改换门庭”
- 2021-03-22易乾财富开启70岁以上客户
- 2021-03-22日息最高1% 烟台百人参与
- 2021-03-22欧洲央行怀疑数字货币 将
- 2021-03-22区块链+房地产 简化房产交
- 2021-03-22央行新规实行 明天支付宝
- 2021-03-21“不刚兑”的诺亚财富因
- 2021-03-21央行行长易纲:小额支付
- 2021-03-21虚拟货币BHB传销案开庭 主
- 2021-03-21上海一集资诈骗案开审:
- 2021-03-21注册资本80亿!巨头坐镇
- 2021-03-21早报:爱钱进代言人汪涵很
- 2021-03-21京东首次回应直播业务:
- 2021-03-21央行定向降准0.5至1个百分
- 2021-03-21小贷公司监管指标再调!
- 2021-03-21财政部:人民群众不会因
- 2021-03-22中国慈善捐助报告:年轻
- 2021-03-22地处中国“硅谷” 招行构
- 2021-03-22浦东孵化器爆发式增长 出
- 2021-03-22京东金融副总裁:消费金
- 2021-03-22配资公司“改换门庭”
- 2021-03-22易乾财富开启70岁以上客户
- 2021-03-22日息最高1% 烟台百人参与
- 2021-03-22欧洲央行怀疑数字货币 将
- 2021-03-22区块链+房地产 简化房产交
- 2021-03-22央行新规实行 明天支付宝
- 网站分类
-
- 标签列表

