企业融资网 > 互联网金融 > 正文
为加快转型 宏磊股份拟出资4亿设网络小贷公司
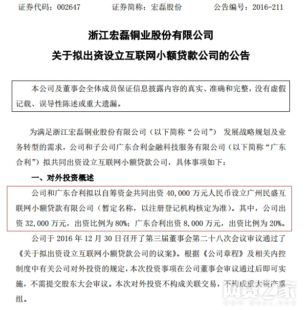
网络整理 2021-03-22 23:12网贷之家综合 A股中小板上市公司宏磊股份(002647)1月3日对外发布公告,称拟和子公司广东合利金融科技服务有限公司共同出资40000万元设立广州民盛互联网小额贷款有限公司,其中宏磊股份出资32000万元,出资比例为80%。
宏磊股份公告指出,设立互联网小额贷款公司系为满足公司发展战略规划及业务转型的需求。公告称,此举能够加快推进公司产业转型的步伐,建立第三方支付相关业务的经营链,拓展良好发展空间和提升公司的盈利能力。
宏磊股份表示,设立互联网小贷公司是公司探索落实金融科技行业的重要战略举措。依托公司旗下互联网金融业务平台,打破传统模式,结合金融科技的核心技术,为公司优质中小微企业及客户提供服务。
公司将整合旗下业务资源,发挥协同效应优势,有利于公司拓展新的投资发展空间,能够增强公司风险抵御能力,加快形成公司新的利润增长点,促进公司持续健康发展,同时推动互联网普惠金融事业的发展。
公开资料显示,宏磊股份全称浙江宏磊铜业股份有限公司,是一家以漆包线、高精度铜管材和其他铜材的研发、生产和销售为主要业务的公司,为国内著名的大型综合性漆包线产品供应商之一。截至2016年第三季度,公司的前两大流通股东为天津柚子资产管理有限公司、深圳健汇投资有限公司,持股占比分别达27.37%、18.57%,远超其他流通股股东。
近年来,因网络小贷的出现打破了传统小贷的地域限制,可通过互联网在全国范围开展业务,网络小贷成为各家企业积极争取的金融牌照。
其中,不少A股上市公司对小贷行业也是积极介入,自11月以来,便有东方财富、国盛金控、二三四五等数家上市公司全资或出资合伙发起设立互联网小额贷款公司。
据网贷之家及盈灿咨询不完全统计,截至2016年12月26日,全国网络小贷分布在10省市,共设立78家网络小额贷款公司(含已获地方金融办批复未开业的公司)。其中广东地区最多,有28家,主要集中在广州。
此番宏磊股份出资设立的互联网小额贷款公司所在地为广州,根据盈灿咨询整理的广州网络小贷政策显示,该地要求网络小贷公司注册资本不得低于一亿元,且应为一次性实缴货币,主发起人为境内实力强、有特色、有品牌、拥有大数据基础的互联网企业,主发起人与关联方合计持股比例不低于35%。
免费加盟代理请联系于经理17601315811(有返佣)

转载请标注:信息网——为加快转型 宏磊股份拟出资4亿设网络小贷公司
- 上一篇:“梦回巅峰”的比特币 开年大涨再度破1000美元
- 下一篇:没有了
- 搜索
-
- 2021-03-22中国慈善捐助报告:年轻
- 2021-03-22地处中国“硅谷” 招行构
- 2021-03-22浦东孵化器爆发式增长 出
- 2021-03-22京东金融副总裁:消费金
- 2021-03-22配资公司“改换门庭”
- 2021-03-22易乾财富开启70岁以上客户
- 2021-03-22日息最高1% 烟台百人参与
- 2021-03-22欧洲央行怀疑数字货币 将
- 2021-03-22区块链+房地产 简化房产交
- 2021-03-22央行新规实行 明天支付宝
- 2021-03-21“不刚兑”的诺亚财富因
- 2021-03-21央行行长易纲:小额支付
- 2021-03-21虚拟货币BHB传销案开庭 主
- 2021-03-21上海一集资诈骗案开审:
- 2021-03-21注册资本80亿!巨头坐镇
- 2021-03-21早报:爱钱进代言人汪涵很
- 2021-03-21京东首次回应直播业务:
- 2021-03-21央行定向降准0.5至1个百分
- 2021-03-21小贷公司监管指标再调!
- 2021-03-21财政部:人民群众不会因
- 2021-03-22中国慈善捐助报告:年轻
- 2021-03-22地处中国“硅谷” 招行构
- 2021-03-22浦东孵化器爆发式增长 出
- 2021-03-22京东金融副总裁:消费金
- 2021-03-22配资公司“改换门庭”
- 2021-03-22易乾财富开启70岁以上客户
- 2021-03-22日息最高1% 烟台百人参与
- 2021-03-22欧洲央行怀疑数字货币 将
- 2021-03-22区块链+房地产 简化房产交
- 2021-03-22央行新规实行 明天支付宝
- 网站分类
-
- 标签列表

