企业融资网 > 互联网金融 > 正文
央行开年内第11张罚单 杉德支付反洗钱违规被罚
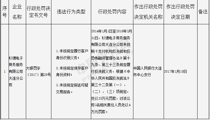
网络整理 2021-03-22 22:44近日,人民银行大连市中心支行于今年1月18日作出行政处罚决定,杉德电子商务服务有限公司大连分公司,因“未按规定履行客户身份识别义务、未按规定保存客户身份资料、未按规定报送可疑身份交易报告”被给予行政处罚。中国支付网了解到,这也是央行今年开出的第11张罚单,杉德支付也尚属首次被处罚。
处罚决定书显示,2014年1月1日至2016年3月31日,杉德电子商务服务有限公司大连分公司未按照《支付机构反洗钱和反恐怖融资管理办法》第十九条、第三十二条规定履行反洗钱义务,根据《中华人民共和国反洗钱法》第三十二条第(一)、(二)、(三)项规定,处以25万元罚款,对该公司3名相关责任人员处以4万元罚款。
杉德电子商务服务有限公司于去年8月在央行做出的首批续展决定中被杉德支付网络服务发展有限公司合并,目前杉德支付拥有全国范围的银行卡收单、移动电话支付、互联网支付以及上海市、北京市、浙江省、江苏省的预付卡发行与受理在内的4项业务许可。
去年8月,上海杉德支付网络服务发展有限公司更名为“杉德支付网络服务发展有限公司”,11月初又将法定代表人由“丁萍”变更为“沈树康”。
免费加盟代理请联系于经理17601315811(有返佣)

转载请标注:信息网——央行开年内第11张罚单 杉德支付反洗钱违规被罚
- 搜索
-
- 2021-03-22中国慈善捐助报告:年轻
- 2021-03-22地处中国“硅谷” 招行构
- 2021-03-22浦东孵化器爆发式增长 出
- 2021-03-22京东金融副总裁:消费金
- 2021-03-22配资公司“改换门庭”
- 2021-03-22易乾财富开启70岁以上客户
- 2021-03-22日息最高1% 烟台百人参与
- 2021-03-22欧洲央行怀疑数字货币 将
- 2021-03-22区块链+房地产 简化房产交
- 2021-03-22央行新规实行 明天支付宝
- 2021-03-21“不刚兑”的诺亚财富因
- 2021-03-21央行行长易纲:小额支付
- 2021-03-21虚拟货币BHB传销案开庭 主
- 2021-03-21上海一集资诈骗案开审:
- 2021-03-21注册资本80亿!巨头坐镇
- 2021-03-21早报:爱钱进代言人汪涵很
- 2021-03-21京东首次回应直播业务:
- 2021-03-21央行定向降准0.5至1个百分
- 2021-03-21小贷公司监管指标再调!
- 2021-03-21财政部:人民群众不会因
- 2021-03-22中国慈善捐助报告:年轻
- 2021-03-22地处中国“硅谷” 招行构
- 2021-03-22浦东孵化器爆发式增长 出
- 2021-03-22京东金融副总裁:消费金
- 2021-03-22配资公司“改换门庭”
- 2021-03-22易乾财富开启70岁以上客户
- 2021-03-22日息最高1% 烟台百人参与
- 2021-03-22欧洲央行怀疑数字货币 将
- 2021-03-22区块链+房地产 简化房产交
- 2021-03-22央行新规实行 明天支付宝
- 网站分类
-
- 标签列表

