企业融资网 > 互联网金融 > 正文
一夜被盗刷5万元 运营商、互金平台谁来背锅?
网络整理 2021-03-22 22:41近日有新闻报道,深圳的何先生发现,自己的手机曾经被一个陌生号码接管,骗子接收了短信验证码,用何先生的京东账户白条消费和申请贷款,一夜间洗劫了5万多元。
然而,这个事情为什么会发生?何先生被盗刷的原因是什么?客户又应该如何防范?能否从根本上解决问题?
让我们像破案一样,根据报道中的几个细节来,还原事实真相。
360手机公司经过与何先生联系沟通,并与移动运营商合作取证调查,现已查明何先生账户被盗的过程,公告如下:
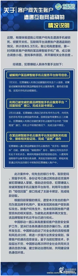
一、1月30日,上海一个IP的设备利用弱密码和社工库密码,频繁尝试破解何先生的360OS云服务账号,试错密码的间隔时间最短为3秒钟,最长为10分钟。由于何先生的360OS密码较简单,最终被成功登陆账号。
二、2月3日凌晨,IP位于辽宁的犯罪嫌疑人登陆何先生的360OS云服务账号,利用“回复短信”接口把何先生号码绑定。犯罪分子又利用云服务“找手机—销毁资料”功能,每隔5、6分钟就发出一次“销毁资料”指令,使何先生的手机持续处于离网状态。
三、在何先生手机被“销毁资料”期间,犯罪嫌疑人接收了何先生的短信验证码,入侵其京东账号用白条消费,造成实际损失1000元;再用金条贷款52000元,转入何先生名下的中国银行卡中,随后转账50000元到犯罪嫌疑人账户,又用ATM机无卡取款2000元。何先生的损失总计达到53000元。
在此事件中,何先生的银行卡号、取款密码、预留手机号及身份证号已通过其他途径泄漏并被犯罪嫌疑人所掌握,再利用短信验证码,犯罪嫌疑人窃取了何先生银行卡资金。种种迹象表明,这是一种由团伙作案、分工严密的新型诈骗手段。
案例中涉及的几个高科技新业务
我们先看看这个案例中的几个高科技新业务名词:运营商提供的副号码、智能手机云服务-销毁资料、京东白条/金条账户贷款。
运营商提供的副号码,是在一张SIM卡上开启多个号码。当你不希望自己的主用号码被对方了解,却需要进行电话/短信沟通时,就可以给对方一个副号码来联系,等到沟通完再取消即可。
这项业务与网购、房产租售、快递、打车等场景的适配度非常好,广受客户欢迎,并结合客户需求增加了一些衍生功能,比如主副号码可以在线随时切换,副号码来电提醒等。
智能手机云服务这个名字,一听就非常高大上,各家产品形态和特点也不尽相同,360提供的云服务自然更强调安全性。360云服务将通讯录、照片、短信及通话记录等个人数据备份与恢复于一身,而且操作非常简便,可以一键自动备份与恢复手机中的重要信息。使用云服务最大的好处就是对数据保护,即使换机换号的情况下也不用担心数据的丢失。
考虑到不同客户的需求,360云服务也有一些"独门暗器",万一用户手机丢了怎么办?可以通过云的方式在远程"销毁资料",原有手机的持有者拿的是一块废铁,也就没有信息泄露的风险了。
京东白条/金条账户贷款,都是"京东金融"旗下的产品,在"互联网+"的发展大势之下,借助于京东在电商方面的积累,京东金融不仅帮客户解决购物场景,还为客户提供了理财、信贷等服务。
最初,"京东白条"是为客户提供"先消费,后付款"的支付方式,改善客户的购物体验。后来又推出了现金借贷产品,就是京东金条,这个业务是为信用良好的白条用户提供现金借贷服务,是白条信用在现金消费场景下的延伸。
场景重现
据报道,事主何先生的云服务密码是弱口令,于1月30日被"撞库",就是被犯罪嫌疑人试了出来。这就意味着,犯罪嫌疑人可以用何先生的身份使用360云服务。
2月3日凌晨,犯罪嫌疑人先用自己的手机向何先生的号码发送副号码绑定申请,再登录何先生的云服务账号,用"回复短信"的功能发送确认短信,完成了主副号码绑定。这样何先生的号码就成了犯罪嫌疑人手机的"副号码"。
接下来,犯罪嫌疑人在360云服务平台上发起"销毁资料"功能,导致何先生的手机一度处于关机离网状态,无法接收到任何信息。与此同时,犯罪嫌疑人以何先生的手机号码作为ID登陆京东,京东平台的短信验证码发送不到何先生的手机上,于是转到何先生的手机"主号码",也就是犯罪嫌疑人的号码上。
此时,犯罪嫌疑人能够冒用何先生的名义在京东上操作了。他先是使用"京东白条"消费,造成了大约1000元的损失,之后就以"信用良好的白条用户"身份申请金条贷款52000元。
按照京东的业务规则,贷款必须打到客户自己的账户上。但这重保障手段,也没能挽回何先生的损失,因为此前犯罪嫌疑人已经得到了他的中国银行卡的卡号、取款密码以及身份证信息等,因此当贷款转到何先生卡之后,犯罪嫌疑人将资金以转账和无卡取款等方式,将卡上资金全部转走。
当然,这时如果有验证码,信息也如法炮制被转到犯罪嫌疑人的手机上。
一夜被盗5万元,谁的错?
表面来看,运营商、360、京东,甚至包括银行,谁也没有做错什么。
从运营商来看,整个过程完全符合一个正常用户的行为逻辑:先用一个号码发起绑定副号码,被绑定的手机也发送了回复确认短信。平台发送验证码,运营商也及时准确地将信息传递给接收手机;当副号码关机短信发送不成功时,为保持通信畅通将信息转发至主号。
360云服务看起来也挺冤:通过云服务回复短信是为了方便客户,结果反而成了犯罪分子冒用客户身份的平台和工具;本来销毁资料是为了防止用户手机丢失时造成客户的信息泄露,没想到却成了帮凶。而因为用户的弱密码被攻破,所以360无法判断登录上来的是李逵还是李鬼,被执行销毁资料的是丢失的手机还是真正的用户。
京东的金融创新,让一个卡里没钱的客户损失数万;但从京东来看,对用户的身份验证全部通过,发起的业务又合规合法,有什么理由拦截请求不提供服务?银行的网上转账和无卡取款更是如今非常普遍的服务手段,也没有错啊。
如此看来,似乎何先生才是犯错误最多造成影响最大的关键:一是在360云服务平台上使用弱口令;二是账户信息密码泄露。
看到这样的新闻,读者的脑海中会做出什么反应?运营商的新业务有风险?互联网的新业务有风险?对于这些新鲜事物,是不是还是远离比较好?
深度分析
入口曾是众多企业争夺的焦点,更是互联网故事的核心。但是打来打去发现谁也取代不了谁,于是形成了多入口并存的格局。
这个案例,恰恰表现出多入口并存的情况下,出现的新问题。
前面分析过,从运营商、360和京东来看,都难以识别操作者是何先生还是假冒者:运营商接到的是360平台以客户名义发送的短信,京东进行身份验证时通过中国移动发送验证码,每一个服务者都只有客户的部分信息,谁来提供系统性的安全防护?
梦网时代,运营商是手机用户的入口,客户订购的各种业务,都必须在运营商这里留下"订购关系",然后运营商据此向用户收费,与SP分账。所以运营商有责任为用户提供"Total Solution",提供包括信息安全在内的一切服务。
如今的移动互联网时代,运营商不再拥有用户的全量订购关系,很多业务貌似与运营商有关,只是因为互联网企业将用户的手机作为ID,运营商提供验证码等通道类服务,不再具备提供完整服务的能力。
那么有没有运营商的替代者,成为客户服务的集成者呢?在这个案例中,当事人何先生既是中国移动的客户,又是360云服务的客户,还是京东的客户。这三者每家都只能提供一部分信息服务,而将其集成在一起的,是用户自己。
于是,当客户自身安全意识不强,而犯罪分子又对业务精通的时候,这种利用不同服务商信息不完备,钻漏洞甚至犯罪的风险就会越来越大。
解决办法
首先,用户增强自己的安全防范意识,是眼下唯一有效的解决方案。隐私保护、密码设定,以及面对各种诱惑时的应对方式,越来越成为这个时代必要的自我防护手段。尤其对于那些匪夷所思的"大便宜",个人以为还是别信的好。
第二种方式是形成信息安全联盟,实现不同入口之间的信息共享和互通,加大安全联合防范的能力。骗子们都在玩跨平台,如果继续各自为战,很难应对。
但是这种方式难度非常大,因为各家平台之间都是竞争关系,缺乏实现信息共享的信任感。而且在很多时候,增强安全性意味着降低操作的便利性,这是很多创新企业打死都不愿意做的事情。
第三种方式是形成信息安全中心,将多入口的信息汇集在一起,提高安全防护能力。要做到这一点也不易,因为这个平台的权威性和服务能力要非常高,想找到这样的平台,太难了。
所以结论是:在多入口的时候,做好个人自己的安全防护,自求多福吧。
免费加盟代理请联系于经理17601315811(有返佣)

转载请标注:信息网——一夜被盗刷5万元 运营商、互金平台谁来背锅?
- 搜索
-
- 2021-03-22中国慈善捐助报告:年轻
- 2021-03-22地处中国“硅谷” 招行构
- 2021-03-22浦东孵化器爆发式增长 出
- 2021-03-22京东金融副总裁:消费金
- 2021-03-22配资公司“改换门庭”
- 2021-03-22易乾财富开启70岁以上客户
- 2021-03-22日息最高1% 烟台百人参与
- 2021-03-22欧洲央行怀疑数字货币 将
- 2021-03-22区块链+房地产 简化房产交
- 2021-03-22央行新规实行 明天支付宝
- 2021-03-21“不刚兑”的诺亚财富因
- 2021-03-21央行行长易纲:小额支付
- 2021-03-21虚拟货币BHB传销案开庭 主
- 2021-03-21上海一集资诈骗案开审:
- 2021-03-21注册资本80亿!巨头坐镇
- 2021-03-21早报:爱钱进代言人汪涵很
- 2021-03-21京东首次回应直播业务:
- 2021-03-21央行定向降准0.5至1个百分
- 2021-03-21小贷公司监管指标再调!
- 2021-03-21财政部:人民群众不会因
- 2021-03-22中国慈善捐助报告:年轻
- 2021-03-22地处中国“硅谷” 招行构
- 2021-03-22浦东孵化器爆发式增长 出
- 2021-03-22京东金融副总裁:消费金
- 2021-03-22配资公司“改换门庭”
- 2021-03-22易乾财富开启70岁以上客户
- 2021-03-22日息最高1% 烟台百人参与
- 2021-03-22欧洲央行怀疑数字货币 将
- 2021-03-22区块链+房地产 简化房产交
- 2021-03-22央行新规实行 明天支付宝
- 网站分类
-
- 标签列表

