企业融资网 > 互联网金融 > 正文
央行拟全面规范机构资管业务 明确提出打破刚兑
网络整理 2021-03-22 22:39网贷之家综合 据彭博2月20日报道,知情人士表示,中国央行会同证监会、银监会、保监会及其他有关部门,就全面规范金融机构资管业务进行讨论及征求意见,讨论中的新规明确提出打破刚性兑付。值得注意的是,目前央行等部门官网并未登出相关消息。

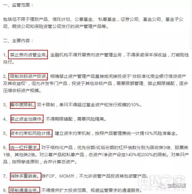
征求意见核心要点截图,来源:金融深度
据彭博援引知情人士透露称,这里资产管理业务涵盖银行、信托、证券、基金、期货、保险、私募基金等金融机构发行的资管产品。
知情人士表示,讨论中的新规明确提出打破刚性兑付;新规中明确提出资管业务是金融机构的表外业务,金融机构不得开展表内资产管理业务。
新规明确禁止资管产品直接或间接投资“非标准化商业银行信贷资产及其收益权”,统一要求金融机构按照产品管理费收入的10%计提风险准备金。
此外,讨论中的新规还指出,为防止风险,提出“新老划断”安排,老产品到期不续,新产品必须严格遵守新规定。
另据21世纪经济报道今日报道,其媒体获悉,在监管层在酝酿统一规范银行理财、信托计划、公募基金、私募基金,证券公司、基金公司、基金子公司、期货公司和保险资管公司等各类金融机构产品规定的同时,或亦将对非金融机构的资管产品乱象提出要求。
报道援引接近监管层人士的话称,“按照意见要求,市场中的无牌机构,也就是非金融机构未经许可,不允许自主发行、销售、代销资管产品。”
该监管人士表示,“现在很多互联网金融平台打着资管的名义发行产品,或者为客户、为关联方的产品进行资金募集,这些模式可能都要得到进一步整顿和清理。”
免费加盟代理请联系于经理17601315811(有返佣)

转载请标注:信息网——央行拟全面规范机构资管业务 明确提出打破刚兑
- 搜索
-
- 2021-03-22中国慈善捐助报告:年轻
- 2021-03-22地处中国“硅谷” 招行构
- 2021-03-22浦东孵化器爆发式增长 出
- 2021-03-22京东金融副总裁:消费金
- 2021-03-22配资公司“改换门庭”
- 2021-03-22易乾财富开启70岁以上客户
- 2021-03-22日息最高1% 烟台百人参与
- 2021-03-22欧洲央行怀疑数字货币 将
- 2021-03-22区块链+房地产 简化房产交
- 2021-03-22央行新规实行 明天支付宝
- 2021-03-21“不刚兑”的诺亚财富因
- 2021-03-21央行行长易纲:小额支付
- 2021-03-21虚拟货币BHB传销案开庭 主
- 2021-03-21上海一集资诈骗案开审:
- 2021-03-21注册资本80亿!巨头坐镇
- 2021-03-21早报:爱钱进代言人汪涵很
- 2021-03-21京东首次回应直播业务:
- 2021-03-21央行定向降准0.5至1个百分
- 2021-03-21小贷公司监管指标再调!
- 2021-03-21财政部:人民群众不会因
- 2021-03-22中国慈善捐助报告:年轻
- 2021-03-22地处中国“硅谷” 招行构
- 2021-03-22浦东孵化器爆发式增长 出
- 2021-03-22京东金融副总裁:消费金
- 2021-03-22配资公司“改换门庭”
- 2021-03-22易乾财富开启70岁以上客户
- 2021-03-22日息最高1% 烟台百人参与
- 2021-03-22欧洲央行怀疑数字货币 将
- 2021-03-22区块链+房地产 简化房产交
- 2021-03-22央行新规实行 明天支付宝
- 网站分类
-
- 标签列表

