企业融资网 > 互联网金融 > 正文
易联汇华拿下支付牌照:1.3亿元收购持牌机构
网络整理 2021-03-22 22:00近日,易联汇华(北京)科技有限公司(下称“易联汇华”)官方微信发布消息称,易联汇华已经收购广东信汇电子商务有限公司(下称“广东信汇”)。
据消息,广东信汇是一家持有中国人民银行颁发的银行卡收单支付业务许可证的支付企业。通过此次收购,易联汇华正式获得银行卡收单业务(广东省)的经营许可。此外,据知情人士透露,此次交易金额大约1.3亿元,占60.4%股权,该数字未获易联汇华确认。凤凰WEMONEY注意到,目前,广东信汇工商信息已完成股权变更。
工商资料显示,易联汇华于2011年8月在北京成立,注册资本5424万元人民币,法定代表人为王春江,主要经营技术推广服务、设计、制作、代理、发布广告、市场调查、企业策划等业务。
值得注意的是,凤凰WEMONEY搜索企查查发现,易联汇华及其子公司上海易势公司(下称“上海易势”)因合同案纠纷,相继两次被起诉。同时,据多家媒体报道,易联汇华此前涉及二清。
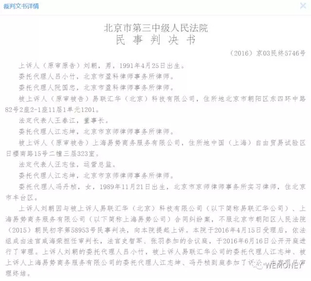
《北京市第三中级人民法院民事判决书》中提到,2014年2月,易联汇华与朗元鸿(北京)网络科技有限公司(下称“朗元鸿”)签订协议,约定易联汇华为朗元鸿提供支付服务。朗元鸿负责商户扩展并借用易联汇华的通道将商户交送中国银联入网,易联汇华将银联清算的商户资金清算至朗元鸿公司的主账户,合作期限三年。
据上诉人刘朝起诉书,2015年年初,朗元鸿与易联汇华协商终止了合作。随后,上海易势确认尚欠朗元鸿风险保证金1650010元,承诺从2015年1月23日起偿还。另外,在合作之初,朗元鸿向易联汇华交付了交易保证金5万元,表示合作结束后应该予以退还。以上共计1700010元没有偿还。
刘朝表示,朗元鸿多次向易联汇华、上海易势催要,但对方始终拖延不予支付。2015年10月17日,朗元鸿将上述债权转让给刘朝。
对此,刘朝请求易联汇华和上海易势连带清偿1650010元欠款并支付利息。但由于没有证据证明朗元鸿与易联汇华的合作已经结束,刘朝的请求被法院驳回。
此后,刘朝不服一审判决,向北京市第三中级人民法院提起上诉,请求法院撤销一审判决,改判易联汇华和上海易势向刘朝清偿1700010元债务和利息。凤凰WEMONEY注意到,因无相应的事实及法律依据,刘朝的上诉请求再次被法院驳回。
另据媒体报道,在此纠纷案中,易联汇华和上海易势没有取得合法资质,却将业务违法外包,借用持牌机构捷诚易付公司渠道,实则是二清业务。
根据《非金融机构支付服务管理办法》规定,“非金融机构提供支付服务,应当依据本办法取得《支付业务许可证》,成为支付机构。未经中国人民银行批准,任何非金融机构和个人不得从事或变相从事支付业务”。亦即非金融机构只有拥有《支付业务许可证》,才能够从事网络支付、预付卡的发行与受理、银行卡收单、以及中国人民银行确定的其他支付业务。
下附《北京市第三中级人民法院民事判决书》(节选):
免费加盟代理请联系于经理17601315811(有返佣)

转载请标注:信息网——易联汇华拿下支付牌照:1.3亿元收购持牌机构
- 搜索
-
- 2021-03-22中国慈善捐助报告:年轻
- 2021-03-22地处中国“硅谷” 招行构
- 2021-03-22浦东孵化器爆发式增长 出
- 2021-03-22京东金融副总裁:消费金
- 2021-03-22配资公司“改换门庭”
- 2021-03-22易乾财富开启70岁以上客户
- 2021-03-22日息最高1% 烟台百人参与
- 2021-03-22欧洲央行怀疑数字货币 将
- 2021-03-22区块链+房地产 简化房产交
- 2021-03-22央行新规实行 明天支付宝
- 2021-03-21“不刚兑”的诺亚财富因
- 2021-03-21央行行长易纲:小额支付
- 2021-03-21虚拟货币BHB传销案开庭 主
- 2021-03-21上海一集资诈骗案开审:
- 2021-03-21注册资本80亿!巨头坐镇
- 2021-03-21早报:爱钱进代言人汪涵很
- 2021-03-21京东首次回应直播业务:
- 2021-03-21央行定向降准0.5至1个百分
- 2021-03-21小贷公司监管指标再调!
- 2021-03-21财政部:人民群众不会因
- 2021-03-22中国慈善捐助报告:年轻
- 2021-03-22地处中国“硅谷” 招行构
- 2021-03-22浦东孵化器爆发式增长 出
- 2021-03-22京东金融副总裁:消费金
- 2021-03-22配资公司“改换门庭”
- 2021-03-22易乾财富开启70岁以上客户
- 2021-03-22日息最高1% 烟台百人参与
- 2021-03-22欧洲央行怀疑数字货币 将
- 2021-03-22区块链+房地产 简化房产交
- 2021-03-22央行新规实行 明天支付宝
- 网站分类
-
- 标签列表

