企业融资网 > 互联网金融 > 正文
724家平台诱导性宣传 宜人贷负面舆情指数第一
网络整理 2021-03-22 21:594月5日,国家互联网金融安全技术专家委员会发布3月16日至3月31日互联网金融监测情况报告。
根据报告,截至2017年3月31日,国家互联网金融风险分析技术平台原型系统(以下简称系统)共收录20大类业态的互联网金融平台共15423家(不包括微盘),新增收录1113家,其中在运营平台11779家,新增收录1096家。
同时,在用户方面,近4个月互联网金融活跃用户超6.61亿;资金方面,网络借贷、网络众筹及互联网支付三种业态投资总额超64.2万亿,其中,互联网支付超59.2万亿、网络借贷超5万亿、网络众筹超400亿。
从3月16日至3月31日发展情况来看,新增平台方面,3月份下半月发现新上线平台10家,环比增加4家;其中,上海3家、山东2家、浙江2家、辽宁1家、安徽1家、江苏1家。新增平台所属业态为:p2p网贷4家、其他网贷3家、资产管理2家、网络众筹1家。
消亡平台方面,3月份下半月发现消亡平台143家,环比减少17家;其中,上海市32家(22.3%)、广东省27家(18.8%)、浙江省13家(9%)、北京市11家(7.6%)、福建省6家(4.1%)等。消亡平台所属业态主要为P2P网贷51家(26.8%)、交易所37家(19.4%)、资产管理20家(10.5%)、产品众筹12家(6.3%)、网络网贷10家(5.2%)等。
据了解,本期通过舆情新增预警平台258家,环比增加23家,其中215家平台为网站无法访问,占比83%。新增预警平台主要分布于广东省41家(16%)、上海市39家(15%)、北京市38家(14.7%)、山东省22家(8.5%)、浙江省20家(7.7%)等。新增预警平台所属业态主要为P2P网贷131家(50.7%)、资产管理33家(12.7%)、众筹26家(10%)、网上银行11家(4%)、交易所10家(3.8%)等。
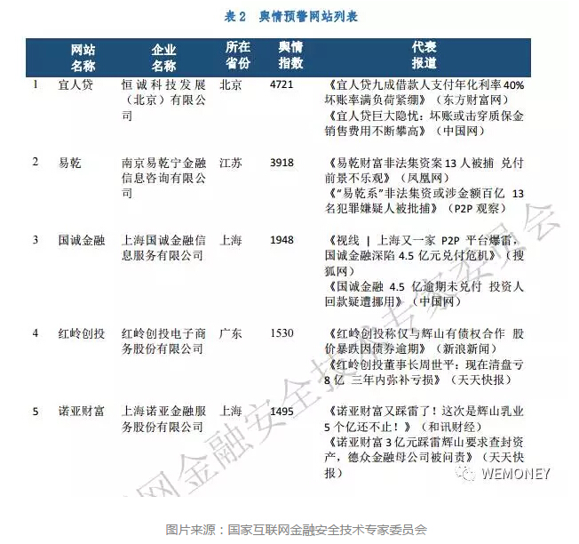
值得注意的是,系统负面舆情指数排名前5名的网站分别为:宜人贷、易乾、国诚金融、红岭创投、诺亚财富。
凤凰WEMONEY注意到,系统重点对互联网金融平台涉嫌虚假宣传、收益率过高、公告异常等3大类运行情况进行实时监测分析。
其中,在涉嫌诱导性宣传方面,系统监测到的目前存在诱导性宣传的平台724家,环比减少34家,本期新发现2家。自系统建设至今,累计发现涉嫌诱导性宣传平台数量1767家。
收益率过高方面,系统监测到的目前存在收益率过高的平台71家,环比减少1家,本期未发现新平台。自系统建设至今,累计发现收益率过高平台数量241家。
公告异常方面,系统监测到的目前存在公告异常的平台286家,本期新发现1家。自系统建设至今,累计发现公告异常平台数量367家。
免费加盟代理请联系于经理17601315811(有返佣)

转载请标注:信息网——724家平台诱导性宣传 宜人贷负面舆情指数第一
- 搜索
-
- 2021-03-22中国慈善捐助报告:年轻
- 2021-03-22地处中国“硅谷” 招行构
- 2021-03-22浦东孵化器爆发式增长 出
- 2021-03-22京东金融副总裁:消费金
- 2021-03-22配资公司“改换门庭”
- 2021-03-22易乾财富开启70岁以上客户
- 2021-03-22日息最高1% 烟台百人参与
- 2021-03-22欧洲央行怀疑数字货币 将
- 2021-03-22区块链+房地产 简化房产交
- 2021-03-22央行新规实行 明天支付宝
- 2021-03-21“不刚兑”的诺亚财富因
- 2021-03-21央行行长易纲:小额支付
- 2021-03-21虚拟货币BHB传销案开庭 主
- 2021-03-21上海一集资诈骗案开审:
- 2021-03-21注册资本80亿!巨头坐镇
- 2021-03-21早报:爱钱进代言人汪涵很
- 2021-03-21京东首次回应直播业务:
- 2021-03-21央行定向降准0.5至1个百分
- 2021-03-21小贷公司监管指标再调!
- 2021-03-21财政部:人民群众不会因
- 2021-03-22中国慈善捐助报告:年轻
- 2021-03-22地处中国“硅谷” 招行构
- 2021-03-22浦东孵化器爆发式增长 出
- 2021-03-22京东金融副总裁:消费金
- 2021-03-22配资公司“改换门庭”
- 2021-03-22易乾财富开启70岁以上客户
- 2021-03-22日息最高1% 烟台百人参与
- 2021-03-22欧洲央行怀疑数字货币 将
- 2021-03-22区块链+房地产 简化房产交
- 2021-03-22央行新规实行 明天支付宝
- 网站分类
-
- 标签列表

