企业融资网 > 互联网金融 > 正文
重庆百货2.66亿再度增资马上消费金融 持股30%
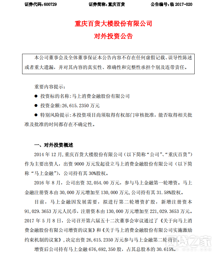
网络整理 2021-03-22 21:34网贷之家讯 5月8日消息,重庆百货大楼股份有限公司(下称“重庆百货”)今日发布对外投资公告称,公司董事会审议通过了《关于向马上消费金融股份有限公司增资的议案》,决定出资2.66亿元参与马上消费金融第二轮增资,后者注册资本将由13亿元增加至约22.1亿元,增资后重庆百货持股占比为30.615%。
网贷之家注意到,在完成了此轮增资扩股之后,马上消费金融成为继捷信(44亿元)之后“注册资本第二大”(本土第一大)的持牌消费金融公司。
而重庆百货作为马上消费金融公司主要出资人,曾于2016年8月出资3.2亿元对马上消费金融进行了第一次增资,累计持股31.58%。彼时,马上消费金融公司的注册资本也由3亿元增加至13亿元。
今日,重庆百货再出资2.66亿元对马上消费金融进行了第二次增资,继续保留后者最大股东的身份。不过,重庆百货公告同时显示,本次投资由公司自有的经营资金进行投资,本次投资尚需取得有权部门审核批准。
官网资料显示,马上消费金融成立于2015年6月,是银监会批准设立的持有消费金融牌照的全国性金融机构,由重庆百货、中关村科金、物美控股、重庆银行、阳光保险、浙江中国小商品城共同发起设立。
马上消费金融的主营业务为发放个人消费贷款,截止2016年末,马上消费金融累计注册用户数582万,共累计发放贷款99亿元,资产总额为76.3亿元,所有者权益总额为12.93亿元,2016年营业收入4.85亿元,净利润为652.16万元。
据媒体此前报道,3月24日,人民银行重庆营业管理部发布今年首张行政处罚决定书。此份文号为渝银罚〔2017〕1号的行政处罚书显示,马上消费金融股份有限公司(即“马上消费金融”)因违反征信相关条款,被罚款39万元。
据悉,马上消费金融是首家因征信问题被罚的消费金融公司。
虽然,马上消费金融被处罚具体属于哪一类以及引发违规的原因,在行政处罚书中并未透露,但对照涉及违规的条款中相关内容,马上消费金融或主要涉及泄露个人或企业的相关征信信息。
免费加盟代理请联系于经理17601315811(有返佣)

转载请标注:信息网——重庆百货2.66亿再度增资马上消费金融 持股30%
- 搜索
-
- 2021-03-22中国慈善捐助报告:年轻
- 2021-03-22地处中国“硅谷” 招行构
- 2021-03-22浦东孵化器爆发式增长 出
- 2021-03-22京东金融副总裁:消费金
- 2021-03-22配资公司“改换门庭”
- 2021-03-22易乾财富开启70岁以上客户
- 2021-03-22日息最高1% 烟台百人参与
- 2021-03-22欧洲央行怀疑数字货币 将
- 2021-03-22区块链+房地产 简化房产交
- 2021-03-22央行新规实行 明天支付宝
- 2021-03-21“不刚兑”的诺亚财富因
- 2021-03-21央行行长易纲:小额支付
- 2021-03-21虚拟货币BHB传销案开庭 主
- 2021-03-21上海一集资诈骗案开审:
- 2021-03-21注册资本80亿!巨头坐镇
- 2021-03-21早报:爱钱进代言人汪涵很
- 2021-03-21京东首次回应直播业务:
- 2021-03-21央行定向降准0.5至1个百分
- 2021-03-21小贷公司监管指标再调!
- 2021-03-21财政部:人民群众不会因
- 2021-03-22中国慈善捐助报告:年轻
- 2021-03-22地处中国“硅谷” 招行构
- 2021-03-22浦东孵化器爆发式增长 出
- 2021-03-22京东金融副总裁:消费金
- 2021-03-22配资公司“改换门庭”
- 2021-03-22易乾财富开启70岁以上客户
- 2021-03-22日息最高1% 烟台百人参与
- 2021-03-22欧洲央行怀疑数字货币 将
- 2021-03-22区块链+房地产 简化房产交
- 2021-03-22央行新规实行 明天支付宝
- 网站分类
-
- 标签列表

