企业融资网 > 互联网金融 > 正文
商务部排查租赁首点名互金 这些平台恐受波及
网络整理 2021-03-22 21:34融资租赁行业的金融风险管控历来是商务部关注的重点。但是,明确点名对互联网金融和各类网贷平台、第三方财富管理公司进行风险排查却是第一次。
查谁?
5月8日,商务部官网发布了《关于开展融资租赁业风险排查工作的通知》(下称《通知》),要求相关部门在5月2日至6月30日期间对融资租赁行业进行风险排查。
《通知》提到,本次风险排查工作对象为所有内资融资租赁试点企业和外商投资融资租赁企业。其中,列明了12类需要重点检查的企业,包括关联公司从事互联网金融、投资咨询、财富管理、第三方理财、小额贷款、融资担保、商业保理、典当等业务的企业(关联公司包括股东、股东投资的企业、同一实际控制人控制的其他企业及本公司所投资的企业)和通过网络借贷平台等互联网金融企业进行融资,且融资规模较大的企业等。
针对此次商务部明确点名要重点对互联网金融和各类网贷平台进行风险排查,记者整理了部分业务中涉及融资租赁的互联网金融平台,仅供读者诸君参考。
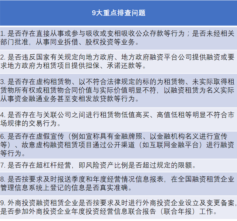
查什么?
此次重点排查内容为目前企业主要存在的九类问题,包括是否未经相关部门批准,从事同业拆借、股权投资等业务;是否存在虚假宣传(例如宣称具有金融牌照、以金融机构名义进行宣传等)、故意虚构融资租赁项目通过公开渠道(如互联网金融平台)进行融资等行为。
一位业内人士对《国际金融报》记者指出,关于融资租赁行业的金融风险管控一直是商务部多年来关注的重点。比如,2014年4月,商务部就曾下发通知要求,各地在当年5月30日前对下辖的融资租赁企业进行集中的风险排查;2016年春节前后,商务部向各省、市商务主管部门内部下发了《商务部办公厅关于开展融资租赁企业风险排查工作的通知》,要求对融资租赁企业进行风险排查,排查重点为融资租赁行业非法集资风险。
“但是,如此明确点名互联网金融和各类网贷平台、第三方财富管理公司却是第一次。”该人士表示。
他进一步对记者解释,“目前,在还未完全规范发展的互联网金融行业,类似于《通知》中提到的虚假宣传、虚构项目、涉嫌自融等关联交易在网贷行业中还是很多平台的惯用伎俩。所以随着银监会、商务部和各个地方协会网贷细则的陆续出台,对于网贷行业整体健康发展具有非常重要的指导作用。”
免费加盟代理请联系于经理17601315811(有返佣)

转载请标注:信息网——商务部排查租赁首点名互金 这些平台恐受波及
- 搜索
-
- 2021-03-22中国慈善捐助报告:年轻
- 2021-03-22地处中国“硅谷” 招行构
- 2021-03-22浦东孵化器爆发式增长 出
- 2021-03-22京东金融副总裁:消费金
- 2021-03-22配资公司“改换门庭”
- 2021-03-22易乾财富开启70岁以上客户
- 2021-03-22日息最高1% 烟台百人参与
- 2021-03-22欧洲央行怀疑数字货币 将
- 2021-03-22区块链+房地产 简化房产交
- 2021-03-22央行新规实行 明天支付宝
- 2021-03-21“不刚兑”的诺亚财富因
- 2021-03-21央行行长易纲:小额支付
- 2021-03-21虚拟货币BHB传销案开庭 主
- 2021-03-21上海一集资诈骗案开审:
- 2021-03-21注册资本80亿!巨头坐镇
- 2021-03-21早报:爱钱进代言人汪涵很
- 2021-03-21京东首次回应直播业务:
- 2021-03-21央行定向降准0.5至1个百分
- 2021-03-21小贷公司监管指标再调!
- 2021-03-21财政部:人民群众不会因
- 2021-03-22中国慈善捐助报告:年轻
- 2021-03-22地处中国“硅谷” 招行构
- 2021-03-22浦东孵化器爆发式增长 出
- 2021-03-22京东金融副总裁:消费金
- 2021-03-22配资公司“改换门庭”
- 2021-03-22易乾财富开启70岁以上客户
- 2021-03-22日息最高1% 烟台百人参与
- 2021-03-22欧洲央行怀疑数字货币 将
- 2021-03-22区块链+房地产 简化房产交
- 2021-03-22央行新规实行 明天支付宝
- 网站分类
-
- 标签列表

