企业融资网 > 互联网金融 > 正文
央行:9家支付机构牌照续展未通过(附全名单)
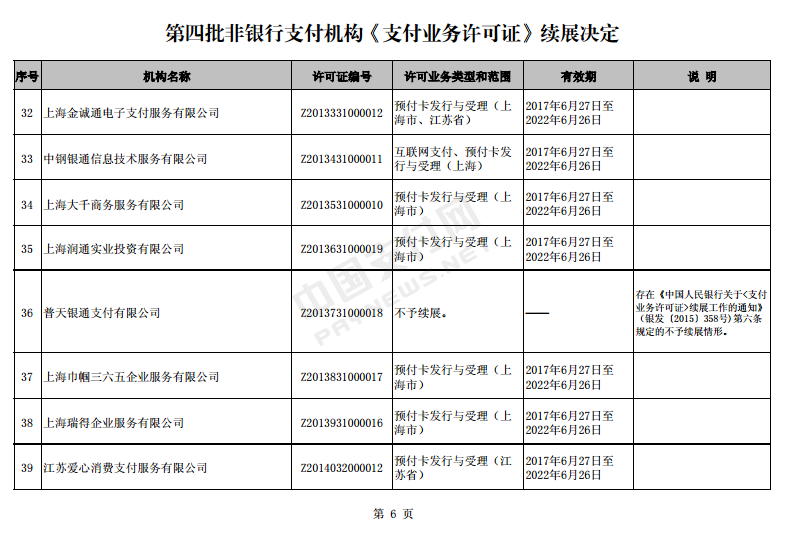
网络整理 2021-03-22 20:55这9家(支付牌照续展没过的支付公司)分别是乐富支付有限公司、长沙商联电子商务有限公司、安徽瑞祥资讯服务有限公司、哈尔滨金联信支付科技有限公司、山西兰花商务支付有限公司、北京中诚信和支付有限公司、北京交广科技发展有限公司、西安银信商通电子支付有限公司、普天银通支付有限公司。
另外,山东网上有名网络科技有限公司的预付卡发行与受理被砍掉,仅剩互联网支付业务。
乐富向中国支付网发来紧急声明,称“未及时完成牌照续展流程,银行卡收单牌照续展暂未获批。现正与人民银行紧密沟通,并加急办理相关手续,短期之内即可获得人民银行最终批示。在此期间,乐富承诺所有业务正常进行。”
以下是央行发布的权威名单:













免费加盟代理请联系于经理17601315811(有返佣)

转载请标注:信息网——央行:9家支付机构牌照续展未通过(附全名单)
- 搜索
-
- 2021-03-22中国慈善捐助报告:年轻
- 2021-03-22地处中国“硅谷” 招行构
- 2021-03-22浦东孵化器爆发式增长 出
- 2021-03-22京东金融副总裁:消费金
- 2021-03-22配资公司“改换门庭”
- 2021-03-22易乾财富开启70岁以上客户
- 2021-03-22日息最高1% 烟台百人参与
- 2021-03-22欧洲央行怀疑数字货币 将
- 2021-03-22区块链+房地产 简化房产交
- 2021-03-22央行新规实行 明天支付宝
- 2021-03-21“不刚兑”的诺亚财富因
- 2021-03-21央行行长易纲:小额支付
- 2021-03-21虚拟货币BHB传销案开庭 主
- 2021-03-21上海一集资诈骗案开审:
- 2021-03-21注册资本80亿!巨头坐镇
- 2021-03-21早报:爱钱进代言人汪涵很
- 2021-03-21京东首次回应直播业务:
- 2021-03-21央行定向降准0.5至1个百分
- 2021-03-21小贷公司监管指标再调!
- 2021-03-21财政部:人民群众不会因
- 2021-03-22中国慈善捐助报告:年轻
- 2021-03-22地处中国“硅谷” 招行构
- 2021-03-22浦东孵化器爆发式增长 出
- 2021-03-22京东金融副总裁:消费金
- 2021-03-22配资公司“改换门庭”
- 2021-03-22易乾财富开启70岁以上客户
- 2021-03-22日息最高1% 烟台百人参与
- 2021-03-22欧洲央行怀疑数字货币 将
- 2021-03-22区块链+房地产 简化房产交
- 2021-03-22央行新规实行 明天支付宝
- 网站分类
-
- 标签列表

