企业融资网 > 互联网金融 > 正文
明天系等民营金融28巨头名单及持股图全揭秘
网络整理 2021-03-22 20:48自2014年7月腾讯旗下微众银行获批筹建起,截至2017年6月末,已有17家民营银行获批筹建,其中绝大部分已经开业。
这并不是民营银行的开端,更不是民营金融的破冰。发端于实业的民营资本,在完成产业积累之后,便有向金融业上溯的必然冲动,且先行者也不在少数。但是在国有资本绝对主导的中国金融领域,民营资本在其中的角色、地位,从来都是模糊的、非量化的,甚至是颇为隐秘的。
民营资本究竟占据了中国金融业多少份额?究竟有多少金融机构由民营资本实际控制?谁是控制金融机构最多的民资代表?又是谁掌控的金融资产最多?
为了对中国金融版图上民营机构的站位进行相对全面的量化分析,以及绘制出一份完整的“民营金融时局图”,新财富在浩如烟海的数据中进行了一番广泛的收集,我们追踪了全国近800家金融机构的股东情况,查阅了1000+份金融机构年报,汇总了相关金融机构的前十大股东名录,其数量超过4000家。除了五大国有商业银行之外,我们的统计范围涵盖了股份制银行、城商行、农商行(部分)、保险、信托、证券、基金、期货、财务公司、金融租赁等典型持牌金融机构。
揭开系列数据之后,民营金融的疆域版图逐渐清晰……
中国的金融业在不断发展,中国的民营资本于金融业的布局也在不断延展。14年前,新财富第一次进行民营金融版图的分析时发现,入股2家金融机构以上的民企仅有8家,单家民企入股金融机构的最高数量也仅仅7家。
14年后的今天,当我们再次做类似的统计时,已然发现,入股2家金融机构以上的民企,已经超越百家;持股5家金融机构以上者也已多达29家,而单家企业入股金融机构的最高数量更是高达44家。
在此,我们对持有5家以上金融机构股权的28家民营资本集团,进行了一次全景式扫描,尽可能详尽地列出了各家的系谱,并总结了各家的基本布局特点。这在很大程度上也印衬了中国民营金融业的整体变迁历程。
下表是新财富所统计的28大民营资本系族持股金融机构情况的数据概览。本文按照入股金融机构数量排序,相关股权比例基本为截至2016年年末数据。
NO.1明天系
持股机构:控股23家,参股21家,合计44家
布局特点:全能型混业金融
关于明天系的资产版图,新财富曾做过详细拆解(详见新财富2013年4月号《明天帝国》)。当时的调查结果显示,明天系掌控9家上市公司,控股、参股30家金融机构,但由于资料所限,我们不能肯定,“这就是明天系的全貌,没有任何遗漏”。
如今,我们经过对800余家金融机构股东的全面统计,对明天系持股金融机构的情况有了新的发现,其通过所控制的上市公司及大量的中间影子持股公司,所持股的金融机构从此前的30家增加至44家。其中,银行17家、保险9家、证券8家、信托4家、基金3家、期货2家、金融租赁1家(图1)。截至2016年末,明天系所控股的金融机构资产规模合计已超过3万亿元。
(点击图片可查看大图)
明天系可以说是典型的全能型混业金融机构,其几乎在每个金融分支都拥有旗舰型企业。其控股的旗舰银行当属哈尔滨银行(06138.HK)及包商银行,这两家银行的总资产已分别突破5300亿元及4300亿元,规模在全国城商行中居于较前位置;其控股的旗舰保险公司为华夏人寿及天安财险,二者各自的总资产超过3900亿元及3000亿元,在全国险资公司中属中上水平;其控股的旗舰信托新时代信托,总资产(含信托资产)近3600亿元,在全国68家信托公司中相对靠前;其控股的旗舰证券为恒泰证券(01476.HK)及新时代证券,不过这两家在全国的券商中排序较后。
金融渗透五阶段
明天系能够入股如此多的金融机构,与其实控人肖建华甚早布局金融业不无关系。早在2000年左右,德隆系操控金融机构的巅峰时期,明天系也开始着手入股金融机构,只是那时候还不显山露水。从时间上来看,明天系向金融机构的渗透,大致可分成五个阶段。
明天系能够入股如此多的金融机构,与其实控人肖建华甚早布局金融业不无关系。
第一阶段:1998-2001年,加入第一波城商行改制潮。1995年,国务院决定撤并全国数千家城市信用社,吸收地方财政、企业入股,组建城商行。上世纪末、本世纪初,各地城市信用社掀起第一波改制设立城商行的热潮。明天系是最早参与这一大潮的民企之一,其控股包商银行、泰安银行,正是在这一时期完成的。这两家城商行,一家地处明天系控制人肖建华的妻子周虹文的老家内蒙古包头,另一家地处肖建华本人的老家山东泰安。
第二阶段:2001-2004年,主攻证券、信托机构。明天系控股恒泰证券、新时代证券、长财证券、太平洋证券(601099)、新时代信托、新华信托,皆在此阶段完成。当时的背景是,证监会根据金融业分业经营的原则,对证券业进行清理整顿,包括证券公司、经营证券业务的信托投资公司、财政系统经营股票业务的财政证券公司与国债服务部等证券经营机构,必须与银行、财政和信托业彻底脱钩。另外,2001-2005年的A股大熊市,也令大量的证券公司处于破产或破产边缘状态,急需社会资本参与补充资本金。
在这样的背景下,明天系参与到一些地方性证券、信托机构的改制之中。比如,恒泰证券由内蒙古证券改制而来;新时代信托及新时代证券,皆由包头市信托公司的信托板块及证券板块分拆重组而来;同时,明天系又收购了长财证券(原属长春财政系统);太平洋证券则是在托管原云南证券的基础上,由明天系主控发起设立。
第三阶段:2005-2006年,入主城商行第二波。在此时段内,明天系又陆续进入多家城商行,并控股了哈尔滨银行、潍坊银行。当时的政策背景是,中国加入《巴塞尔协议》,银监会要求国内所有银行在2006年底必须满足资本充足率不低于8%的要求。基于此,国内城商行开始了新一波增资扩股潮。明天系即借此机遇,扩大了在城商行的版图。
第四阶段:2006-2009年,圈地保险公司。2006年6月,《关于保险业改革发展的若干意见》发布后,全国掀起一波保险公司的设立潮。此前从未涉足保险业的明天系,开始向这一领域渗透,华夏人寿、天安财险、天安人寿等明天系核心保险公司,即在此时段完成控制。
据称,2006年12月,明天系主控发起设立华夏人寿时,其股东资格被保监会否决,后明天系又更换新的影子公司,并且分拆由多家公司持股,最终得以通过审批。其实,相较于其他金融细分领域,国家对于民营险企的设立,相对更加开放。2016年,明天系通过至少4家影子持股公司,主控发起设立了易安财险。
第五阶段:2010年后,参与农商行改制。2004年起,农信社吸收社会资本改制为农商行在全国范围内拉开序幕,并于2009年开始逐步走向批量改制的快车道。自2010年起,明天系又加入了农商行的改制设立大潮,先后入股了沈阳农商行及北京农商行。
梳理明天系入股金融机构的历程不难发现,每次重大金融改革所带来的政策机遇,明天系几乎都抓住了,其持有的金融牌照由此不断增加。
失去的金融牌照
基于金融牌照的稀缺性,通常而言,明天系一旦进入了某家金融机构,则不会轻易退出,因而其持股的金融机构数量一直呈增长态势。不过,明天系对金融机构也不是绝对地只进不出,其曾被迫退出或放弃入股的金融机构不只一家。
浙江金融租赁。2001年11月,明天系通过旗下三家上市公司入股浙江金融租赁股份有限公司。其中,明天科技(600091)出资7560万元,占股10.46%;华资实业(600191)出资840 万元,占股1.16%;爱使股份(600652,现名游久游戏)出资4460万元,占股8.64%。这样,明天系合计持股比例达20.26%,成为浙江金融租赁第一大股东。
据称,后经银监会查明,明天系入主浙江金融租赁之后,与之进行了高达20亿元的巨额关联交易:明天系先出售资产给浙江金融租赁,后者则拿这些资产向银行抵押融资付款给明天系,然后明天系又“回租”这些资产并支付租金。而致命的是,明天系出售并租赁的很多资产并不存在,导致浙江金融租赁在银行的贷款出现大规模坏账。2005年底,浙江金融租赁被中国华融资产收购,明天系退出。
齐鲁证券。2001 年11 月,鲁银投资(600784)原大股东莱芜钢铁集团与明天系控制的两家企业达成协议,拟向两家公司分别转让鲁银投资5.92%和4.66%的股权,交易金额共计7167 万元。转让后,明天系将合计持有鲁银投资10.58%的股权,成为其第一大股东。
明天系控制下的鲁银投资随后于2002 年4 月公告,计划以部分资产置换齐鲁证券32.53%的股份,使得明天系通过鲁银投资实现对齐鲁证券的控股。但2002 年8 月,莱钢集团突然终止鲁银投资的股权转让协议,据称是山东省政府否决所致。
北京证券。2002 年底,北京市国有资产经营有限公司同明天系公司签署协议,前者拟将北京证券33.87%的股权悉数出让给后者。但明天系入主北京证券最后并未成功,据称该交易在向证券监管部门报批时遇阻,原因是明天系公司的资信难辨,而且明天系有利用“高校概念”在A股二级市场炒作之嫌。
温州银行。2003年7月,温州市商业银行进行改制,引入民营资本,明天系通过浙江金融租赁及浙江恒际实业出资,各占股7.8%。在温州银行四家并列第一的大股东中,明天系占据两席,成为实质上的第一大股东。但浙江金融租赁事发后,明天系也从温州银行退出。
太平洋证券。太平洋证券的前身系云南证券,2004年,明天系在托管云南证券的基础上主控发起设立太平洋证券。2007年12月,太平洋证券以蹊跷的方式在上交所实现挂牌。其挂牌方式既不是IPO也不是重组借壳(这两种方式分别要由证监会发审委和并购重组委审核),而是通过上交所请示、证监会办公厅批复的方式,获得一个全新的股票代码并挂牌。太平洋证券非同寻常的上市方式,立刻遭来巨大的舆论质疑,明天系在其中也承受不小压力。太平洋证券挂牌之时,明天系通过4家影子公司(皆在前十大股东之列)共计持有太平洋证券32.44%股权。后明天系公司逐渐减持退出,目前太平洋证券前十大股东已无明天系公司。
除了以上几家,明天系还退出了一些小比例参股的金融机构。比如,明天系曾有2家影子公司位居乌海银行前十大股东之列,共计持股6.44%,但乌海银行2015年年报显示,这两家影子公司已退出十大股东之列。此前,明天系还曾持有民族证券12.19%股权(第三大股东),后者2014年8月被方正证券(601901)换股合并之后,明天系公司在民族证券的持股,转换成了持有方正证券0.98%股权,不在前十大股东之列。至于其目前是否彻底减持套现退出方正证券,则不得而知。
此外,明天系还曾持有锦州银行、国泰君安证券等金融机构的少量股份,持股比例皆在1%以下,目前是否已彻底退出不得而知。如果这些股份皆未退出,则明天系持股的金融机构总数还将高于44家。
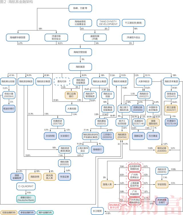
NO.2 海航系
持股机构:控股9家,参股12家,合计21家
布局特点:谋求全能金融,银行业为短板
海航系是持股金融机构数量仅次于明天系的民营资本集团,这个庞大的资本集团的顶层持股者,早前是海航工会委员会,如今已变更为海南省慈航公益基金会。不过,一如之前隐秘的海航工会委员会的权益详情从未对外披露过一样,海南省慈航公益基金会的权益详情一样不为外界所知,但海航集团董事局主席陈峰、董事长王健无疑是两位最为重要的人物。
以海航系所持股的21家金融机构(如果加上境外的德意志银行则是22家)来看,几乎是对金融领域作了全方位的涉猎,仅其目前控股的金融机构,就包括渤海国际信托、渤海人寿、华安财险、新光海航人寿、营口沿海银行、联讯证券、海航期货、皖江金融租赁、海航财务等9家(图2)。相较于明天系,海航系还缺乏旗舰银行。海航系目前正以海航资本集团为核心,不断整合系内的金融资产。
(点击图片可查看大图)
涉足金融始于航空产业链的延伸
海航系最初在金融业的拓展,选择的是与航空业紧密相关的分支。
2000年6月,海航麾下的长江租赁有限公司在海口设立,主要从事与航空相关的飞机租赁业务。2004年经商务部批准,长江租赁成为全国首批从事融资租赁试点的9家企业之一。目前长江租赁已经成为全国资产规模最大的内资租赁企业。
除了飞机租赁业务之外,保险代理销售也是海航早期拓展的产业链延伸业务之一。航空公司在售票的同时,兼顾向乘客推荐交通意外险之类的产品,是水到渠成的事情。海航先后投资了海南通汇保险代理公司以及扬子江保险经纪公司,其中前者是首批经中国保监会批准开业的5家专业保险代理公司之一。当然,这类保险经纪公司只能说是保险产品的中介机构,并不是严格意义上的金融机构。
2003年12月,海航集团财务公司获批设立,主营海航集团内部法人范围内的吸储与贷款。这是海航系内第一家标准意义的金融机构,也是继东方集团财务公司、万向财务公司、海尔财务公司之后,全国第四家民营财务公司。海航财务公司设立时注册资本3亿元,经历四次增资扩股后注册资本达到80亿元,这个金额已经高于绝大多数城商行的股本规模了。
全资收购渤海国际信托
2006年,海航系介入河北省国际信托的股权重组,通过麾下多家子公司一举将其全资收购,后将其更名为渤海国际信托。
渤海国际信托被纳入麾下之后,成为了海航系一个重要的内部集资平台。渤海国际信托面向海航系内部员工,曾先后发行过数款信托产品,金额为3亿-7亿元不等,而该等信托的融资方皆为海航集团股东或系内企业。
该等信托产品并非由海航集团内部员工出资直接认购,而是将员工的零散资金交由海航工会委员会,由工会委员会作为整体委托人与渤海国际信托交易。这些信托产品的年度收益率皆在10%以上,海航表示发行此类信托的目的是“鼓励员工支持集团发展,分享企业成长,提高员工闲置资金的收益率”。
不过,整体而言,渤海国际信托主要还是向第三方提供金融服务。渤海国际信托已经成为海航系最为优质的一块金融资产,其2016年资产规模(含信托资产)突破3500亿元,已是一家中型信托公司。
证券、期货业连下两城
2008年6月,海航系通过旗下的长江租赁入主了总部设在深圳的东银期货,并将其更名为海航东银期货,目前持有该公司100%股权。其实早在2007年8月,证监会就已经发文批准了东营期货的增资及股东变更事项,到海航系正式入主,历时近一年。
海航系最初在金融业拓展,选择的入口是与航空业紧密相关的飞机租赁、保险代理销售等分支。
2009年6月,海航集团通过子公司海口美兰国际机场有限公司,受让了北京华远集团所持联讯证券22.33%的股权,涉资9000万元,海航集团由此成为联讯证券实质性的第一大股东。此后,海航系又通过旗下的大新华航空继续增持联讯证券,最高时持股比例曾达到37.28%。目前,海航系在联讯证券的持股比例降低至23.67%,仍为控股股东。
联讯证券前身为成立于1988年的惠州证券公司,经过1997年、2003年两次增资扩股后,中国证券市场研究设计中心(即“联办”)联合北京华远集团等9家股东控制了该公司,并将其更名为“联讯证券经纪有限责任公司”。
此次收购是海航继筹谋入主开源证券、西部证券、银泰证券之后第四次进军证券行业,此前三次均以失败告终。只是,联讯证券在国内券商中处于相对边缘的地位,2016年总资产仅为302亿元。
除了控股联讯证券之外,海航系小比例参股的券商还包括国都证券、华龙证券、招商证券。
保险业更换阵地
2009年之后,海航系开始在保险业攻城拔寨。当年3月2日,海航集团与台湾新光人寿合资的新光海航人寿宣告成立,注册资本5亿元,双方各占50%股权,海航并不占据绝对主导地位。
拿下寿险牌照之后,海航系进而开始谋求财险牌照。2010年10月,民安财险100%股权挂牌转让,海口美兰国际机场牵头的六家企业,以15.41亿元的价格受让全部股权。其中,海航系内部两家企业——海口美兰国际机场、渤海国际信托拿下40%股权,海航系成为实际控制人。海航系的一致行动人,上海恒嘉美联与陕西东岭工贸集团,分别持有20%及15%。
2011年6月,海航系又参与到华安财险的增资扩股之中,其麾下两家公司海航资本控股及海航酒店控股分别出资1.75亿元及1亿元,合计持股19.64%,仅次于第一大股东特华投资的20%。
然而,海航系所控股的新光海航人寿及民安财险,业绩可谓乏善可陈。民安财险数年来一直游离在盈亏边缘,2011年亏损2.3亿元,2012-2013年仅实现净利润346万元及285万元,2014年又亏损1.05亿元。而新光海航人寿因股东分歧更是连年亏损,2010-2015年分别亏损0.49亿元、0.72亿元、0.9亿元、0.86亿元、1.08亿元和0.82亿元。此外,新光海航人寿从设立至今从未进行过增资,导致其偿付能力不足,并被保监会两度下发监管函,且于2015年11月起被停止展开新业务。
面对尴尬业绩,海航最终选择了放弃这两张保险牌照。2015年11月,民安保险被整体转让给了卢志强的泛海系领衔的接盘方,海航彻底退出。2016年11月,海航集团及新光人寿分别转让所持新光海航人寿50%、25%股权,海航彻底退出,接盘者为深圳地产商赖海民旗下的鸿荣源。不过,新光海航人寿2016年年报显示,“截至本财务报表批准日,上述股权转让仍待中国保监会批准后方可生效”。
即便两家险资持续亏损,但海航在两家公司的股权交易上并未赔本。
2010年海航牵头收购民安财险100%股权时,总对价为15.4亿元,而在2015年民安财险100%股权出售时,总对价为35亿元。海航的卖出价格较买入价格增长了1倍有余,虽然期间海航对民安保险进行过增资,但其回报依然有近1倍。亏损的企业还能溢价1倍出售,这体现的当是金融牌照稀缺性带来的溢价。新光海航人寿的确切出售价格并未对外披露,有消息称该公司董事会决议的价格是3元/股,是原始出资成本的3倍。
与退出民安财险及新光海航人寿相伴随的,是海航系对华安财险及渤海人寿的控股。自2011年以增资方式入股华安财险之后,海航系又陆续通过数家公司以受让或增资方式扩大持股比例。截至2016年末,海航系控制的华安财险股权比例或已达56.85%。
2014年12月,海航系通过隐性控制的方式,主导发起设立了渤海人寿。虽然设立时渤海人寿的股东名单中未见海航系公司,但其董、监、高班底却大部分出自海航系。渤海人寿设立之后,至2016年末的短短两年内,注册资本已从8亿元依次迅猛递增至58亿元、130亿元。正是在这两次增资过程中,海航系公司浮出水面,其中渤海金控(000415)以20%的持股比例居首,海航系目前在渤海人寿的合计持股比例至少已达61.08%。
值得注意的是,除了明面上的海航系公司,渤海人寿与华安财险还有5家共同股东——广州市泽达棉麻纺织品有限公司、广州利迪经贸有限公司、广州市百泽实业有限公司、北京国华荣网络科技有限公司、上海圣展投资开发有限公司。这5家企业表面看似乎与海航系无关,但该等公司在过往的股权变更中,或者现股东往上追溯3-4层股东之后,皆存在海航系公司的身影。因而,这5家公司不排除是海航系影子公司的可能。
正式进军银行业
2010年12月21日,营口沿海银行正式挂牌成立。该行是在辽宁省营口市原有4家城市信用社基础上,由海航酒店控股集团、营口港务集团等9家国有及民营企业作为股东共同发起组建的,注册资本金15亿元。这也标志着海航系正式向银行业进军。
海航系目前通过海航酒店控股明面上持有营口沿海银行20%股权,为该行第一大股东,但其潜在控制的股权应不止于此。
济南市中级法院的一份执行裁定书【(2015)济执异字第227号】显示,中商财富信用担保有限公司(现名为“中商财富融资担保有限公司”,简称“中商财富”)所持有的营口沿海银行4.8%股权,系代海航集团持有。
2010年6月28日,海航集团与中商财富签订《委托投资入股代理协议》,约定海航集团委托中商财富作为海航集团对营口沿海银行的出资入股代理人,委托资金总额为9360万元,其中7200万元用于出资入股(占营口沿海银行全部股权的4.8%),2160万元用于弥补亏损和置换不良资产等相关银行设立费用,中商财富接受海航集团委托,代为行使相关代持股股东的代理权利,海航集团作为实际出资者,对营口沿海银行享有实际的股东权利。
此外,该行前十大股东中还有两家与海航系有着密切关系,分别是陕西东岭工贸集团(持股18%)与上海恒嘉美联发展有限公司(持股7.2%),这两家公司与海航集团还曾同时出现在了民安财险的十大股东之列,并跟随海航同时出售民安财险股权。陕西东岭工贸集团系陕西省最大的民营企业,由李黑记创办;上海恒嘉美联则由汇通集团(000415,后被海航系借壳并更名为渤海金控)原实际控制人柳志伟控股,两家公司在股权上基本与海航系无关,但从其数次与海航系同入同出金融机构来看,疑似是海航系的一致行动人。
因此,以海航系在营口沿海银行的持股24.8%,外加疑似一致行动人的持股25.2%来看,其控制的股权或达50%。
截至2016年末,营口沿海银行总资产为641亿元,远不及明天系麾下哈尔滨银行5390亿元及包商银行4316亿元的规模,在全国城商行中基本处于垫底位次。即便在辽宁营口本地,除了营口沿海银行,还有一家设立时间更早的城商行——营口银行,该行2016年末总资产为1268亿元。
所以,整体而言,海航系的银行板块相对偏弱。据公开报道,海航曾有意参股或控股重庆、上海、安徽等地的农商行,但最终都是不了了之。但一时的受挫并未阻止海航系在银行领域的步伐。
2015年,海南银行筹建,海航系旗下海航国际旅游岛开发建设(集团)有限公司参股,占股9%。同年11月,疑似海航系影子公司的广州市泽达棉麻纺织品有限公司,通过受让及增资扩股方式,获得天津滨海农商行8.92%股权。2016年3月,渤海金控通过全资子公司香港渤海租赁资产管理有限公司,认购天津银行(01578.HK)发行的H股股票,占比1.76%。
当然,海航系在银行业最大手笔的投资,当属2017年耗资约34亿欧元(约合258亿元)购入德意志银行9.92%股份,成为其第一大股东。
金融租赁开花结果
2011年最后一天,皖江金融租赁正式获得中国银监会的开业批复,并完成了工商注册手续。这是海航系麾下最新一家金融机构,也是全国第18家银监会授牌的金融租赁公司。
皖江金融租赁设立时注册资本为30亿元,注册地为安徽省芜湖市,海航系麾下渤海租赁、芜湖市建设投资有限公司和美的集团(000333),分别持有55%、33%和12%股权。
海航集团早已拥有长江租赁、渤海租赁、扬子江租赁、大新华租赁、香港国际租赁等系列租赁公司,但持有金融牌照的仅有皖江金融租赁一家。
海航系能够拿下全国极为稀缺的金融租赁牌照实属不易。2000年前后,金融租赁领域曾是民营资本在金融业的主打阵地,当时全国12家金融租赁公司中有5家被民营资本控制。但由于民营资本对金融租赁公司的大肆掏空,曾经由德隆系控制的新世纪金融租赁及新疆金融租赁、明天系控制的浙江金融租赁、托普集团控制的四川金融租赁,皆发生了严重的危机,银监会一番整顿之后,民营资本基本被“请”出了该领域。
NO.11 美的系
持股机构:控股1家,参股7家,合计8家
布局特点:全面参股,小额投资
美的系在金融机构的投资上,可称是“上阵父子兵”,除了掌门人何享健之外,另起炉灶的儿子何剑锋也对金融业甚有兴趣。美的系最早投资的顺德农商行的前身顺德农信社,何氏父子俩皆有入股,当时何享健为并列第一大股东,何剑锋则为并列第七大股东。
美的系目前入股8家金融机构,覆盖银行、证券、基金、期货、财务等领域(图11),投资面似乎很广,但除了2009年设立的美的财务之外,其他的皆为参股性质,投资额也不大。
(点击图片可查看大图)
美的系内最有价值的两块金融资产,一为顺德农商行,一为易方达基金。
顺德农商行2016年末总资产规模达到2611亿元,不仅在全国农商行中位居前列,甚至也高于大部分城商行的资产规模,目前已将上市列入规划议程。目前美的集团为顺德农商行的第二大股东,持股7%;美的集团财务公司为第五大股东,持股2.69%;另外,何剑锋控制的盈峰环境(000967)持股0.01%。在顺德农信社时期,美的集团与碧桂园同为并列第一大股东,持股2.32%。2009年顺德农信社增资扩股并更名为顺德农商行,美的集团出资4.32亿元增持9000万股,持股比例上升至6.49%。
易方达基金目前为全国排名第三的公募基金管理公司,管理的基金规模超过4000亿元。何剑锋麾下的盈峰控股为易方达基金的并列第一大股东,持股25%。2004年10月,美的电器受让天津信托持有的易方达16.67%股权,成为其股东之一。次年6月,美的电器又从广州证券手中接盘易方达8.33%股权,持股比例提升至25%。2007年4月,美的电器将所持易方达基金25%转让给关联方盈峰控股。易方达基金25%的股权,如今显然已经价值连城了。可资参照的是,2007年金信信托拍卖博时基金48%的股权,由招商证券耗资63亿元拿下。以管理规模计,博时基金在行业内的名次不及易方达,而且时间已经过去10年,易方达股权当下的合理价值显然要更高。
美的系另外在开源证券、金鹰基金也有较高持股比例,但并不具有话语权。美的技术投资持有开源证券35.35%股权,但该机构由陕西国资控股51%;美的电器持有金鹰基金20%股权,且是发起股东之一,但该公司同样由国资控股70%。此外,美的集团曾持有皖江金融租赁12%股权,后者由海航系控制。2016年11月,美的集团减持退出皖江金融租赁。■
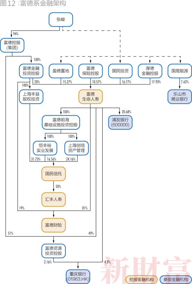
NO.12 富德系
持股机构:控股4家,参股3家,合计7家
布局特点:保险黑马,信托新秀
潮汕商人张峻控制的富德系,可以说是地产跨界保险的先行者,此后,前海人寿、珠江人寿、恒大人寿等地产商背景的保险公司陆续跟进。
目前富德系控股富德生命人寿、富德财险、国民信托、汇丰人寿四家金融机构,其中旗舰是富德生命人寿,国民信托则是意外获得的一块金融牌照(图12)。
半路接盘生命人寿
富德生命人寿原名为生命人寿,创立于2002年,设立时的股权由较为分散的8家股东持有,且各家的持股比例相对接近。这8家股东基本可以分为话语权较强的四方力量,即徐明麾下的大连实德、首钢总公司、广东省国资委旗下的广晟资产经营、郑裕彤家族控制的武汉武新实业及武汉益利科技,这四家都是单一并列第一大股东。
在控制生命人寿之前,张峻仅仅是一位在全国默默无闻的深圳地产商,开发了新亚洲花园等为数不多的几个楼盘。2006-2007年间,张峻所控制的公司先后从一众显赫的创始股东手中,逐步受让生命人寿的股权并进一步大幅增资,从而实现对生命人寿的控股。生命人寿的股权变更迷局,新财富曾进行了详细的调查与追溯,完整还原了张峻控制生命人寿的过程(详见新财富2013年7月号《张峻造系——生命人寿背后的隐形富豪》)。
2008年,生命人寿总部迁往深圳之后,在张峻亲力亲为的打理下,以万能险产品为主力,借助银行的代理销售渠道,其资产规模实现了突飞猛进式的增长。在迁往深圳之前的2007年,生命人寿的资产规模刚跨过百亿门槛,2012年即达到1127亿元,到2016年末更是突破4500亿元。
随着寿险业务规模的壮大,富德生命人寿又朝着保险集团的方向发展,从保监会拿到了筹建财险的批文,并于2012年5月7日设立了富德财险。
大举入股股份制银行
借助保费规模的膨胀,富德生命人寿开始了在资本市场的一路“买买买”,地产股及银行股成为其格外青睐的标的。
张峻控制的富德系,可以说是地产跨界保险的先行者,此后,前海人寿、珠江人寿、恒大人寿等地产商背景的保险公司陆续跟进。
富德生命人寿在资本市场最广为人知的行动之一,便是在地产股金地集团(600383)的增持上与安邦保险集团展开的争夺。2012年第三季度,安邦集团最先买入金地集团,持股1.5%成为第五大股东,并于2012年末增持至4.61%,成为第二大股东。但富德生命人寿于2013年1月25日一举增持至5.41%,超越安邦集团并达到首次举牌线。于是,双方的追赶式增持就此展开。截至2016年末,金地集团的前十大股东中,富德生命人寿占据三席,共计持股29.84%;安邦集团则占据两席,共计持股20.44%。
相较金地集团,富德生命人寿更大手笔的扫筹体现在银行股上。安邦保险买成了民生银行的第一大股东,富德生命人寿则买成了浦发银行的第一大股东。自2015年下半年开始,富德生命人寿迅猛增持浦发银行,其在短短5个月内买入了37.31亿股,持股比例从0提升至20%。浦发银行披露的数据显示,富德生命人寿增持该等股权,累计耗资高达679.6亿元。截至2016年末,浦发银行的前十大股东中,富德生命人寿占据了3席,共计持股20.68%。
安邦集团买成了民生银行的第一大股东,尚且获得了一个董事会席位,而富德生命人寿虽然已是浦发银行第一大股东,却未能获得董事会席位,甚至连监事会席位也没有。二者最大区别在于,民生银行是民营背景且股权分散,除安邦之外的第二大股东才持股6%左右;而浦发银行是国资背景,其中上海国际集团持股高达19.53%,中移动广东公司持股18.98%,几乎不弱于富德生命人寿。况且,在国资普遍强势的上海金融机构,民营股东想要获得董事会席位,只会更加困难。
在增持浦发银行之前,富德生命人寿还买入了为数不少的招商银行及华夏银行股份。其于2012年第四季度开始买入招商银行股份,至2013年第一季度时最高持有4.66%,后又逐渐减持。同在2013年第一季度,富德生命人寿开始买入华夏银行股份,在年末时最高持股达到1.77%,但于2014年第二季度全部减持套现。
目前,富德系还持有重庆银行及乐山市商业银行部分股权。
意外得来的信托牌照
2015年2月,富德系完成对国民信托控股权的收购,对其而言,这张信托牌照可谓意外的收获。
国民信托的前身为建设银行浙江省信托投资公司,成立于1987年。2004年,郑建源的宝华系受让该公司,并将其总部迁址北京。此后,国民信托在郑建源手上掌控长达10年。国民信托目前有四大股东:上海丰益股权投资基金有限公司(下称“上海丰益”)持股31.73%,璟安股权投资有限公司(下称“璟安投资”)持股27.55%,上海创信资产管理有限公司(下称“上海创信”)持股24.16%,恒丰裕实业发展有限公司(下称“恒丰裕实业”)持股16.56%。
2014年年中,佳兆业掌门人郭英成意欲进入信托业,从郑建源手中接手了国民信托,并获得了上海丰益、上海创信、恒丰裕实业三家公司的控制权。但2014年末佳兆业危机爆发,郭英成避走海外,于是将刚刚入手的国民信托转让予佳兆业的第二大股东富德生命人寿。
2015年2-3月,上海创信及恒丰裕实业的股东变更为深圳市富德前海基础设施投资控股有限公司,该公司为富德生命人寿的全资子公司;2015年3月,上海丰益的股东变更为深圳市富德金融投资控股有限公司,该公司为富德生命人寿的第一大股东。
至此,富德系实现了对国民信托72.45%股权的控制。同时,由于国民信托还持有汇丰人寿50%股权,因而富德系也等于间接拿下了汇丰人寿50%股权。
值得一提的是这场交易背后的人物关系。国民信托原控制人郑建源,被认为系香港郑裕彤家族在内地的代理人,张峻接盘生命人寿时,有相当比例的股权同样来自郑裕彤家族,郭英成获得国民信托控制权之后,手还未捂热又转手给了股东兼同乡的张峻。
富德系受让了国民信托之后,其资产规模有所增长,截至2016年末,资产总规模(含信托资产)达到了2515亿元,在15家民营信托机构中排第六位。
2016年末,富德系着手对国民信托进行增资,以补充资本金,但北京银监局未予核准。北京银监局称,根据《中华人民共和国行政许可法》第三十八条、《中国银监会信托公司行政许可事项实施办法》(下称《实施办法》)第七条的规定,经审查,国民信托此次增资申请不符合《实施办法》第七条相关规定,因此不予批准。
《实施办法》第七条境对内非金融机构作为信托公司出资人资格进行了详细规定,其中第九款规定:承诺5年内不转让所持有的信托公司股权(银监会依法责令转让的除外)。
原标题:【重磅】明天系、安邦系、海航系、复星系……民营金融28巨头名单及持股图全揭秘
来源:新财富plus(ID:xcfplus)
免费加盟代理请联系于经理17601315811(有返佣)

转载请标注:信息网——明天系等民营金融28巨头名单及持股图全揭秘
- 上一篇:没有了
- 下一篇:玩比特币爆赚2500万美元 这个人开始环游世界
- 搜索
-
- 2021-03-22中国慈善捐助报告:年轻
- 2021-03-22地处中国“硅谷” 招行构
- 2021-03-22浦东孵化器爆发式增长 出
- 2021-03-22京东金融副总裁:消费金
- 2021-03-22配资公司“改换门庭”
- 2021-03-22易乾财富开启70岁以上客户
- 2021-03-22日息最高1% 烟台百人参与
- 2021-03-22欧洲央行怀疑数字货币 将
- 2021-03-22区块链+房地产 简化房产交
- 2021-03-22央行新规实行 明天支付宝
- 2021-03-21“不刚兑”的诺亚财富因
- 2021-03-21央行行长易纲:小额支付
- 2021-03-21虚拟货币BHB传销案开庭 主
- 2021-03-21上海一集资诈骗案开审:
- 2021-03-21注册资本80亿!巨头坐镇
- 2021-03-21早报:爱钱进代言人汪涵很
- 2021-03-21京东首次回应直播业务:
- 2021-03-21央行定向降准0.5至1个百分
- 2021-03-21小贷公司监管指标再调!
- 2021-03-21财政部:人民群众不会因
- 2021-03-22中国慈善捐助报告:年轻
- 2021-03-22地处中国“硅谷” 招行构
- 2021-03-22浦东孵化器爆发式增长 出
- 2021-03-22京东金融副总裁:消费金
- 2021-03-22配资公司“改换门庭”
- 2021-03-22易乾财富开启70岁以上客户
- 2021-03-22日息最高1% 烟台百人参与
- 2021-03-22欧洲央行怀疑数字货币 将
- 2021-03-22区块链+房地产 简化房产交
- 2021-03-22央行新规实行 明天支付宝
- 网站分类
-
- 标签列表

