企业融资网 > 互联网金融 > 正文
司法部出手!房抵贷市场的“大地震”要来了?
网络整理 2021-03-22 20:13前段时间,北京数十名老年人遭遇“以房养老”骗局的新闻引起了全社会的广泛关注。一些人利用高额回报诱骗老年人,在公证处办理了具有强制执行效力的债权文书公证和对房产全权委托处理的公证(包括解押、销售房屋、过户等),在老人不知情的情况下偷偷将老年人房产过户,给老年人带来巨大的财产损失,此事件涉及北京多家公证处。鉴于近期全国各地发生的数起公证机构、公证员为虚假的公证申请人和不真实的公证事项办理公证的案件,司法部近日印发《关于公证执业“五不准”的通知》(以下简称《通知》),对于进一步规范公证执业行为提出明确要求。
在该通知中,其中“两不准”会对部分地区开展的“房抵贷”业务产生重大影响。
“五不准”之第二点:
不准办理非金融机构融资合同公证
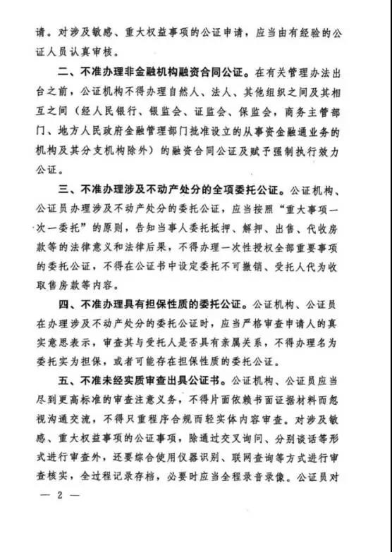
条文内容:不准办理非金融机构融资合同公证。在有关管理办法出台之前,公证机构不得办理自然人、法人、其他组织之间及其相互之间(经人民银行、银监会、证监会、保监会,商务主管部门、地方人民政府金融管理部门批准设立的从事资金融通业务的机构及其分支机构除外)的融资合同公证及赋予强制执行效力公证。
什么意思呢?
除同业拆借外,借款合同主要分为金融借款合同纠纷与民间借贷纠纷两大类,其中金融借款合同纠纷贷款人为银行等金融机构。从上述规定来看,金融借款合同可以办理赋予强制执行效力公证,不受影响,民间借贷合同(自然人、法人、其他组织之间及其相互之间的借贷)在今后将无法再办理赋予强制执行效力公证,但小贷公司、典当行等经授权从事发放贷款业务的机构不受影响。
“五不准”之第三点:
不准办理涉及不动产处分的全项委托公证
条文内容:公证机构、公证员办理涉及不动产处分的委托公证,应当按照“重大事项一次一委托”的原则,告知当事人委托抵押、解押、出售、代收房款等的法律意义和法律后果,不得办理一次性授权全部重要事项的委托公证,不得在公证书中设定委托不可撤销、受托人代为收取售房款等内容。
什么意思呢?
上述条文的意思是说,如果委托人想针对抵押、解押、出售、代收房款等事项委托代理人进行办理,在办理委托公证时,应当按照“重大事项一次一委托”的原则,在涉及抵押、解押、出售等事项时,不得办理一次性授权,只能针对上述事项分别作出委托公证,并且在公证书中不得设定委托不可撤销、受托人代为收取售房款等内容。
笔者认为,上述规定会对我国部分地区民间金融市场的“房抵贷”业务产生重大的影响,接下来,笔者以北京市场为例,简要阐述如下。
一种流行多年的“操作手法”
在北京的民间金融市场,“房屋抵押贷款”业务是最为核心的业务,经过多年的实践和发展,渐渐发展出一种“成熟”的操作模式,该模式具体为:
出借人出借一定款项给借款人,借款人以自有房屋(第三人提供房屋抵押不多见)提供抵押担保,双方除签订《借款合同》、《房屋抵押合同》及到登记部门办理抵押登记外,出借人还会要求借款人到公证处办理两个公证,一个公证是强制执行公证,通过公证处赋予相应债权文书强制执行的效力,另一个公证是全权委托公证,出借人会要求抵押人给出借人或出借人指定的第三人(为避嫌,实践中出借人多数不会担任代理人角色,多数为出借人指定的第三人)出具经公证的委托书,授权范围包括代办抵押、解押、售房、收房款或过户等事宜,出借人除办理公证外,还会将抵押人的房本、发票等扣留在手上,在借款人到期不能还款时,上述代理人可直接通过全权委托公证将房屋出售,以房款冲抵借款。
对该模式的简要分析
在上述操作模式中,出借人与借款人之间建立了“民间借贷+抵押担保”的法律关系。上述两个公证一个为强制执行公证,一个为全权委托公证,两个公证的作用不一样。
强制执行公证的目的是赋予相应债权文章强制执行的效力,如果借款人到期不履行债务或者不完全履行债务,出借人可以拿着公证书到公证处申请公证处给出具《执行证书》,符合法律规定的条件,公证处就会为出借人出具《执行证书》,出借人拿着公证书和执行证书可以直接到被执行人住所地或者被执行人财产所在地法院申请强制执行,也即,通过公证部门赋予债权文书强制执行效力后,不用“打官司”就可以直接申请强制执行。
全权委托公证的目的是在借款人未按期还款时,代理人可直接依据公证的委托书在抵押人不出面的情况下,直接到登记部门完成解押和过户,简单来说,全权委托公证的目的是“通过非诉的途径将抵押物变现”。相对于通过司法途径将抵押物变现而言,显然,通过全权委托公证的方式将抵押物变现在成本、效率方面拥有比较大的优势,因此,这种模式一经出现,就得到了广泛的采用。
在从事贷款业务时,“借款合同+抵押合同+抵押登记+全权委托公证+强制执行公证”的操作模式在实践中被众多民间金融机构广泛采用。此种模式除借贷关系与抵押关系外,抵押人与代理人之间形成委托代理关系,一旦借款人未按期还款,代理人将抵押房屋对外进行出售,还会形成房屋买卖关系。
在实践中,由于这类房屋很难在市场上正常销售,往往第一手买房的人只是所谓的“陌生人”,其实和出借人是一伙的,在业内俗称叫“背户”,背户的人拿到新的房屋产权证后,会以“新房主”的身份要求抵押人腾房。有些机构和个人担心第一手买卖合同被撤销或被认定为无效后需要将房屋返还抵押人,背户的人有时会将房屋进行第二次转让,从而增加了抵押人要回房屋的难度。
在上述模式中,有的时候,出借人、代理人、第一手买房人实际为同一利益共同体,分别饰演出借人、代理人及买房人等角色,通过“分身术”刻意造成几个主体互相无关联的假象,签订买卖合同后,也会有资金支付记录,在形式上形成了民间借贷关系、委托代理关系、房屋买卖等看似独立的几个法律关系。
实践中,由于房屋价值较高以及房价上涨等因素,为达到卖方抵债的目的,一些出借人为谋取暴利甚至恶意躲避还款,故意造成债务人到期无法偿还借款的事实。同时,还经常发现售房的代理人与买受人恶意串通、低价转让、循环转账、买受人购买后立即出售变现等情形。一些不法之徒甚至利用此种模式实施诈骗行为,例如上述“以房养老”骗局。
此类操作模式在实践中引发了大量的纠纷,据北京二中院统计,此类案件类型主要有两种:一类是出卖人(房屋登记所有权人)起诉买受人与代理人,要求确认买卖合同无效;另一类是相关权利人(如共有权人)起诉出卖人与买受人,要求确认买卖合同无效。此类纠纷表现出以下特点:
1、交易方式有意规避“流押契约”禁止性规定;
2、出借方在形式上分离法律关系故意规避法律;
3、房屋所权人未参与实际交易导致取证难维权难;
4、纠纷争议焦点是售房交易是否为恶意串通;
5、在实践中,出借方多为专业提供融资借贷的“地下钱庄”。
司法部《通知》对民间金融领域“房抵贷”业务的影响
根据《通知》的内容,该《通知》下发后,会对民间金融领域“房抵贷”业务,尤其是采用上述操作模式的业务产生重大的影响,具体如下:
影响1
自然人、法人、其他组织之间及其相互之间借款合同将不能办理强制执行公证。
根据《通知》的规定,除经人民银行、银监会、证监会、保监会,商务主管部门、地方人民政府金融管理部门批准设立的从事资金融通业务的机构及其分支机构外,公证机构不得再为自然人、法人、其他组织之间及其相互之间签订的借款人办理赋予强制执行效力公证。
影响2
无法就抵押房屋再办理“全委公证”
根据《通知》的规定,根据“重大事项一次一委托”的原则,公证机构、公证员办理涉及不动产处分的委托公证,应当告知当事人委托抵押、解押、出售、代收房款等的法律意义和法律后果,不得办理一次性授权全部重要事项的委托公证,不得在公证书中设定委托不可撤销、受托人代为收取售房款等内容。
影响3
公证处加大审查力度带来的影响
在《通知》下发之后,公证机关及公证员在办理公证事项时,势必会加大审查的力度,为避免纠纷,公证机关从审慎的角度,一旦查明公证事项属于“委托代理收房还债”,公证机关极有可能拒绝进行公证。
影响4
已经办理的全委公证登记部门有可能不认可
根据上述《通知》,不排除当代理人拿着《通知》下发之前公证处出具的全委公证书去解押和过户时,登记部门会要求代理人针对单个事项办理新的公证授权。
上述《通知》的发布,不仅会给民间金融领域的“房抵贷”业务产生影响,对二手房交易市场的“赎楼”业务也会产生比较大的影响,对于赎楼业务的具体操作模式,读者可自行百度查阅。根据上面的分析,《通知》的下发势必会对民间金融领域的“房抵贷”业务产生重大影响,究竟会影响多大,我们还是让实践来说话吧,对此问题,你有什么想法,欢迎留言和我们交流和讨论。
附:《通知》全文


免费加盟代理请联系于经理17601315811(有返佣)

转载请标注:信息网——司法部出手!房抵贷市场的“大地震”要来了?
- 搜索
-
- 2021-03-22中国慈善捐助报告:年轻
- 2021-03-22地处中国“硅谷” 招行构
- 2021-03-22浦东孵化器爆发式增长 出
- 2021-03-22京东金融副总裁:消费金
- 2021-03-22配资公司“改换门庭”
- 2021-03-22易乾财富开启70岁以上客户
- 2021-03-22日息最高1% 烟台百人参与
- 2021-03-22欧洲央行怀疑数字货币 将
- 2021-03-22区块链+房地产 简化房产交
- 2021-03-22央行新规实行 明天支付宝
- 2021-03-21“不刚兑”的诺亚财富因
- 2021-03-21央行行长易纲:小额支付
- 2021-03-21虚拟货币BHB传销案开庭 主
- 2021-03-21上海一集资诈骗案开审:
- 2021-03-21注册资本80亿!巨头坐镇
- 2021-03-21早报:爱钱进代言人汪涵很
- 2021-03-21京东首次回应直播业务:
- 2021-03-21央行定向降准0.5至1个百分
- 2021-03-21小贷公司监管指标再调!
- 2021-03-21财政部:人民群众不会因
- 2021-03-22中国慈善捐助报告:年轻
- 2021-03-22地处中国“硅谷” 招行构
- 2021-03-22浦东孵化器爆发式增长 出
- 2021-03-22京东金融副总裁:消费金
- 2021-03-22配资公司“改换门庭”
- 2021-03-22易乾财富开启70岁以上客户
- 2021-03-22日息最高1% 烟台百人参与
- 2021-03-22欧洲央行怀疑数字货币 将
- 2021-03-22区块链+房地产 简化房产交
- 2021-03-22央行新规实行 明天支付宝
- 网站分类
-
- 标签列表

