企业融资网 > 互联网金融 > 正文
支付宝、微信扫码乘车 稳定性欠佳被紧急叫停
网络整理 2021-03-22 19:42目前,交通出行场景成为支付宝、微信支付以及银联等争相抢占的一大场景。不过,目前微信钱包付款码被合作方叫停一事引发市场关注。在分析人士看来,公共交通场景对于支付的稳定性和支付速度要求更高,移动支付相关技术仍需进一步改善。
北京商报 宋媛媛/制表
微信钱包付款码遭合作方下线
腾讯在高调进军的公交场景中遇到了麻烦。北京商报记者注意到,乐清公交官方微信公众号在9月中旬发布通知称,“由于微信钱包付款码支付的乘车方式还存在一些问题,使部分市民出行达不到最好的乘车支付体验,决定于9月15日起将全面停止微信钱包付款码支付乘车”。
今年7月,浙江省乐清市公交开始支持微信、支付宝、银联等市面上的主流移动支付方式。据了解,不久前在上海举办的微信公开课上,乐清市城市公交扫码乘车是微信公交出行解决方案的一个标杆案例。
北京商报记者就乘车扫码的相关问题给腾讯方面发去采访提纲,截至发稿,尚未收到回复。不过,腾讯公关总监在微博上对此事进行回应称:“原来采用了微信的支付二维码,是在线的,有时可能会影响上车速度。现在的小程序乘车码支持离线,已经大大改进。”
据悉,乐清公交仍可以通过小程序实现乘车。不过,用户需要先找到小程序,操作路径较长。具体操作方式为打开微信点击发现——小程序——搜索“朗朗出行”。进入小程序后根据提示完成验证激活。
有支付行业分析人士表示,微信二维码是在线完成支付,通过微信扫码支付有3-5秒的延迟,不适于公交车的场景;此外,公交车的场景相对复杂,存在机具、用户双离线,用户余额不足等情况。此次乐清公交的做法,与其说乐清公交下线付款码乘车,倒不如说“联机交易”目前还无法适用于公交支付环境。
高频场景引支付巨头争相布局
下线微信付款码后,乐清公交目前支持支付宝乘车码、微信小程序乘车码、银联云闪付三种移动支付方式乘车。
事实上,公交是微信今年发力的重要领域,9月18日,马化腾亲自在合肥体验微信坐公交,济南、河南等城市紧锣密鼓的布局可见一斑。据悉,马化腾曾指出:“乘车码所覆盖的公共交通系统是下一个高频高黏度低额度的交易场景。”
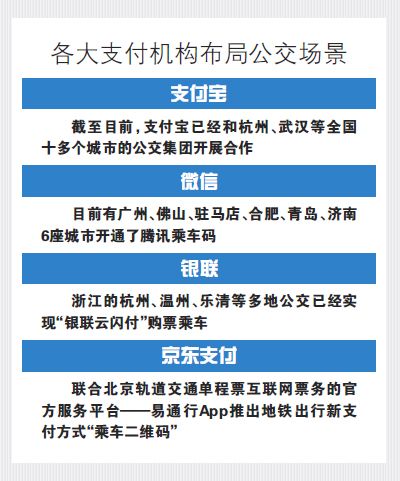
目前,支付宝和银联也在加紧布局交通场景。支付宝方面表示,截至目前,支付宝已经和全国十多个城市的公交集团达成合作,杭州、武汉两个城市的公交车已经全线覆盖,其中包括杭州8000辆、武汉6500辆公交车,在线领取公交电子卡后,只需在支付宝首页点击付钱-乘车码,即可扫码上车。此外,支付宝也在布局北京地区的移动支付出行场景,预计明年一季度北京全网所有地铁线路和车站都能实现。银联亦不甘其后,已陆续布局了近10个城市。
支付稳定性和安全性仍待解决
有业内人士认为,扫码乘车被下架,背后是微信理解行业的深度及提供解决方案上的能力不足,尤其是在公交等涉及方面多、场景复杂的领域。
苏宁金融研究院高级研究员薛洪言表示,在C端市场,支付、理财和融资三大业务线中,支付属于高频行为,某种程度上成为整个互金生态的流量入口,也就具有了全局性影响,从这个意义上,巨头对支付场景的争夺不会终止。既然是流量入口,笔数比金额更重要,公共交通作为典型的高频场景,属于当下最优质的一类支付场景,自然会引来巨头的争夺。
在薛洪言看来,目前,公共交通支付仍存在问题。他指出,就公共交通支付场景而言,对支付稳定性和成功率的要求很高,在这方面,实体公交卡具有不可替代的优势,电子支付工具的替代率存在天花板,因此,对公交支付场景的布局可以有效激活存量用户,但对整个市场格局的影响十分有限。
支付宝方面也表示,超市便利店和公交场景相比有个核心问题,就是对支付效率的要求不一样,在超市场景下,最多可能需要几秒钟的时间完成支付。涉及到公交场景需要解决用户快速上车的问题,所以生成的是公交乘车码。在产品层面,支付宝向公交场景推出的解决方案是离线二维码整体解决方案。支付宝实现了双离线技术(机具和手机双离线),通过扫二维码识别乘客的账户后即可上车,整个过程只需0.3秒;同时支持先乘车后付款,一方面扣款可以发生在后面,用户即使账户没有钱的情况下,也能顺利乘车。
网贷之家研究院院长于百程表示,争夺出行场景是几大支付巨头占领支付渠道、拓展支付份额的延续。和餐饮等渠道类似,出行场景的人群数量众多,使用频次高,并且有位置信息,是抢夺用户、获取数据的最佳场景之一。移动出行支付主要与交通卡进行竞争,移动支付在稳定性和速度上依然与实体卡有差距,不过这种差距在缩小,而在专车、共享车等场景上,几大支付巨头已占绝对优势。
此外,易观金融分析师王蓬博还补充道,之前支付巨头肯定也跟地方公交集团有过接触,但因为涉及到地方公交集团和合作支付公司的利益,一直未进入。在他看来,未来支付巨头要想拓展场景,肯定要和支付公司们合作。也就是说,继收购潮之后并购潮可能会到来,行业整合力度加强。
对于未来的市场格局,于百程认为,在出行上,移动支付拓展焦点主要还是在公共交通,如何提升稳定性和体验是核心。支付宝和微信支付移动用户量大、协同性好,更具有优势。
免费加盟代理请联系于经理17601315811(有返佣)

转载请标注:信息网——支付宝、微信扫码乘车 稳定性欠佳被紧急叫停
- 上一篇:没有了
- 下一篇:早报:网贷活期存政策风险 最新存管名单出炉
- 搜索
-
- 2021-03-22中国慈善捐助报告:年轻
- 2021-03-22地处中国“硅谷” 招行构
- 2021-03-22浦东孵化器爆发式增长 出
- 2021-03-22京东金融副总裁:消费金
- 2021-03-22配资公司“改换门庭”
- 2021-03-22易乾财富开启70岁以上客户
- 2021-03-22日息最高1% 烟台百人参与
- 2021-03-22欧洲央行怀疑数字货币 将
- 2021-03-22区块链+房地产 简化房产交
- 2021-03-22央行新规实行 明天支付宝
- 2021-03-21“不刚兑”的诺亚财富因
- 2021-03-21央行行长易纲:小额支付
- 2021-03-21虚拟货币BHB传销案开庭 主
- 2021-03-21上海一集资诈骗案开审:
- 2021-03-21注册资本80亿!巨头坐镇
- 2021-03-21早报:爱钱进代言人汪涵很
- 2021-03-21京东首次回应直播业务:
- 2021-03-21央行定向降准0.5至1个百分
- 2021-03-21小贷公司监管指标再调!
- 2021-03-21财政部:人民群众不会因
- 2021-03-22中国慈善捐助报告:年轻
- 2021-03-22地处中国“硅谷” 招行构
- 2021-03-22浦东孵化器爆发式增长 出
- 2021-03-22京东金融副总裁:消费金
- 2021-03-22配资公司“改换门庭”
- 2021-03-22易乾财富开启70岁以上客户
- 2021-03-22日息最高1% 烟台百人参与
- 2021-03-22欧洲央行怀疑数字货币 将
- 2021-03-22区块链+房地产 简化房产交
- 2021-03-22央行新规实行 明天支付宝
- 网站分类
-
- 标签列表

