企业融资网 > 互联网金融 > 正文
红岭老周继续增持A股公司三元达 持股已超28%
网络整理 2021-03-22 18:55网贷之家讯 11月27日,A股上市公司三元达(002417.SZ)发布公告,称公司实际控制人周世平(P2P平台红岭创投董事长,即“红岭老周”)及及其一致行动人计划自2017年11月27日起十二个月内,合计增持三元达股票不高于人民币1亿元,增持价格不高于人民币20元/股,增持资金来源为自有资金或自筹资金。
公告称,本次增持系基于公司实际控制人对公司基本面及未来发展前景的信心,目的在于提升投资者信心、稳定公司股价、维护中小投资者利益、维护公司在资本市场的良好形象。
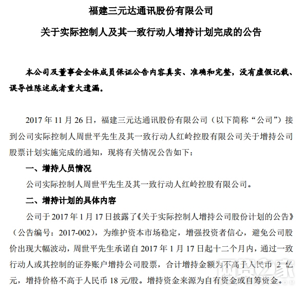
同时,三元达还发布公告,称收到周世平及其一致行动人红岭控股有限公司(下文简称红岭控股)关于增持公司股票计划实施完成的通知。此前,周世平承诺自2017年1月17日起十二个月内,通过一致行动人或其控制的证券账户增持公司股票,合计增持金额为不高于人民币2亿元。
公告称,上市增持计划实施期间,周世平及其一致行动人红岭控股在2017年9月4日至2017年11月24日期间,通过深圳证券交易所交易系统集中竞价方式累计增持了公司股票14,765,083股,占公司总股本的5.47%,本次增持计划实施累计增持金额约为2亿元,全部为周世平先生及其一致行动人自有或自筹资金,增持价格均不高于18元/股。
上市增持计划实施后,截止11月27日,周世平及其一致行动人红岭控股有限公司持有公司股票76,531,614股,占公司总股本的28.35%。其中,周世平通过普通证券账户直接持有52,443,076股,占公司总股本的19.42%,红岭控股持股比例占公司总股本的5.33%。
免费加盟代理请联系于经理17601315811(有返佣)

转载请标注:信息网——红岭老周继续增持A股公司三元达 持股已超28%
- 搜索
-
- 2021-03-22中国慈善捐助报告:年轻
- 2021-03-22地处中国“硅谷” 招行构
- 2021-03-22浦东孵化器爆发式增长 出
- 2021-03-22京东金融副总裁:消费金
- 2021-03-22配资公司“改换门庭”
- 2021-03-22易乾财富开启70岁以上客户
- 2021-03-22日息最高1% 烟台百人参与
- 2021-03-22欧洲央行怀疑数字货币 将
- 2021-03-22区块链+房地产 简化房产交
- 2021-03-22央行新规实行 明天支付宝
- 2021-03-21“不刚兑”的诺亚财富因
- 2021-03-21央行行长易纲:小额支付
- 2021-03-21虚拟货币BHB传销案开庭 主
- 2021-03-21上海一集资诈骗案开审:
- 2021-03-21注册资本80亿!巨头坐镇
- 2021-03-21早报:爱钱进代言人汪涵很
- 2021-03-21京东首次回应直播业务:
- 2021-03-21央行定向降准0.5至1个百分
- 2021-03-21小贷公司监管指标再调!
- 2021-03-21财政部:人民群众不会因
- 2021-03-22中国慈善捐助报告:年轻
- 2021-03-22地处中国“硅谷” 招行构
- 2021-03-22浦东孵化器爆发式增长 出
- 2021-03-22京东金融副总裁:消费金
- 2021-03-22配资公司“改换门庭”
- 2021-03-22易乾财富开启70岁以上客户
- 2021-03-22日息最高1% 烟台百人参与
- 2021-03-22欧洲央行怀疑数字货币 将
- 2021-03-22区块链+房地产 简化房产交
- 2021-03-22央行新规实行 明天支付宝
- 网站分类
-
- 标签列表

