企业融资网 > 互联网金融 > 正文
迅雷下架迅雷金融等业务 并撤销品牌商标授权
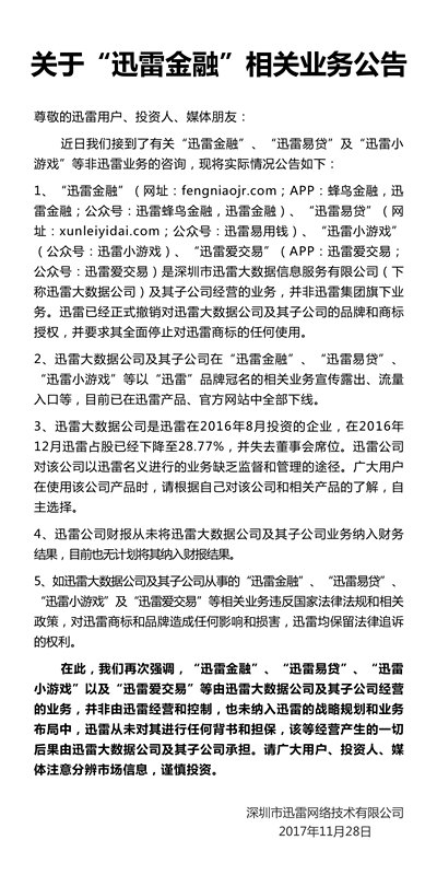
网络整理 2021-03-22 18:55迅雷今日发布公告称,迅雷金融、迅雷易贷、迅雷小游戏、迅雷爱交易系迅雷大数据信息服务有限公司及其子公司经营的业务,并非迅雷集团旗下业务。迅雷已正式撤销品牌和商标授权,并要求其全面停止对迅雷商标的任何使用。
公告称,迅雷大数据公司及其子公司在“迅雷金融”、“迅雷易贷”、“迅雷小游戏”等以“迅雷”品牌冠名的相关业务宣传露出、流量入口等,目前已在迅雷产品、官方网站中全部下线。
迅雷公司方面认为,自身对该公司以迅雷名义进行的业务已经缺乏监督和管理的途径。而在财报层面,迅雷财报也从未将迅雷大数据公司及其子公司业务纳入财务结果,目前也无计划将其纳入财报结果。
此外,迅雷公司再次强调,大数据公司及其子公司未纳入迅雷战略规划和业务布局中,公司从未对其进行任何背书和担保,经营产生的一切后果由大数据公司及其子公司承担。
以下为公告全文:

免费加盟代理请联系于经理17601315811(有返佣)

转载请标注:信息网——迅雷下架迅雷金融等业务 并撤销品牌商标授权
- 搜索
-
- 2021-03-22中国慈善捐助报告:年轻
- 2021-03-22地处中国“硅谷” 招行构
- 2021-03-22浦东孵化器爆发式增长 出
- 2021-03-22京东金融副总裁:消费金
- 2021-03-22配资公司“改换门庭”
- 2021-03-22易乾财富开启70岁以上客户
- 2021-03-22日息最高1% 烟台百人参与
- 2021-03-22欧洲央行怀疑数字货币 将
- 2021-03-22区块链+房地产 简化房产交
- 2021-03-22央行新规实行 明天支付宝
- 2021-03-21“不刚兑”的诺亚财富因
- 2021-03-21央行行长易纲:小额支付
- 2021-03-21虚拟货币BHB传销案开庭 主
- 2021-03-21上海一集资诈骗案开审:
- 2021-03-21注册资本80亿!巨头坐镇
- 2021-03-21早报:爱钱进代言人汪涵很
- 2021-03-21京东首次回应直播业务:
- 2021-03-21央行定向降准0.5至1个百分
- 2021-03-21小贷公司监管指标再调!
- 2021-03-21财政部:人民群众不会因
- 2021-03-22中国慈善捐助报告:年轻
- 2021-03-22地处中国“硅谷” 招行构
- 2021-03-22浦东孵化器爆发式增长 出
- 2021-03-22京东金融副总裁:消费金
- 2021-03-22配资公司“改换门庭”
- 2021-03-22易乾财富开启70岁以上客户
- 2021-03-22日息最高1% 烟台百人参与
- 2021-03-22欧洲央行怀疑数字货币 将
- 2021-03-22区块链+房地产 简化房产交
- 2021-03-22央行新规实行 明天支付宝
- 网站分类
-
- 标签列表

