企业融资网 > 互联网金融 > 正文
迅雷内讧:玩客币变非法传销?请收好律师函!
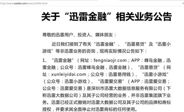
网络整理 2021-03-22 18:5511月28日,深圳市迅雷网络技术有限公司(下称“迅雷”)在其官网发布《关于“迅雷金融”相关业务公告》(下称“公告”)称,“迅雷金融”、“迅雷易贷”、“迅雷小游戏”、“迅雷爱交易”是深圳市迅雷大数据信息服务有限公司(下称“迅雷大数据公司”)及其子公司经营的业务,并非迅雷集团旗下业务。
公告称,迅雷已经正式撤销对迅雷大数据公司及其子公司的品牌和商标授权,并要求其全面停止对迅雷商标的任何使用。迅雷大数据公司及其子公司在"迅雷金融"、"迅雷易贷"、 "迅雷小游戏"等以"迅雷"品牌冠名的相关业务宣传露出、流量入口等,目前已在迅雷产品、官方网站中全部下线。
迅雷表示,如迅雷大数据公司及其子公司从事的“迅雷金融”、“迅雷易贷”、“迅雷小游戏”及“迅雷爱交易”等相关业务违反国家法律法规和相关政策,对迅雷商标和品牌造成任何影响和损害,迅雷均保留法律追诉的权利。
公告强调,“迅雷金融”、“迅雷易贷”、“迅雷小游戏”、“迅雷爱交易”等业务,迅雷从未对其进行任何背书和担保,该等经营产生的一切后果由迅雷大数据公司及其子公司承担。
值得一提的是,迅雷公告发布后,迅雷大数据公司紧急通过“迅雷蜂鸟金融”公众号发布公告称,“迅雷大数据未收到集团任何违约通知,网传公告来源于迅雷CEO陈磊,是其打击报复迅雷大数据公司不愿在陈磊开展的玩客币违法违规活动中同流合污的单方面行为,并不是迅雷集团按照公司治理规程审慎决策后的违约表示。”
“迅雷大数据公司和子公司迅雷金融公司是经迅雷董事会批准设立,并由迅雷投资入股的子公司,其商标使用权和流量资源,受协议保护。迅雷大数据和迅雷金融,其字号名依法注册,受法律保护,不存在撤回品牌一说。”迅雷大数据称,今后仍将以迅雷大数据和迅雷金融标识开展业务。
此外,迅雷大数据公告还指出,陈磊非法发行玩客币活动,没有使用任何区块链技术,并指出玩客币是个顶风违反7部委文件,利用非法交易所,非法群体传销,变相ICO,非法集资的骗局。
剧情再度反转。凤凰网WEOMONEY注意到,11月28日晚,迅雷再发公告,称迅雷集团名义的所有行为是迅雷董事会指导下进行的公司行为,目的是为了维护股东和股民的权益不受侵害,保障迅雷品牌不受损害。目前已向迅雷大数据发送了律师函,并要求其全面停止对迅雷商标的任何使用。
迅雷指出,迅雷大数据旗下的业务因其金融属性带来的风险和迅雷缺乏监管渠道,迅雷集团收回品牌授权是对用户和股东的保护行为,是为了维护迅雷股东和股民的权益不受侵害,阻止迅雷品牌被不负责使用做出的重要措施。
迅雷强调,其所陈述的内容全部是事实。迅雷集团经调查发现,迅雷集团与迅雷大数据公司的协议中存在多处显失公平的项目,迅雷集团正在通过法律手段维护迅雷集团的合法权益、保障股东及用户利益。对于迅雷大数据公司声明中对迅雷CEO陈磊和迅雷集团毫无事实根据的诽谤和诋毁,将坚决通过法律手段包括但不限于民事、行政和刑事途径进行追诉。
免费加盟代理请联系于经理17601315811(有返佣)

转载请标注:信息网——迅雷内讧:玩客币变非法传销?请收好律师函!
- 搜索
-
- 2021-03-22中国慈善捐助报告:年轻
- 2021-03-22地处中国“硅谷” 招行构
- 2021-03-22浦东孵化器爆发式增长 出
- 2021-03-22京东金融副总裁:消费金
- 2021-03-22配资公司“改换门庭”
- 2021-03-22易乾财富开启70岁以上客户
- 2021-03-22日息最高1% 烟台百人参与
- 2021-03-22欧洲央行怀疑数字货币 将
- 2021-03-22区块链+房地产 简化房产交
- 2021-03-22央行新规实行 明天支付宝
- 2021-03-21“不刚兑”的诺亚财富因
- 2021-03-21央行行长易纲:小额支付
- 2021-03-21虚拟货币BHB传销案开庭 主
- 2021-03-21上海一集资诈骗案开审:
- 2021-03-21注册资本80亿!巨头坐镇
- 2021-03-21早报:爱钱进代言人汪涵很
- 2021-03-21京东首次回应直播业务:
- 2021-03-21央行定向降准0.5至1个百分
- 2021-03-21小贷公司监管指标再调!
- 2021-03-21财政部:人民群众不会因
- 2021-03-22中国慈善捐助报告:年轻
- 2021-03-22地处中国“硅谷” 招行构
- 2021-03-22浦东孵化器爆发式增长 出
- 2021-03-22京东金融副总裁:消费金
- 2021-03-22配资公司“改换门庭”
- 2021-03-22易乾财富开启70岁以上客户
- 2021-03-22日息最高1% 烟台百人参与
- 2021-03-22欧洲央行怀疑数字货币 将
- 2021-03-22区块链+房地产 简化房产交
- 2021-03-22央行新规实行 明天支付宝
- 网站分类
-
- 标签列表

