企业融资网 > 互联网金融 > 正文
民生银行16亿假理财案落锤 罚2750万3人遭禁
网络整理 2021-03-22 18:53时隔半年,曾轰动一时的银行理财“飞单”大案——民生银行航天桥支行16.5亿“假理财”案监管处罚落锤。罚款2750万,3名责任人被给予禁止终身从事银行业工作。
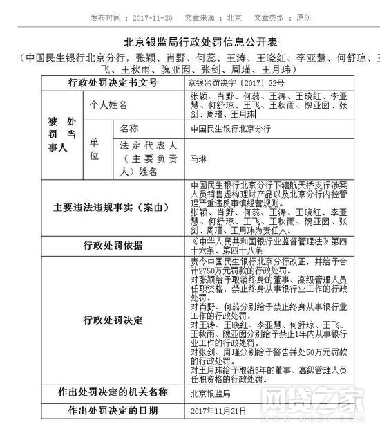
11月30日,北京银监局官网公布了对民生银行航天桥支行“假理财”案的处罚决定书,称中国民生银行北京分行下辖航天桥支行涉案人员销售虚构理财产品,以及北京分行内控管理严重违反审慎经营规则。除了责令中国民生银行北京分行改正,还给予合计2750万元罚款的行政处罚,并对张颖、肖野、何蕊、王涛、王晓红、李亚慧、何舒琼、王飞、王秋雨、隗亚囡、张剑、周瑾、王月玮共13名责任人进行了行政处罚。
其中,对民生银行航天桥支行原行长张颖,给予取消终身的董事、高级管理人员任职资格,禁止终身从事银行业工作的行政处罚。对肖野、何蕊分别给予禁止终身从事银行业工作的行政处罚。对王涛、王晓红、李亚慧、何舒琼、王飞、王秋雨、隗亚囡分别给予禁止1年内从事银行业工作的行政处罚。对张剑、周瑾分别给予警告并处50万元罚款的行政处罚。对王月玮给予取消5年的董事、高级管理人员任职资格的行政处罚。
案情还原:披着份额转让外衣的“飞单”
今年4月,多名因“飞单”理财被骗的投资者聚集在民生银行北京分行航天桥支行大堂内讨要说法。涉案金额约16.5亿元,涉及客户约150余人。由此,一场披着份额转让外衣的“飞单”案浮出水面。
当日,民生银行发布公告称,该行涉案支行行长张颖被抓。另据第一财经记者了解,一名支行副行长以及三名员工也被公安机关人员带走。
根据涉案投资人透露,他们在向民生银行航天桥支行理财经理购买理财产品时,对方告知,原投资人急于回款,所以愿意放弃利息,原本一年期年化4.2%的产品,还有半年到期,相当于年化8.4%的回报。
一位银行理财客户经理对第一财经记者指出,这种业务模式在私行以及财富管理业内叫“份额转让”,是一种比较常见的业务模式。一些客户在购买理财产品的产品说明书中也会看到合同允许到期前中途转让给他人。
但事实上,这些客户购买的根本不是民生银行理财产品。此后,民生银行官方发布一则“关于理财你想知道的都在这里”朋友圈海报指出:“截至目前,我行‘非凡资产管理系列’个人理财产品均按照合同约定按时兑付了本金及收益。”
由此或可推断,前述“份额转让”产品中所包含的理财,应该不是类似的民生银行自营或总行审批合规代销的理财产品。
民生银行事后公开表示,根据民生银行初步掌握的线索,民生银行“假理财”案系张颖通过控制他人账户作为资金归集账户,编造虚假投资理财产品和理财转让产品,其本人或指使支行个别员工寻找目标客户,非法募集客户资金用于个人支配,有一部分用于投资房产、文物、珠宝等领域,所募集资金未进入民生银行账务体系。
内控机制存在漏洞
案件发生后,民生银行副行长石杰表示,北京分行根据客户反映的信息排查发现,航天桥支行行长张颖使用伪造的理财合同和银行印章,骗取客户的理财资金,是一起由个人道德风险引发的操作风险事件,涉嫌违法犯罪。
一位接近民生银行“假理财”案内部人士对第一财经记者表示,航天桥支行案件爆发并非“爆仓”,而是民生银行内部自查发现的。他称,这反映出民生银行在内控方面存在严重安全隐患,总行打不开分行、支行的“黑匣子”。
在某股份制银行理财经理看来,几百万的理财产品,资金一旦进入银行账户,银行中后台不可能没有监控,此外对于大额资金的转出也有监控。由此可见,“假理财”案的资金很可能根本就没通过银行账户;而如果是用别的银行卡,在民生银行网点刷POS机买理财也令人匪夷所思。
民生银行事后公开表示,造成此案的主要原因,一是个别基层单位内控机制和内控管理存在漏洞,合规意识有待于进一步提升,合规体系建设和合规文化培育也有待持续强化。二是个别人违反制度,违规操作是此案件的主因。这也反映出分行日常业务检查的力度和频率不够,检查的及时性不强,对风险隐患缺乏必要的敏感度。三是分行对员工行为管理不到位,日常管理未能发挥应有的防范和制约作用,特别是对关键岗位和人员的道德风险管理有所缺失。
石杰表示,民生银行内部已经召开全行专项会议,要求全体员工吸取教训,高度重视案件背后的问题,认真落实银监会“三违反”、“三套利”、“四不当”、“银行业市场乱象”等专项治理要求,严格执行制度,彻底堵塞漏洞,深入排查隐患,杜绝类似事件再次发生。
据了解,目前,民生银行内部迎来一场复杂的系统改革,包括私人银行管户系统嵌入理财产品中,全流程监控客户在分行、支行的情况;客户投资额度到一定层级后会交给在总行私人银行中心登记备案监控,以杜绝“飞单”情况。
免费加盟代理请联系于经理17601315811(有返佣)

转载请标注:信息网——民生银行16亿假理财案落锤 罚2750万3人遭禁
- 搜索
-
- 2021-03-22中国慈善捐助报告:年轻
- 2021-03-22地处中国“硅谷” 招行构
- 2021-03-22浦东孵化器爆发式增长 出
- 2021-03-22京东金融副总裁:消费金
- 2021-03-22配资公司“改换门庭”
- 2021-03-22易乾财富开启70岁以上客户
- 2021-03-22日息最高1% 烟台百人参与
- 2021-03-22欧洲央行怀疑数字货币 将
- 2021-03-22区块链+房地产 简化房产交
- 2021-03-22央行新规实行 明天支付宝
- 2021-03-21“不刚兑”的诺亚财富因
- 2021-03-21央行行长易纲:小额支付
- 2021-03-21虚拟货币BHB传销案开庭 主
- 2021-03-21上海一集资诈骗案开审:
- 2021-03-21注册资本80亿!巨头坐镇
- 2021-03-21早报:爱钱进代言人汪涵很
- 2021-03-21京东首次回应直播业务:
- 2021-03-21央行定向降准0.5至1个百分
- 2021-03-21小贷公司监管指标再调!
- 2021-03-21财政部:人民群众不会因
- 2021-03-22中国慈善捐助报告:年轻
- 2021-03-22地处中国“硅谷” 招行构
- 2021-03-22浦东孵化器爆发式增长 出
- 2021-03-22京东金融副总裁:消费金
- 2021-03-22配资公司“改换门庭”
- 2021-03-22易乾财富开启70岁以上客户
- 2021-03-22日息最高1% 烟台百人参与
- 2021-03-22欧洲央行怀疑数字货币 将
- 2021-03-22区块链+房地产 简化房产交
- 2021-03-22央行新规实行 明天支付宝
- 网站分类
-
- 标签列表

