企业融资网 > 互联网金融 > 正文
贾跃亭正式被法院列入老赖名单 国内禁乘飞机
网络整理 2021-03-22 18:41继乐视控股和乐视移动后,贾跃亭也被法院列入了老赖名单。
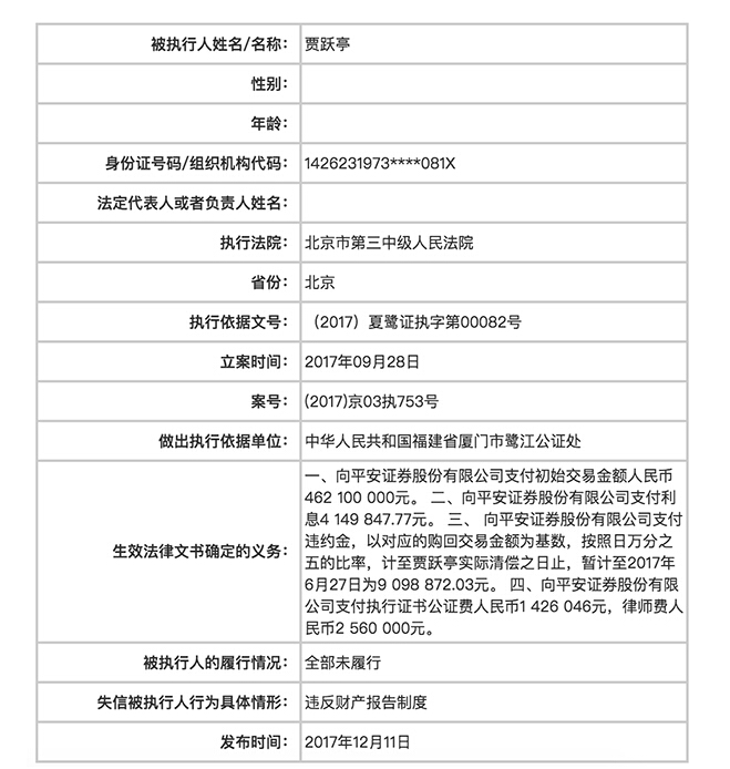
12月12日,澎湃新闻从全国法院失信被执行人名单信息网站上查询到,贾跃亭被列入了失信被执行人名单,执行法院为北京市第三中级人民法院,执行依据文号为(2017)夏鹭证执字第00082号,发布时间为12月11日。
贾跃亭被列入“老赖”名单的案件与平安证券相关,立案时间为9月28日。
根据披露的法律文书,贾跃亭应履行的法律文书的义务共有四条:一、向平安证券股份有限公司支付初始交易金额人民币4.621亿元。二、向平安证券股份有限公司支付利息414.9847万元。三、向平安证券股份有限公司支付违约金,以对应的购回交易金额为基数,按照日万分之五的比率,计至贾跃亭实际清偿之日止,暂计至2017年6月27日为909.8872万元。四、向平安证券股份有限公司支付执行证书公证费人民142.6万元,律师费人民币256万元。
12月11日,贾跃亭被列入失信被执行人名单,执行法院为北京市第三中级人民法院。
以上款项合计4.79亿元,但贾跃亭全部未履行,因此贾跃亭被列为失信被执行人的具体情形为违反财产报告制度。
值得一提的是,平安证券是乐视网(300104)上市时的保荐机构。
这不是贾跃亭首次尝到成为“老赖”的滋味,今年9月,乐视控股(北京)有限公司和乐视移动智能信息技术(北京)有限公司就已经被列入了失信被执行人名单。
其中,乐视控股(北京)有限公司所涉及的案件有两起,案号分别是,(2017)津02执409号和(2017)津02执325号,执行法院均为天津市第二中级人民法院,生效法律文书确定的义务为给付5008.7125万元和5716.4716万元,合计约1.07亿元。
乐视移动智能信息技术(北京)有限公司所涉及的案号为(2017)津02执325号,生效法律文书确定的义务为给付5716.4716万元,同样,乐视移动也全部未履行,且具体情形为有履行能力而拒不履行生效法律文书确定义务。
除了上述案件,12月11日,新披露的北京市第三中级人民法院执行裁定书显示,乐视移动智能信息技术(北京)有限公司再度被列为失信被执行人,案号为(2017)京03执684号之一。
该案件的申请执行人为赫比(上海)金属工业有限公司,被执行人为乐视移动,该公司的法定代表人为贾跃亭的哥哥贾跃民,赫比金属依据中国国际经济贸易仲裁委员会﹝2017﹞中国贸仲京裁字第0886号裁决向本院申请强制执行,执行标的额为人民币20335213.75元。本院于2017年8月29日立案执行。
在执行过程中,北京市第三中级人民法院依法查询了被执行人在金融机构开设账户情况、房屋所有权情况、车辆登记情况和工商登记情况。经调查,被执行人名下无不动产及机动车登记信息,无对外投资。北京市第三中级人民法院于2017年10月24日扣划了被执行人名下银行存款1944745.15元并发还申请执行人。
北京市第三中级人民法院称,已依法将被执行人列入失信被执行人名单,并对其采取了限制消费措施,现被执行人暂无财产可供执行。申请执行人认可法院的财产调查结果。
失信被执行人即俗称的老赖,被列入失信被执行人将会带来许多不良后果,根据中国执行信息公开网上的信息,失信被执行人将在政府采购、招标投标、行政审批、政府扶持、融资信贷、市场准入、资质认定等方面受到信用惩戒。
2016年,中共中央办公厅、国务院办公厅印发了《关于加快推进失信被执行人信用监督、警示和惩戒机制建设的意见》,加大了对失信被执行人的联合惩戒力度。《意见》指出,失信被执行人,将遭受从事特定行业或项目限制、政府支持或补贴限制、任职资格限制、准入资格限制、荣誉和授信限制、特殊市场交易限制、限制高消费及有关消费等多项限制。
其中,在限制消费方面,失信被执行人及失信被执行人的法定代表人、主要负责人、实际控制人、影响债务履行的直接责任人员将在乘坐火车、飞机、住宿宾馆饭店、高消费旅游、子女就读高收费学校等方面受到限制。
免费加盟代理请联系于经理17601315811(有返佣)

转载请标注:信息网——贾跃亭正式被法院列入老赖名单 国内禁乘飞机
- 搜索
-
- 2021-03-22中国慈善捐助报告:年轻
- 2021-03-22地处中国“硅谷” 招行构
- 2021-03-22浦东孵化器爆发式增长 出
- 2021-03-22京东金融副总裁:消费金
- 2021-03-22配资公司“改换门庭”
- 2021-03-22易乾财富开启70岁以上客户
- 2021-03-22日息最高1% 烟台百人参与
- 2021-03-22欧洲央行怀疑数字货币 将
- 2021-03-22区块链+房地产 简化房产交
- 2021-03-22央行新规实行 明天支付宝
- 2021-03-21“不刚兑”的诺亚财富因
- 2021-03-21央行行长易纲:小额支付
- 2021-03-21虚拟货币BHB传销案开庭 主
- 2021-03-21上海一集资诈骗案开审:
- 2021-03-21注册资本80亿!巨头坐镇
- 2021-03-21早报:爱钱进代言人汪涵很
- 2021-03-21京东首次回应直播业务:
- 2021-03-21央行定向降准0.5至1个百分
- 2021-03-21小贷公司监管指标再调!
- 2021-03-21财政部:人民群众不会因
- 2021-03-22中国慈善捐助报告:年轻
- 2021-03-22地处中国“硅谷” 招行构
- 2021-03-22浦东孵化器爆发式增长 出
- 2021-03-22京东金融副总裁:消费金
- 2021-03-22配资公司“改换门庭”
- 2021-03-22易乾财富开启70岁以上客户
- 2021-03-22日息最高1% 烟台百人参与
- 2021-03-22欧洲央行怀疑数字货币 将
- 2021-03-22区块链+房地产 简化房产交
- 2021-03-22央行新规实行 明天支付宝
- 网站分类
-
- 标签列表

