企业融资网 > 互联网金融 > 正文
监管划11条红线 网络小贷牌照难求价值或缩水
网络整理 2021-03-22 18:40野蛮生长的网络小贷行业迎来更加细化的监管新政。12月12日,北京商报记者从接近监管人士处获悉,P2P网络借贷风险专项整治工作领导小组办公室在12月8日向各地区金融办下发了《关于印发小额贷款公司网络小额贷款业务风险专项整治实施方案的通知》(以下简称《通知》)。《通知》要求,对网络小贷的牌照审批、综合利率、资金来源等11处风险点做重点排查。在分析人士看来,多处细化的方案有助于严控野蛮生长的网络小贷行业风险,但与此同时,网络小额贷款这一牌照的价值也将受到较大影响。
北京商报 宋媛媛/制表
网络小贷牌照申请难度加大
在《通知》提到的重点排查中,严格管理审批权限被列为第一项。《通知》提到,小额贷款公司的批设部门应符合国务院有关文件规定。对于不符合相关规定的已批设机构,要重新核查业务资质。已由计划单列市批设的相关机构,由省级政府小额贷款公司监管部门和计划单列市小额贷款公司监管部门协商核查业务资质。
针对已经获批的网贷小贷牌照,《通知》提到,重新审查网络小额贷款经营资质。主要审查发起股东资质、借款人来源、互联网场景、内生数据基础和数字化风控技术等方面的经营资质要求是否严格合理,核查获批经营资质的机构是否符合相关条件。
此外,《通知》还对网络小额贷款进行定义,明确指出,网络小额贷款是指互联网企业通过其控制的小额贷款公司,利用互联网向客户提供的小额贷款。
对此,广州互联网金融协会会长方颂指出,目前相当部分的互联网小额贷款机构是由金融控股公司和上市公司发起成立的。《通知》对网络小额贷款的定义明确了网络小额贷款的主发起人是互联网企业,并要求具备互联网平台积累的客户经营、网络消费等特定场景信息评定信用风险的能力,这意味着今后金融控股公司、上市公司申请互联网小贷牌照的难度将会加大,网络小额贷款的主发起人将会以互联网企业为主。
网利宝创始人兼CEO赵润龙认为,专项整治方案具有很强的可操作性,比如管理审批权限、审查经营资质,抓住了要害,对于规范整个行业的行为会起到立竿见影的作用。
明确综合借款利率算法
除了牌照资质方面,《通知》还特别强调了综合借款利率、贷款管理、催收行为以及资源来源和合作方。
在综合借贷利率方面,今年12月1日发布的《关于整顿“现金贷”业务的通知》已经明确提出,网络小贷实际综合借款成本应折合为年化利率,且应低于36%的法律红线。但是并未明确提出实际综合借款利率的计算方法。
不少网络小贷平台“钻空子”,在借款利率之外大肆收取各类名目的服务费,致使实际综合利率远超36%,部分平台甚至高达600%-700%。北京商报记者在网络社区了解到,一位江苏的女士在某现金贷平台借款4300元,期限为1个月,但是到账仅有3700元,仅“砍头息”一项折合成年化利率就高达195%。一位李先生向北京商报记者反映,在米房服务上借款3000元,期限为7天,到账2300元,折合年化利率为1587%。
为了杜绝平台收取高额息费,《通知》对综合实际利率的计算提出明确规定,将以利率和各种费用形式对借款人收取的所有借款成本与贷款本金的比例计算为综合实际利率,并折算为年化形式。
《通知》强调,着重排查综合实际利率是否符合最高人民法院关于民间借贷利率的规定;是否存在从贷款本金中先行扣除利息、手续费、管理费、保证金或设定高额逾期利息、带纳金、罚息等行为;综合实际利率、贷款额度、贷款期限、还款方式以及逾期处理等关键信息是否在事前向借款人全面、充分披露并提示相关风险。
牌照价值恐缩水
值得注意的是,《通知》对资金来源以及合作方提出细化要求,强调资金的自有性和放贷的自主性。其中提到,排查网络小贷公司通过股东借款方式融入的资金是否为股东自有资金,对通过信贷资产转让、资产证券化等方式融资进行细化要求。这将对网络小贷平台造成明显影响。
“‘表外业务纳入表内’将对网络小额贷款这一牌照的价值产生较大影响。这一规定出台之前,理论上来讲,互联网小贷公司可以通过无回购的债权转让和资产证券化等方式无限放大杠杆,以此取得规模效应。但按《通知》要求,无论什么方式融资,都必须纳入融资总额进行融资杠杆统计,且融资杠杆需符合地方政府的相关规定。目前各地最高的融资杠杆也只有2倍左右,即互联网小贷公司注册资金5亿元,放贷规模也就只有15亿元左右,盈利能力大受影响,互联网小贷牌照价值预估会有很大影响。”方颂解释道。
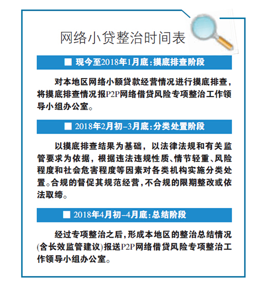
与P2P整治类似,此次针对网络小贷的专项整治也提出进度要求。《通知》要求,对本地区网络小额贷款经营情况首先进行摸底排查,于2018年1月底前将摸底排查情况报P2P网络借贷风险专项整治工作领导小组办公室。之后,依据有关监管要求和法规,在3月底前完成对各类机构实施分类处置工作。合规的督促其规范经营,不合规的限期整改或依法取缔。经过专项整治之后,形成本地区的整治总结情况(含长效监管建议)报送P2P网络借贷风险专项整治工作领导小组办公室,此项工作于4月底前完成。
网贷之家研究院院长于百程认为,方案对于小贷公司网络小贷业务清理整顿做了全面部署,明确了具体要求和整治进度。发布时间与现金贷整顿通知仅隔了一周,效率很高,也反映出监管方的重视。他表示,据网贷之家研究中心不完全统计,目前全国共批准了213家网络小贷牌照,监管审批机构相对清晰,不到4个月的时间完成分类整改,难度相对不太大。
方颂指出,在互联网金融进入专项整治后,有种趋势:一些无放贷资质或不具备网络小额贷款资质的机构,通过互联网开展网络小额贷款业务,且平台数量增长快速,大都通过高利息收益覆盖高坏账率带来的损失,并通过强催收控制风险。为防止风险蔓延到互联网小贷领域,同时也是打击互联网非法放贷的机构,监管部门果断采取措施进行监管,提早防范风险。
免费加盟代理请联系于经理17601315811(有返佣)

转载请标注:信息网——监管划11条红线 网络小贷牌照难求价值或缩水
- 搜索
-
- 2021-03-22中国慈善捐助报告:年轻
- 2021-03-22地处中国“硅谷” 招行构
- 2021-03-22浦东孵化器爆发式增长 出
- 2021-03-22京东金融副总裁:消费金
- 2021-03-22配资公司“改换门庭”
- 2021-03-22易乾财富开启70岁以上客户
- 2021-03-22日息最高1% 烟台百人参与
- 2021-03-22欧洲央行怀疑数字货币 将
- 2021-03-22区块链+房地产 简化房产交
- 2021-03-22央行新规实行 明天支付宝
- 2021-03-21“不刚兑”的诺亚财富因
- 2021-03-21央行行长易纲:小额支付
- 2021-03-21虚拟货币BHB传销案开庭 主
- 2021-03-21上海一集资诈骗案开审:
- 2021-03-21注册资本80亿!巨头坐镇
- 2021-03-21早报:爱钱进代言人汪涵很
- 2021-03-21京东首次回应直播业务:
- 2021-03-21央行定向降准0.5至1个百分
- 2021-03-21小贷公司监管指标再调!
- 2021-03-21财政部:人民群众不会因
- 2021-03-22中国慈善捐助报告:年轻
- 2021-03-22地处中国“硅谷” 招行构
- 2021-03-22浦东孵化器爆发式增长 出
- 2021-03-22京东金融副总裁:消费金
- 2021-03-22配资公司“改换门庭”
- 2021-03-22易乾财富开启70岁以上客户
- 2021-03-22日息最高1% 烟台百人参与
- 2021-03-22欧洲央行怀疑数字货币 将
- 2021-03-22区块链+房地产 简化房产交
- 2021-03-22央行新规实行 明天支付宝
- 网站分类
-
- 标签列表

