企业融资网 > 互联网金融 > 正文
深圳金融办将租赁、保理、典当纳入监管范围
网络整理 2021-03-22 18:35网贷之家讯 近日,深圳市金融办(深圳市金融监管局)在其官网更新了主要职责,将融资租赁、保理、典当等类金融业务划入其负责监管范围,同时设立了三个监管处,对不同金融业务进行监管,“监管三处”将负责“会同有关部门加强对互联网金融的监管”。
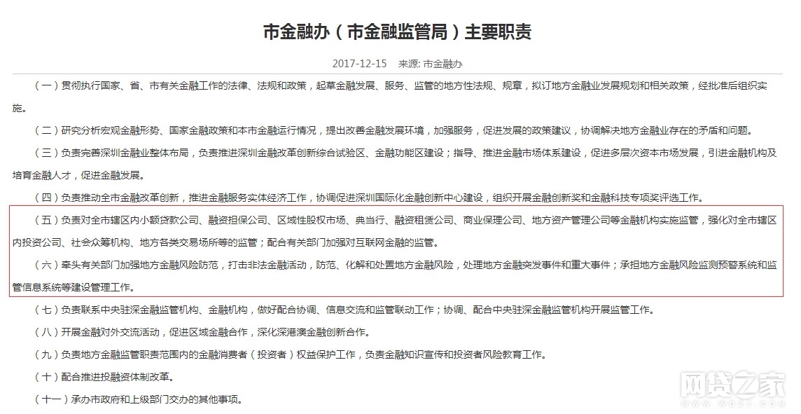
12月15日,深圳市金融办(市金融监管局)在官网更新了“主要职责”,其中第五条提及:
负责对全市辖区内小额贷款公司、融资担保公司、区域性股权市场、典当行、融资租赁公司、商业保理公司、地方资产管理公司等金融机构实施监管,强化对全市辖区内投资公司、社会众筹机构、地方各类交易场所等的监管;配合有关部门加强对互联网金融的监管。
第六条提及:
牵头有关部门加强地方金融风险防范,打击非法金融活动,防范、化解和处置地方金融风险,处理地方金融突发事件和重大事件;承担地方金融风险监测预警系统和监管信息系统等建设管理工作。
此外,官网还于更新了“内设处室”,设立三个监管处,监管不同金融业务,具体而言:
监管一处:
负责对全市小额贷款公司、融资性担保公司、区域性股权市场、典当行实施监管,健全完善监管制度,引导行业规范发展;强化对地方各类交易场所的监管;协助开展涉及监管职责的打击非法金融活动,协调处置金融风险事件。
监管二处:
负责对融资租赁公司、商业保理公司、地方资产管理公司实施监管,健全完善监管制度,引导行业规范发展;强化对辖区内投资公司、社会众筹机构的监管;协助开展打击涉及监管职责的非法金融活动,协调处置金融风险事件。
监管三处:
负责牵头组织开展打击非法集资活动;统筹加强跨部门金融监管合作,建立健全金融风险监测、预警和防范工作机制;牵头负责全办(局)信访维稳工作;推进地方金融风险监测预警系统、监管信息系统等建设管理工作;推进本市金融法治环境建设,配合普及金融法治知识、金融消费者(投资者)权益保护、金融信用体系建设工作;会同有关部门加强对互联网金融的监管;协助开展打击涉及监管职责的非法金融活动,协调处置金融风险事件。
据21世纪经济报道此前消息称,今年10月10日,在深圳市金融工作会议上,深圳市决定在金融办加挂地方金融监管局牌子,对当前相对分散的地方金融监管职能进行整合,进一步分离发展和监管职能。
21世纪经济报道指出,此次深圳金融办在其官网正式将类金融业务划入其负责监管范围,意味着地方金融监管改革正式迈开第一步。
免费加盟代理请联系于经理17601315811(有返佣)

转载请标注:信息网——深圳金融办将租赁、保理、典当纳入监管范围
- 搜索
-
- 2021-03-22中国慈善捐助报告:年轻
- 2021-03-22地处中国“硅谷” 招行构
- 2021-03-22浦东孵化器爆发式增长 出
- 2021-03-22京东金融副总裁:消费金
- 2021-03-22配资公司“改换门庭”
- 2021-03-22易乾财富开启70岁以上客户
- 2021-03-22日息最高1% 烟台百人参与
- 2021-03-22欧洲央行怀疑数字货币 将
- 2021-03-22区块链+房地产 简化房产交
- 2021-03-22央行新规实行 明天支付宝
- 2021-03-21“不刚兑”的诺亚财富因
- 2021-03-21央行行长易纲:小额支付
- 2021-03-21虚拟货币BHB传销案开庭 主
- 2021-03-21上海一集资诈骗案开审:
- 2021-03-21注册资本80亿!巨头坐镇
- 2021-03-21早报:爱钱进代言人汪涵很
- 2021-03-21京东首次回应直播业务:
- 2021-03-21央行定向降准0.5至1个百分
- 2021-03-21小贷公司监管指标再调!
- 2021-03-21财政部:人民群众不会因
- 2021-03-22中国慈善捐助报告:年轻
- 2021-03-22地处中国“硅谷” 招行构
- 2021-03-22浦东孵化器爆发式增长 出
- 2021-03-22京东金融副总裁:消费金
- 2021-03-22配资公司“改换门庭”
- 2021-03-22易乾财富开启70岁以上客户
- 2021-03-22日息最高1% 烟台百人参与
- 2021-03-22欧洲央行怀疑数字货币 将
- 2021-03-22区块链+房地产 简化房产交
- 2021-03-22央行新规实行 明天支付宝
- 网站分类
-
- 标签列表

