企业融资网 > 互联网金融 > 正文
金融若真“脱实向虚” 扶贫就是个“伪命题”?
网络整理 2021-03-22 18:2501
扶贫:声音太多,真相太少
前不久,两条关于扶贫的新闻淹没在各种娱乐社会新闻中,一是清退10万造假贫困户;二是填报表格成了扶贫工作最大的负担,精准扶贫变成了“精准填表”。新闻不大不热不霸屏,却给我们敲了一记响钟:扶贫不是逢场作戏,更不能披着扶贫外衣去谋求利益。与此形成鲜明对比的是,互联网企业扶贫的“双子星”,马云和刘强东则是以实际行动投入到了扶贫中去。马云宣布启动阿里巴巴脱贫基金,几乎与此同时,刘强东“当村长”的新闻也见诸报端。作为竞争对手,阿里京东在扶贫事业上互不退让,不仅是扶贫“姿态”上的双赢,也是承担社会责任的表现。
图1:阿里巴巴脱贫基金成立
面对这些声音与行动,我们更想知道金融扶贫的真相在哪里?
l >据中国社会科院《“三农”互联网金融蓝皮书》数据显示,我国“三农”金融的缺口已达3.05万亿元,长期以来,农民贷款难的问题悬而未解,金融血液始终难以输送到广袤的农村。
l >零壹财经《互联网金融扶贫模式与实践》的报告指出,金融扶贫是扶贫工作的重要组成部分,在带动农村金融发展的过程中,可以有效保证扶贫工作的推进。
l >农业部部长韩长赋在金融服务农业现代化高峰论坛上的演讲指出,金融服务仍是农业现代化建设的“短板”。
事实上,我国的金融扶贫任重道远。正如可溯金融总裁刘栋所说,由于传统金融在农村金融服务上的长期“失位”,导致三农金融的基础很薄弱。近年来,虽然农村金融的服务能力和水平有了明显提升,但农村金融供给不足问题是长期积累下来的。与精准扶贫的要求相比,金融仍是短板,贷款难、贷款贵、保险弱等问题,仍然是农民和“三农”工作者反映最突出的问题。这就是金融扶贫目前的现状,也是我们需要看到的真相。
所以在新时期,金融扶贫将主要面临精准扶贫、扶贫可持续发展、金融普惠等一系列问题。在这一过程中,新兴的互联网金融正在成为金融扶贫的重要着力点,以可溯金融为代表的互金平台正进行着金融扶贫的相关实践。
02
扶贫模式能否撑起发展愿景?
在金融扶贫的队列里,行业巨头固然有其优势,有其宏大的发展愿景,但专注于细分领域的中小金融平台,也是不可或缺的力量。相比于阿里京东,主张做“有温度金融”的可溯金融,则显得更加低调且务实,平台力推三大专项扶贫计划(甘露计划、雨润计划、思变计划),推出了“可溯生活”平台,重点打造农村电商。由此可见,互联网金融的发展,确实让金融扶贫有了更多的可能性。
图2:“雨露计划”与“甘露计划”
由于三农金融还处于“蓝海”的发展时期,发展空间巨大,互联网金融企业和传统金融机构都在加大开拓农村金融的力度。从电商系、互联网系,到消费金融系,再到网贷系,消费金融、供应链金融、普惠金融等各种模式不断涌现,都在“跑马圈地”、争取“分一杯羹”。然而,越是迅猛发展,越要警惕“浑水摸鱼”者。国家一直强调,金融要回归本源,赋能实体,而金融扶贫上对国家战略,下对贫困群体,都容不得半点伪装作戏。
可溯金融总裁刘栋说,扶贫不应以“强弱大小”论英雄,做“小而美且有温暖”金融扶贫,更能体现普惠金融的价值。无论什么样的扶贫模式,其是否具有可持续性,能否撑起平台的发展愿景是一个值得研究的课题。零壹财经《互联网金融扶贫模式与实践》的报告指出,p2p网贷模式仍然是现阶段互联网金融开展农村金融业务的主要模式。报告除了重点介绍蚂蚁金服、京东、平安财险等扶贫模式外,还重点提及了可溯金融的互联网金融+电商模式与产融结合模式。
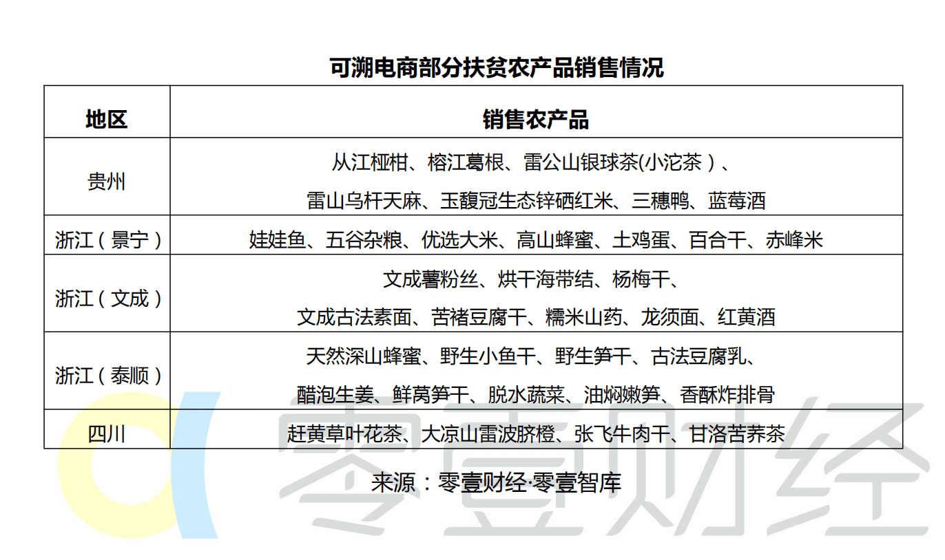
说到可溯金融的扶贫模式,可谓是“麻雀虽小,五脏俱全”,在扶贫业务的开展过程中表现出了高效灵活的特点。该模式通过金融、产业和电商的融合,能够找准贫“根”,把“输血”扶贫变为“造血”扶贫,帮助贫困户实现从根本上脱贫。零壹财经在剖析可溯金融扶贫模式时,提到的一系列数据更能说明这个问题。截至2017年9月,可溯平台帮助贫困户销售农特产品354种,累计销售额3193.25万元,其中已上线扶贫产品34种,实现销售金额1721万元。在已实现脱贫的贫困户中,均无返贫现象。
图3:零壹财经报告中显示的可溯电商扶贫产品销售情况
关于产融结合模式,通过查看可溯金融官网的标的项目详情,我们发现通过这种模式开发的助农产品,更能将金融服务落到实处。以可溯正大项目集为例,其实就是让企业扮演合作第三方的角色,来实现借款农户与可溯平台的业务对接。零壹财经披露的数据显示,目前可溯金融与正大合作的项目共扶助了35家农业企业与合作社,扶助的贫困农户超过200户,其中建档立卡的贫困户4户,发放的扶贫助农贷款共计2382万元。
图4:可溯正大项目集示意
03
金融回归本源,“扶贫梦”方能实现
众所周知,金融“脱实向虚”的问题不解决,金融扶贫或许就是一个伪命题。2017年的全国金融工作会议指出,金融是实体经济的血脉,为实体经济服务是金融的天职,是金融的宗旨,也是防范金融风险的根本举措。在可溯金融刘栋看来,三农领域覆盖了我国最为贫困的群体,加上生产要素不健全,地理环境恶劣等因素,自主脱贫的难度相当大。从事生产的农企和从事养殖业种植业的农户,就成了金融扶贫的重点对象。如果金融资本一直流向虚拟经济领域,那解决农户农企“融资难、融资贵”的问题也就无从谈起。
解决金融“脱实向虚”的问题,需要多方的共同努力。一方面,需要国家政策引导,鼓励金融支持实体经济的发展,尤其是支持三农金融的发展,在这一点上,国家一直在努力;另一方面,就需要金融机构的业务转型,为实体经济提供更多的金融服务。不论是传统金融机构,还是新兴的互联网金融,都应该投身到赋能实体、赋能三农的行动中。
文章属于网贷之家转载的商业信息,内容不代表本网观点,仅供参考。
免费加盟代理请联系于经理17601315811(有返佣)

转载请标注:信息网——金融若真“脱实向虚” 扶贫就是个“伪命题”?
- 搜索
-
- 2021-03-22中国慈善捐助报告:年轻
- 2021-03-22地处中国“硅谷” 招行构
- 2021-03-22浦东孵化器爆发式增长 出
- 2021-03-22京东金融副总裁:消费金
- 2021-03-22配资公司“改换门庭”
- 2021-03-22易乾财富开启70岁以上客户
- 2021-03-22日息最高1% 烟台百人参与
- 2021-03-22欧洲央行怀疑数字货币 将
- 2021-03-22区块链+房地产 简化房产交
- 2021-03-22央行新规实行 明天支付宝
- 2021-03-21“不刚兑”的诺亚财富因
- 2021-03-21央行行长易纲:小额支付
- 2021-03-21虚拟货币BHB传销案开庭 主
- 2021-03-21上海一集资诈骗案开审:
- 2021-03-21注册资本80亿!巨头坐镇
- 2021-03-21早报:爱钱进代言人汪涵很
- 2021-03-21京东首次回应直播业务:
- 2021-03-21央行定向降准0.5至1个百分
- 2021-03-21小贷公司监管指标再调!
- 2021-03-21财政部:人民群众不会因
- 2021-03-22中国慈善捐助报告:年轻
- 2021-03-22地处中国“硅谷” 招行构
- 2021-03-22浦东孵化器爆发式增长 出
- 2021-03-22京东金融副总裁:消费金
- 2021-03-22配资公司“改换门庭”
- 2021-03-22易乾财富开启70岁以上客户
- 2021-03-22日息最高1% 烟台百人参与
- 2021-03-22欧洲央行怀疑数字货币 将
- 2021-03-22区块链+房地产 简化房产交
- 2021-03-22央行新规实行 明天支付宝
- 网站分类
-
- 标签列表

