企业融资网 > 互联网金融 > 正文
乐视打脸贾跃亭:双方未谈成执行债务解决方案
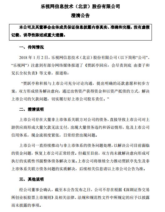
网络整理 2021-03-22 18:24乐视网1月2日晚间发布公告称,此前有媒体报道了《贾跃亭回应:会尽责到底由妻子和兄长全权负责》等文章,报道称:“贾跃亭称积极与上市公司充分讨论沟通,提出明确的还款意愿和初步方案,双方形成债务解决意向,通过出售资产获得资金和以资产抵债的方式,解决上市公司的欠款问题,切实履行好上市公司股东责任。”
对此,乐视网就相关问题作出澄清,公司表示,上市公司一直持续推动与非上市体系的债务问题处理,以解决公司目前面临的资金问题,恢复上市公司正常经营。但截至目前,双方尚未就解决意向形成可执行的实质性书面整体债务解决方案。上市公司将继续全力推动贾跃亭先生及非上市体系关联方债务问题的实质解决。
1月2日,贾跃亭发布关于《北京证监局责令贾跃亭回国履责通告》的回应函。贾跃亭表示,收悉通告内容后,第一时间高度重视,紧急制定了详细反馈函,并与上市公司充分沟通形成债务解决意向,委托贾跃民于2017年12月29日下午前往北京证监局进行了当面沟通和汇报。贾跃亭再次对乐视体系公司债务危机引发的影响表示歉意,承诺“一定竭尽全力解决债务问题”,并已委托甘薇、贾跃民全权代理行使上市公司股东权利和履行股东责任。
贾跃亭称积极与上市公司充分讨论沟通,提出明确的还款意愿和初步方案,双方形成债务解决意向,通过出售资产获得资金和以资产抵债的方式,解决上市公司的欠款问题,切实履行好上市公司股东责任。
他还提到,“我自愿由我个人全部承担非上市公司所欠上市公司的债务,并拿出我的一切来解决上市公司和非上市公司的债务问题。”针对债务问题,其再次承诺“会尽责到底”!
此外,乐视网还公告称,经公司与各方投资者初步沟通、商定,新乐视智家确定了增资方案,拟按照120亿以上估值融资30亿元:其中拟由新增投资者和原有投资者以现金增资15亿元;拟由新乐视智家现有债权人以所持债权作价投入15亿元。目前已确定乐视网以现有债权作价投入3亿元,天津嘉睿以现金增资3亿元。
免费加盟代理请联系于经理17601315811(有返佣)

转载请标注:信息网——乐视打脸贾跃亭:双方未谈成执行债务解决方案
- 搜索
-
- 2021-03-22中国慈善捐助报告:年轻
- 2021-03-22地处中国“硅谷” 招行构
- 2021-03-22浦东孵化器爆发式增长 出
- 2021-03-22京东金融副总裁:消费金
- 2021-03-22配资公司“改换门庭”
- 2021-03-22易乾财富开启70岁以上客户
- 2021-03-22日息最高1% 烟台百人参与
- 2021-03-22欧洲央行怀疑数字货币 将
- 2021-03-22区块链+房地产 简化房产交
- 2021-03-22央行新规实行 明天支付宝
- 2021-03-21“不刚兑”的诺亚财富因
- 2021-03-21央行行长易纲:小额支付
- 2021-03-21虚拟货币BHB传销案开庭 主
- 2021-03-21上海一集资诈骗案开审:
- 2021-03-21注册资本80亿!巨头坐镇
- 2021-03-21早报:爱钱进代言人汪涵很
- 2021-03-21京东首次回应直播业务:
- 2021-03-21央行定向降准0.5至1个百分
- 2021-03-21小贷公司监管指标再调!
- 2021-03-21财政部:人民群众不会因
- 2021-03-22中国慈善捐助报告:年轻
- 2021-03-22地处中国“硅谷” 招行构
- 2021-03-22浦东孵化器爆发式增长 出
- 2021-03-22京东金融副总裁:消费金
- 2021-03-22配资公司“改换门庭”
- 2021-03-22易乾财富开启70岁以上客户
- 2021-03-22日息最高1% 烟台百人参与
- 2021-03-22欧洲央行怀疑数字货币 将
- 2021-03-22区块链+房地产 简化房产交
- 2021-03-22央行新规实行 明天支付宝
- 网站分类
-
- 标签列表

