企业融资网 > 互联网金融 > 正文
火币网新任高管工资以比特币结算?真相是…
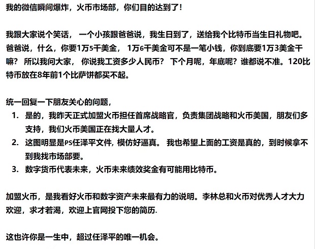
网络整理 2021-03-22 18:231月3日,火币网向蓝鲸财经告知,新任命首席战略官蔡凯龙的部分报酬将以比特币支付,但并非工资。关于网上流传的文件的性质,火币网称并非官方文件。
网传文件中称,火币根据公司战略发展需要,任命蔡凯龙为火币集团首席战略官,负责集团的战略发展和全球业务的规划。其薪资核定为10个比特币/月,即工资5个比特币/月,绩效5个比特币/月。
火币网目前显示的比特币(BTC)价格接近9.9万人民币,按9.9万一枚比特币核算,网传文件中所称的月工资近百万。比特币价格浮动剧烈,周内涨跌幅曾超40%。
经火币网向蓝鲸财经确认,蔡凯龙发布朋友圈回复称其工资并非以比特币支付,并调侃比特币价格波动剧烈的特性,同时提到火币未来绩效奖金有可能用比特币。火币网表示未确认是否将实现比特币支付绩效奖金制度。
公开资料显示,蔡凯龙为知名财经作家,亦有数年国际顶级投行从业经验。2007 年蔡凯龙加入华尔街投行,任德意志银行(美国)战略科技部副总裁 ,获得CFA, FRM专业认证。
2013 回国共同创办互联网金融千人会,成为首任执行秘书长。2015 蔡凯龙加入联想控股旗下P2P翼龙贷担任副总裁,2016 创立点石资本(美国)管理公司,专注投资金融科技。
12月,日本互联网领导者GMO Group曾宣布18年二月份开始,员工可以获得比特币支付的部分工资,初期将只对GMO Internet Co. Ltd公司员工开放这个选项。
免费加盟代理请联系于经理17601315811(有返佣)

转载请标注:信息网——火币网新任高管工资以比特币结算?真相是…
- 搜索
-
- 2021-03-22中国慈善捐助报告:年轻
- 2021-03-22地处中国“硅谷” 招行构
- 2021-03-22浦东孵化器爆发式增长 出
- 2021-03-22京东金融副总裁:消费金
- 2021-03-22配资公司“改换门庭”
- 2021-03-22易乾财富开启70岁以上客户
- 2021-03-22日息最高1% 烟台百人参与
- 2021-03-22欧洲央行怀疑数字货币 将
- 2021-03-22区块链+房地产 简化房产交
- 2021-03-22央行新规实行 明天支付宝
- 2021-03-21“不刚兑”的诺亚财富因
- 2021-03-21央行行长易纲:小额支付
- 2021-03-21虚拟货币BHB传销案开庭 主
- 2021-03-21上海一集资诈骗案开审:
- 2021-03-21注册资本80亿!巨头坐镇
- 2021-03-21早报:爱钱进代言人汪涵很
- 2021-03-21京东首次回应直播业务:
- 2021-03-21央行定向降准0.5至1个百分
- 2021-03-21小贷公司监管指标再调!
- 2021-03-21财政部:人民群众不会因
- 2021-03-22中国慈善捐助报告:年轻
- 2021-03-22地处中国“硅谷” 招行构
- 2021-03-22浦东孵化器爆发式增长 出
- 2021-03-22京东金融副总裁:消费金
- 2021-03-22配资公司“改换门庭”
- 2021-03-22易乾财富开启70岁以上客户
- 2021-03-22日息最高1% 烟台百人参与
- 2021-03-22欧洲央行怀疑数字货币 将
- 2021-03-22区块链+房地产 简化房产交
- 2021-03-22央行新规实行 明天支付宝
- 网站分类
-
- 标签列表

