企业融资网 > 互联网金融 > 正文
中晋案首现宣判:扣押、冻结款将发还投资人
网络整理 2021-03-22 18:22时隔一年有余,曾经轰动一时的“中晋资产”相关案件在经过法院审理后开始宣判。
近日,上海市静安区人民法院对中晋资产北京分公司总经理及副总经理沈嘉、李伟做出宣判。法院认定,被告人沈嘉、李伟作为国太集团下属中晋资产公司的主管人员,违反法律规定,非法吸收公众存款,扰乱金融秩序,数额巨大,其行为均已构成非法吸收公众存款罪。
经上海公信会计师事务所审计,沈嘉、李伟两人非法集资共计328846708元,未兑付本金共计33831771.1元。
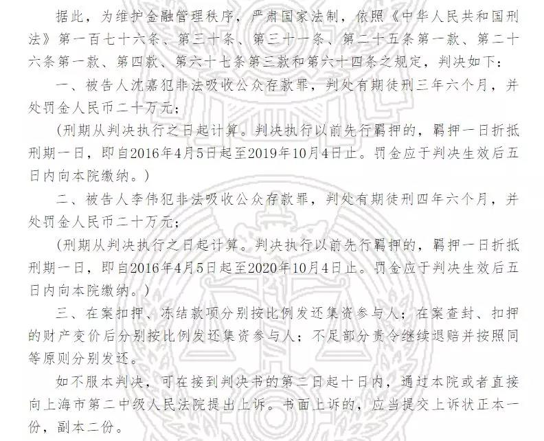
法院判决:
一、被告人沈嘉犯非法吸收公众存款罪,判处有期徒刑三年六个月,并处罚金人民币二十万元;
二、被告人李伟犯非法吸收公众存款罪,判处有期徒刑四年六个月,并处罚金人民币二十万元;
三、在案扣押、冻结款项分别按比例发还集资参与人;在案查封、扣押的财产变价后分别按比例发还集资参与人;不足部分责令继续退赔并按照同等原则分别发还。
判决书截图
2012年7月,沈嘉进入国太集团下属公司工作,后担任国太集团下属中晋资产公司北京分公司总经理。2013年6月,李伟进入国太集团下属公司工作,后担任国太集团下属中晋资产公司北京分公司副总经理。沈嘉、李伟任职期间,通过拨打电话、亲友介绍、口口相传等方式吸引社会不特定公众与中晋资产公司及其关联公司签订借贷、融金、有限合伙等多种形式的理财协议,非法吸收公众存款。
中晋事件缘起于2016年4月初一场起于中晋系美女在网上炫富的照片,最终牵涉出庞大的中晋系以及国太系两大公司非法吸收公众存款累计高达近399亿元。经过上海公安经侦部门查实,中晋系未兑付金额超过52亿元,涉及1万2千多名投资者。
早在2016年10月,上海市人民检察院第二分院发布公告称,该公司犯罪嫌疑人徐勤、李珏、陈佳菁、汤骏、吴晔、陈亮、蒋晓羽、孙坷柯8人涉嫌集资诈骗罪一案,已由上海市公安局侦查终结移送该院审查起诉,于2016年10月13日依法受理。
目前对中晋其他犯罪嫌疑人的判决还未明确,有待法院进一步审理公布。
免费加盟代理请联系于经理17601315811(有返佣)

转载请标注:信息网——中晋案首现宣判:扣押、冻结款将发还投资人
- 搜索
-
- 2021-03-22中国慈善捐助报告:年轻
- 2021-03-22地处中国“硅谷” 招行构
- 2021-03-22浦东孵化器爆发式增长 出
- 2021-03-22京东金融副总裁:消费金
- 2021-03-22配资公司“改换门庭”
- 2021-03-22易乾财富开启70岁以上客户
- 2021-03-22日息最高1% 烟台百人参与
- 2021-03-22欧洲央行怀疑数字货币 将
- 2021-03-22区块链+房地产 简化房产交
- 2021-03-22央行新规实行 明天支付宝
- 2021-03-21“不刚兑”的诺亚财富因
- 2021-03-21央行行长易纲:小额支付
- 2021-03-21虚拟货币BHB传销案开庭 主
- 2021-03-21上海一集资诈骗案开审:
- 2021-03-21注册资本80亿!巨头坐镇
- 2021-03-21早报:爱钱进代言人汪涵很
- 2021-03-21京东首次回应直播业务:
- 2021-03-21央行定向降准0.5至1个百分
- 2021-03-21小贷公司监管指标再调!
- 2021-03-21财政部:人民群众不会因
- 2021-03-22中国慈善捐助报告:年轻
- 2021-03-22地处中国“硅谷” 招行构
- 2021-03-22浦东孵化器爆发式增长 出
- 2021-03-22京东金融副总裁:消费金
- 2021-03-22配资公司“改换门庭”
- 2021-03-22易乾财富开启70岁以上客户
- 2021-03-22日息最高1% 烟台百人参与
- 2021-03-22欧洲央行怀疑数字货币 将
- 2021-03-22区块链+房地产 简化房产交
- 2021-03-22央行新规实行 明天支付宝
- 网站分类
-
- 标签列表

