企业融资网 > 互联网金融 > 正文
参与比特币分叉?迅雷:纯属造谣 坚决反对投机
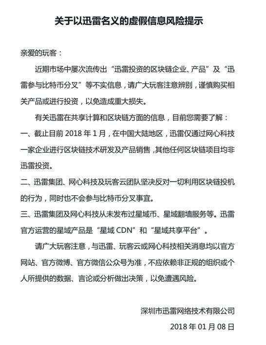
网络整理 2021-03-22 18:188日下午,针对市场中流传的“迅雷投资的区块链企业、产品”,以及“迅雷参与比特币分叉”等相关消息,迅雷发布公告称,迅雷集团、网心科技及玩客云团队坚决反对一切利用区块链投机的行为,同时也不会参与比特币分叉事宜。
迅雷集团表示,迅雷集团及网心科技从未发布过星域币、星域翻墙服务等。除网心科技外,其他任何区块链项目均非迅雷投资。
以下为迅雷集团公告全文:
不久前,迅雷经历了一场轰轰烈烈的“内讧”。
11月28日,迅雷官方发布公告,称迅雷金融、迅雷易贷系深圳迅雷大数据信息服务有限公司旗下业务,非迅雷集团旗下业务,公司已经正式撤销对其品牌和商标授权。随后迅雷金融方面回应,直指此举是迅雷CEO陈磊利用担任CEO身份的打击报复行为,同时指“玩客币”为非法集资骗局。
双方的冲突在11月28日晚间升级,迅雷再发布回应称,已向深圳市迅雷大数据信息服务有限公司发送了律师函,并要求其全面停止对迅雷商标的任何使用,并称迅雷与迅雷大数据公司的协议中存在多处显失公平的项目。晚上十点半,迅雷金融再次发出声明回呛,题为“迅雷网络陈磊模糊焦点,请直面玩客币技术真相”。
29日凌晨4点,迅雷官微发布全体董事会成员致迅雷股东的公开信,表示玩客币是类似Q币的虚拟币,迅雷公司坚决反对在交易平台的炒作行为,相信迅雷与迅雷大数据的商业纠纷会在CEO陈磊领导下合理解决。
不过两家公司的和解很快到来。12月3日晚间,迅雷大数据公司与迅雷公司联合发布公告,称近期的商务纠纷在迅雷公司高级副总裁於菲协调下,双方深入交流,消除了误会,达成相互理解及以下共识:大数据公司管理层将回购迅雷公司在大数据公司的全部股权,大数据公司及其子公司将更换名称并从迅雷品牌切换到摸金狗品牌开展业务;迅雷公司和大数据公司已达成新的互利共赢业务合作协议,支持大数据公司独立运作其业务;於菲未来继续协调迅雷公司和大数据公司的合作。
免费加盟代理请联系于经理17601315811(有返佣)

转载请标注:信息网——参与比特币分叉?迅雷:纯属造谣 坚决反对投机
- 搜索
-
- 2021-03-22中国慈善捐助报告:年轻
- 2021-03-22地处中国“硅谷” 招行构
- 2021-03-22浦东孵化器爆发式增长 出
- 2021-03-22京东金融副总裁:消费金
- 2021-03-22配资公司“改换门庭”
- 2021-03-22易乾财富开启70岁以上客户
- 2021-03-22日息最高1% 烟台百人参与
- 2021-03-22欧洲央行怀疑数字货币 将
- 2021-03-22区块链+房地产 简化房产交
- 2021-03-22央行新规实行 明天支付宝
- 2021-03-21“不刚兑”的诺亚财富因
- 2021-03-21央行行长易纲:小额支付
- 2021-03-21虚拟货币BHB传销案开庭 主
- 2021-03-21上海一集资诈骗案开审:
- 2021-03-21注册资本80亿!巨头坐镇
- 2021-03-21早报:爱钱进代言人汪涵很
- 2021-03-21京东首次回应直播业务:
- 2021-03-21央行定向降准0.5至1个百分
- 2021-03-21小贷公司监管指标再调!
- 2021-03-21财政部:人民群众不会因
- 2021-03-22中国慈善捐助报告:年轻
- 2021-03-22地处中国“硅谷” 招行构
- 2021-03-22浦东孵化器爆发式增长 出
- 2021-03-22京东金融副总裁:消费金
- 2021-03-22配资公司“改换门庭”
- 2021-03-22易乾财富开启70岁以上客户
- 2021-03-22日息最高1% 烟台百人参与
- 2021-03-22欧洲央行怀疑数字货币 将
- 2021-03-22区块链+房地产 简化房产交
- 2021-03-22央行新规实行 明天支付宝
- 网站分类
-
- 标签列表

