企业融资网 > 互联网金融 > 正文
“超级接盘侠”孙宏斌辞去乐视董事长职务!
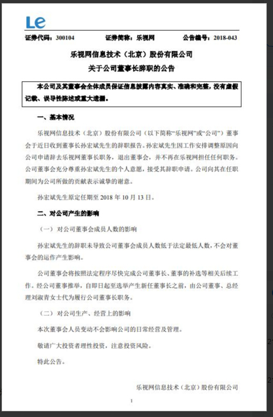
网络整理 2021-03-22 17:35周三,乐视网公告显示,孙宏斌先生因工作安排调整原因向公司申请辞去乐视网董事长职务,退出董事会,并不再在乐视网担任任何职务。
公告还显示,孙宏斌辞职后,经公司董事推举,自即日起至选举产生新任董事长之前,由公司董事、总经理刘淑青女士代为履行公司董事长职务。
关于孙宏斌上任仅8个月便提出辞职的原因,据21世纪经济报道称,与乐视网迟迟不见扭转的经营颓势或许有关。此外,近日市场中有相关人士传出乐视网恐申请破产重整的消息。但这一消息的真实性存疑,并且乐视网同样未对这一消息进行回应。
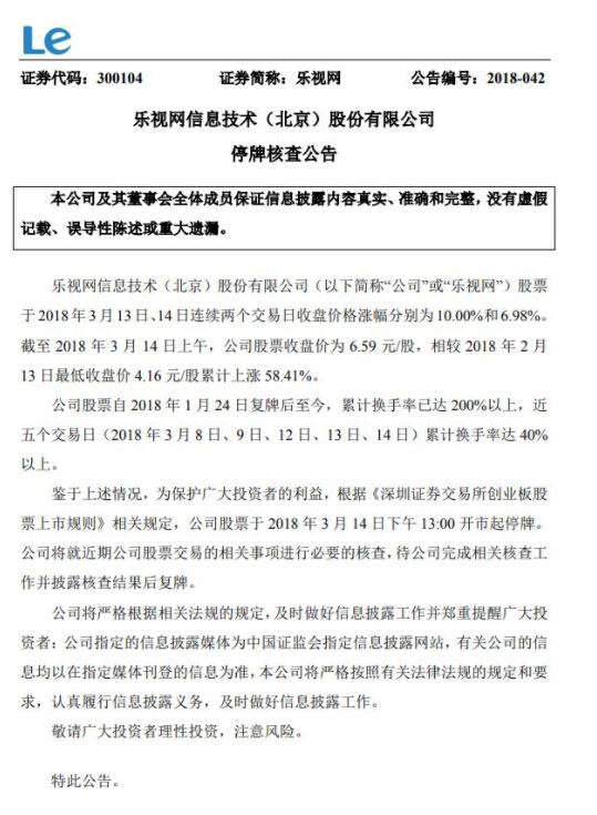
此外,乐视网另一份公告显示,该公司股票已于今天下午停牌。
截至3月14日上午,公司股票收盘价为6.59元/股,相较2月13日最低收盘价4.16元/股累计上涨58.41%;公司股票自1月24日复牌后至今,累计换手率已达200%以上。
公告还显示,乐视网股票于3月14日下午13:00开市起停牌,公司将就近期公司股票交易的相关事项进行必要的核查,待公司完成相关核查工作并披露核查结果后复牌。
此前,2017年1月,孙宏斌掌管的融创中国150亿元资金投资乐视网、乐视影业和乐视致新分别8.61%、15%和33.4959%的股权。孙宏斌于2017年7月21日当选乐视网董事长。
根据腾讯《一线》计算,截止目前,融创向“乐视系”公司投资资金总计已达到153.72亿元,借款达到17.9亿元,并以总计52.04亿元收购了乐视两处地产项目的部分股权。
今年2月28日,乐视网公布的财报显示,2017年营业总收入74.63亿元元,较2016年同期下降66.06%;归属于上市公司股东的净利润亏损116亿元,较2016年同期减少2192.53%;基本每股收益为-2.9146元,比2016年同期减少2151.09%。
免费加盟代理请联系于经理17601315811(有返佣)

转载请标注:信息网——“超级接盘侠”孙宏斌辞去乐视董事长职务!
- 搜索
-
- 2021-03-22中国慈善捐助报告:年轻
- 2021-03-22地处中国“硅谷” 招行构
- 2021-03-22浦东孵化器爆发式增长 出
- 2021-03-22京东金融副总裁:消费金
- 2021-03-22配资公司“改换门庭”
- 2021-03-22易乾财富开启70岁以上客户
- 2021-03-22日息最高1% 烟台百人参与
- 2021-03-22欧洲央行怀疑数字货币 将
- 2021-03-22区块链+房地产 简化房产交
- 2021-03-22央行新规实行 明天支付宝
- 2021-03-21“不刚兑”的诺亚财富因
- 2021-03-21央行行长易纲:小额支付
- 2021-03-21虚拟货币BHB传销案开庭 主
- 2021-03-21上海一集资诈骗案开审:
- 2021-03-21注册资本80亿!巨头坐镇
- 2021-03-21早报:爱钱进代言人汪涵很
- 2021-03-21京东首次回应直播业务:
- 2021-03-21央行定向降准0.5至1个百分
- 2021-03-21小贷公司监管指标再调!
- 2021-03-21财政部:人民群众不会因
- 2021-03-22中国慈善捐助报告:年轻
- 2021-03-22地处中国“硅谷” 招行构
- 2021-03-22浦东孵化器爆发式增长 出
- 2021-03-22京东金融副总裁:消费金
- 2021-03-22配资公司“改换门庭”
- 2021-03-22易乾财富开启70岁以上客户
- 2021-03-22日息最高1% 烟台百人参与
- 2021-03-22欧洲央行怀疑数字货币 将
- 2021-03-22区块链+房地产 简化房产交
- 2021-03-22央行新规实行 明天支付宝
- 网站分类
-
- 标签列表

