企业融资网 > 互联网金融 > 正文
乐视将于周五复牌 澄清目前尚无“接盘方”!
网络整理 2021-03-22 17:34经历了一天多的短暂停牌后,乐视即将在周五再次复牌。
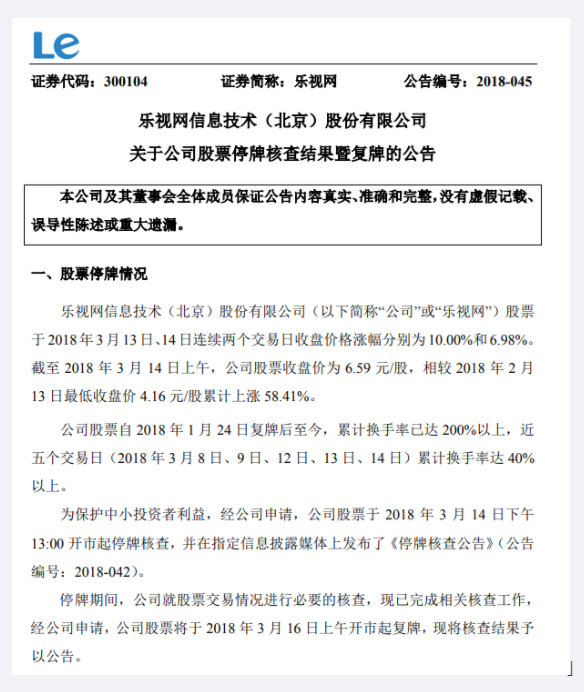
周四,乐视发布关于停牌核查结果和复牌的公告。乐视称:
经核查,根据《深圳证券交易所股票上市规则》等有关规定,公司前期披露的信息不存在需要更正、补充之处;公司基本面及内外部经营环境未发生重大变化。
公司认为在接待机构和个人投资者调研过程中,没有违反公平披露原则的事项,不存在选择性披露以及其他应披露未披露的信息。
公司5%以上股东目前没有增持公司股票计划。
经核查,公司5%以上股东在股价异动期间未买卖公司股票。
乐视称在停牌期间,公司就股票交易情况进行必要的核查,现已完成相关核查工作,经公司申请,乐视网股票将于2018年3月16日上午开市起复牌。
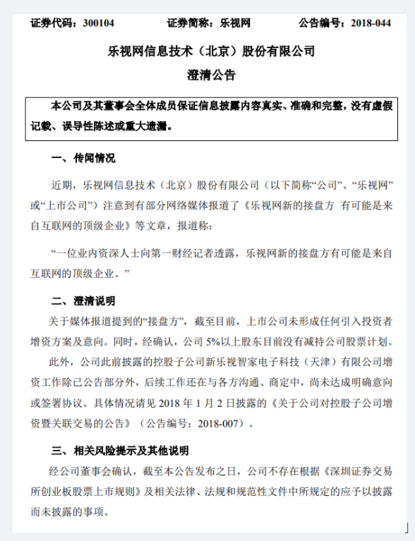
周四,乐视在另一份公告中称,截至目前,乐视尚未形成任何引入投资者增资方案及意向。同时,乐视5%以上股东目前没有减持公司股票计划。
近期,乐视注意到有部分网络媒体报道了《乐视网新的接盘方有可能是来自互联网的顶级企业》等文章,报道称:
“一位业内资深人士向第一财经记者透露,乐视网新的接盘方有可能是来自互联网的顶级企业。”
乐视网澄清称:
关于媒体报道提到的“接盘方”,截至目前,上市公司未形成任何引入投资者增资方案及意向。同时,经确认,公司5%以上股东目前没有减持公司股票计划。
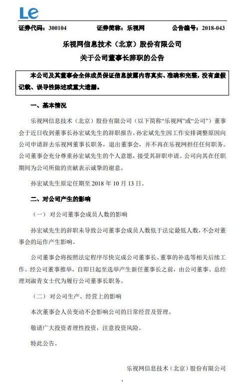
周三,乐视网公告显示,孙宏斌先生因工作安排调整原因向公司申请辞去乐视网董事长职务,退出董事会,并不再在乐视网担任任何职务。
公告还显示,孙宏斌辞职后,经公司董事推举,自即日起至选举产生新任董事长之前,由公司董事、总经理刘淑青女士代为履行公司董事长职务。
关于孙宏斌上任仅8个月便提出辞职的原因,据21世纪经济报道称,与乐视网迟迟不见扭转的经营颓势或许有关。此外,近日市场中有相关人士传出乐视网恐申请破产重整的消息。但这一消息的真实性存疑,并且乐视网同样未对这一消息进行回应。
此外,乐视网另一份公告显示,该公司股票已于周三下午13:00开市起停牌。
截至3月14日上午,公司股票收盘价为6.59元/股,相较2月13日最低收盘价4.16元/股累计上涨58.41%;公司股票自1月24日复牌后至今,累计换手率已达200%以上。
免费加盟代理请联系于经理17601315811(有返佣)

转载请标注:信息网——乐视将于周五复牌 澄清目前尚无“接盘方”!
- 搜索
-
- 2021-03-22中国慈善捐助报告:年轻
- 2021-03-22地处中国“硅谷” 招行构
- 2021-03-22浦东孵化器爆发式增长 出
- 2021-03-22京东金融副总裁:消费金
- 2021-03-22配资公司“改换门庭”
- 2021-03-22易乾财富开启70岁以上客户
- 2021-03-22日息最高1% 烟台百人参与
- 2021-03-22欧洲央行怀疑数字货币 将
- 2021-03-22区块链+房地产 简化房产交
- 2021-03-22央行新规实行 明天支付宝
- 2021-03-21“不刚兑”的诺亚财富因
- 2021-03-21央行行长易纲:小额支付
- 2021-03-21虚拟货币BHB传销案开庭 主
- 2021-03-21上海一集资诈骗案开审:
- 2021-03-21注册资本80亿!巨头坐镇
- 2021-03-21早报:爱钱进代言人汪涵很
- 2021-03-21京东首次回应直播业务:
- 2021-03-21央行定向降准0.5至1个百分
- 2021-03-21小贷公司监管指标再调!
- 2021-03-21财政部:人民群众不会因
- 2021-03-22中国慈善捐助报告:年轻
- 2021-03-22地处中国“硅谷” 招行构
- 2021-03-22浦东孵化器爆发式增长 出
- 2021-03-22京东金融副总裁:消费金
- 2021-03-22配资公司“改换门庭”
- 2021-03-22易乾财富开启70岁以上客户
- 2021-03-22日息最高1% 烟台百人参与
- 2021-03-22欧洲央行怀疑数字货币 将
- 2021-03-22区块链+房地产 简化房产交
- 2021-03-22央行新规实行 明天支付宝
- 网站分类
-
- 标签列表

