企业融资网 > 互联网金融 > 正文
微信支付宝太生猛:这家公司撑不住 业绩暴跌
网络整理 2021-03-22 17:30微信支付宝等移动支付的快速发展,给人们带来了极大的便利的同时,也给为现金类支持服务的机构带来了极大的困扰。
3月21日,腾讯公布了截至2017年12月31日未经审核的第四季度综合业绩及经审核的全年综合业绩。财报显示,2017年腾讯全年收入2377.60亿元,比去年同期增长56%。
对于移动支付,腾讯方面表示,公司扩大了在移动支付领域的领导地位(按活跃账户数计),并进一步增加了在商业交易领域的地位。腾讯董事局主席马化腾在业绩报告上称,“我觉得这个行业有合理竞争,对行业发展有促进。所以你看到移动支付在中国发展快速,也是得益于行业竞争。”
而马化腾所指的竞争主要是指微信支付与阿里巴巴的支付宝之间的战役。两者掀起的红包大战、补贴大战、场景之争,在中国商业竞争中留下重要一笔。
移动支付交易笔数逾7750亿笔
艾瑞咨询发布的报告显示,2017年二季度支付宝和财付通合计市场份额从一季度的94%升至94.3%,成为名符其实的“双寡头”,支付宝市场份额占比从一季度的54%扩大到二季度的54.5%;微信支付背后的财付通则从上季度的40%变为39.8%,两者共同存在、差距不大。
据第三方调研机构的数据显示,中国2017年移动支付年交易笔数逾7750亿笔。早前,央行发布的《2017年第一季支付体系运行总体情况》显示,第一季度,银行业金融机构共处理电子支付业务374.01亿笔,金额756.84万亿元。
其中,网上支付业务112.97亿笔,金额658.78万亿元,同比分别增长8.17%和0.14%;电话支付业务4007.27万笔,金额2.34万亿元,同比分别下降25.30%和26.33%;移动支付业务93.04亿笔,金额60.65万亿元,同比分别增长65.71%和16.35%。非银行支付机构处理网络支付业务470.90亿笔,金额26.47万亿元,同比分别增长60.13%和42.47%。
2009年至2015年,我国非现金支付交易规模持续增长,到2015年,非现金支付交易规模为3448.9万亿元,同比增长89.9%;移动支付交易规模达到108.2万亿元,同比增长379.1%。2016年,我国支付行业共处理移动支付业务1228.6亿笔、208.4万亿元,处理互联网支付业务1128.8亿笔、2133.4万亿元,移动支付业务笔数首次超越互联网支付,标志着我国零售支付市场移动支付时代的到来。
中国支付清算协会发布《2016年移动支付用户调研报告》也显示,22.8%的用户每天使用移动支付,每周使用的用户则高达约60%。之所以移动支付的生活化程度如此高是因为移动支付场景的覆盖面越来越广,移动支付的应用场景越来越丰富。
有新三板公司亏损9成
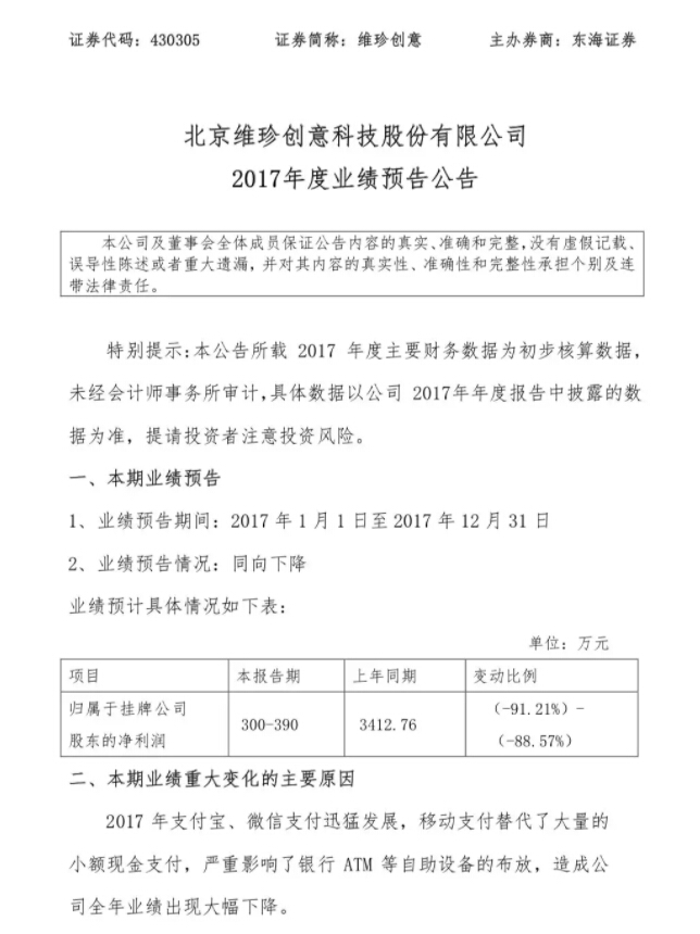
不过,这让负责投放银行ATM等设备的一家新三板公司颇为头疼。3月9日,维珍创意(430305)发布了2017年度业绩预告,预计公司2017年实现净利润300万元-390万元,同比下降88.6%-91.2%。
维珍创意在公告中坦言,2017年支付宝、微信支付迅猛发展,移动支付替代了大量的小额现金支付,严重影响了银行ATM等自助设备的布放,造成公司全年业绩出现大幅下降。
早前,维珍创意在2017年上半年年度报告中指出,受国内第三方支付影响,国内商业银行的自助设备布放量逐步放缓,公司上半年业绩出现下滑趋势。
据了解,维珍创意主要为金融领域用户提供专业服务,主要客户是国有商业银行、股份制商业银行、城市商业银行、农村商业银行及农村信用社等,负责银行ATM等自助设备的布放。
除了让这家新三板企业头疼,移动支付的安全性问题也极为重要。中国银联发布的《2016年移动支付安全调查报告》显示,2016年遭受欺诈的用户比例有所上升,受损金额也不断走高,移动支付安全形势日趋严峻。
目前,移动支付存在的安全问题主要体现在移动支付设备的安全、移动支付用户信息保护、移动支付方式的安全与移动支付业务风险等4个方面。
大量滋生的手机病毒或木马病毒对移动设备的侵袭,或者支付软件本身存在的安全漏洞,容易引发移动支付的安全隐患;不法分子通过冒用用户的身份信息也可进行消费或转账等操作。
此外,实现移动支付基础业务功能的同时,部分APP所增加的各类金融服务,包括互联网货币市场基金、银行理财产品、保险产品、p2p网贷、众筹等,有些尚未完全规范。
免费加盟代理请联系于经理17601315811(有返佣)

转载请标注:信息网——微信支付宝太生猛:这家公司撑不住 业绩暴跌
- 上一篇:女子理财踩雷后误入假“维权”群又被骗 惨!
- 下一篇:没有了
- 搜索
-
- 2021-03-22中国慈善捐助报告:年轻
- 2021-03-22地处中国“硅谷” 招行构
- 2021-03-22浦东孵化器爆发式增长 出
- 2021-03-22京东金融副总裁:消费金
- 2021-03-22配资公司“改换门庭”
- 2021-03-22易乾财富开启70岁以上客户
- 2021-03-22日息最高1% 烟台百人参与
- 2021-03-22欧洲央行怀疑数字货币 将
- 2021-03-22区块链+房地产 简化房产交
- 2021-03-22央行新规实行 明天支付宝
- 2021-03-21“不刚兑”的诺亚财富因
- 2021-03-21央行行长易纲:小额支付
- 2021-03-21虚拟货币BHB传销案开庭 主
- 2021-03-21上海一集资诈骗案开审:
- 2021-03-21注册资本80亿!巨头坐镇
- 2021-03-21早报:爱钱进代言人汪涵很
- 2021-03-21京东首次回应直播业务:
- 2021-03-21央行定向降准0.5至1个百分
- 2021-03-21小贷公司监管指标再调!
- 2021-03-21财政部:人民群众不会因
- 2021-03-22中国慈善捐助报告:年轻
- 2021-03-22地处中国“硅谷” 招行构
- 2021-03-22浦东孵化器爆发式增长 出
- 2021-03-22京东金融副总裁:消费金
- 2021-03-22配资公司“改换门庭”
- 2021-03-22易乾财富开启70岁以上客户
- 2021-03-22日息最高1% 烟台百人参与
- 2021-03-22欧洲央行怀疑数字货币 将
- 2021-03-22区块链+房地产 简化房产交
- 2021-03-22央行新规实行 明天支付宝
- 网站分类
-
- 标签列表

