企业融资网 > 互联网金融 > 正文
鸿特精密:预计2018年一季度盈利2.2亿元-2.3亿元
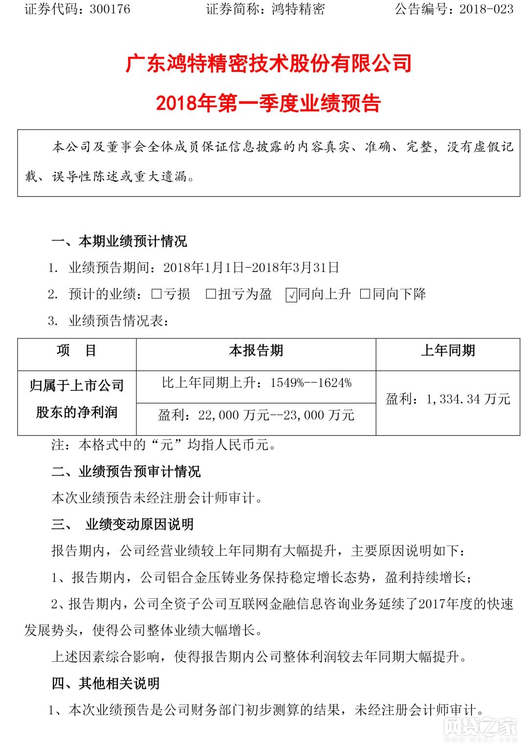
网络整理 2021-03-22 17:26网贷之家讯 2018年3月27日傍晚,派生集团战略合作伙伴万和集团旗下的上市公司鸿特精密(证券代码:300176.SZ)发布2018年第一季度业绩预告:预计2018年第一季度归属于上市公司股东的净利润为2.2亿至2.3亿元,比上年同期增长1549%--1624%。
鸿特精密表示,报告期内,公司经营业绩较上年同期有大幅提升,且对主要原因说明如下:
1、报告期内,公司铝合金压铸业务保持稳定增长态势,盈利持续增长;
2、报告期内,公司全资子公司互联网金融信息咨询业务延续了2017年度的快速发展势头,使得公司整体业绩大幅增长。
下为公告原文:
免费加盟代理请联系于经理17601315811(有返佣)

转载请标注:信息网——鸿特精密:预计2018年一季度盈利2.2亿元-2.3亿元
- 搜索
-
- 2021-03-22中国慈善捐助报告:年轻
- 2021-03-22地处中国“硅谷” 招行构
- 2021-03-22浦东孵化器爆发式增长 出
- 2021-03-22京东金融副总裁:消费金
- 2021-03-22配资公司“改换门庭”
- 2021-03-22易乾财富开启70岁以上客户
- 2021-03-22日息最高1% 烟台百人参与
- 2021-03-22欧洲央行怀疑数字货币 将
- 2021-03-22区块链+房地产 简化房产交
- 2021-03-22央行新规实行 明天支付宝
- 2021-03-21“不刚兑”的诺亚财富因
- 2021-03-21央行行长易纲:小额支付
- 2021-03-21虚拟货币BHB传销案开庭 主
- 2021-03-21上海一集资诈骗案开审:
- 2021-03-21注册资本80亿!巨头坐镇
- 2021-03-21早报:爱钱进代言人汪涵很
- 2021-03-21京东首次回应直播业务:
- 2021-03-21央行定向降准0.5至1个百分
- 2021-03-21小贷公司监管指标再调!
- 2021-03-21财政部:人民群众不会因
- 2021-03-22中国慈善捐助报告:年轻
- 2021-03-22地处中国“硅谷” 招行构
- 2021-03-22浦东孵化器爆发式增长 出
- 2021-03-22京东金融副总裁:消费金
- 2021-03-22配资公司“改换门庭”
- 2021-03-22易乾财富开启70岁以上客户
- 2021-03-22日息最高1% 烟台百人参与
- 2021-03-22欧洲央行怀疑数字货币 将
- 2021-03-22区块链+房地产 简化房产交
- 2021-03-22央行新规实行 明天支付宝
- 网站分类
-
- 标签列表

