企业融资网 > 互联网金融 > 正文
支付宝又被央行罚了:7项违规行为 共被罚18万
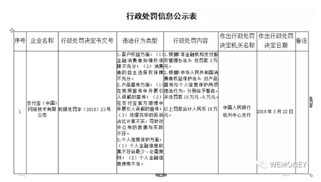
网络整理 2021-03-22 17:21据中国人民银行官网,近日,中国人民银行杭州中心支行发布行政处罚信息公示表,支付宝因7项违规行为,合计被罚18万元人民币。做出行政处罚的日期为2018年3月22日。
信息公示表显示,支付宝违法行为类型主要为客户权益、产品宣传、个人信息保护三大方面。
其中,在客户权益方面,主要为金融消费者知情权保障不充分;消费者的自主选择权保障不充分。
在产品宣传方面,其违规行为表现为:在视频宣传中开展引人误解的宣传;在支付宝官方微博中开展引人误解的宣传;处理完毕的投诉占比计算不实,导致对外公布的数据与实际不符。
此外,在个人信息保护方面,主要为个人金融信息收集不符合最少、必需原则;个人金融信息使用不当。
对于上述违规行为,中国人民银行杭州中心支行根据《非金融机构支付服务管理办法》,对支付宝处以罚款3万元。另据《中华人民共和国消费者权益保护法》,对产品宣传与个人信息保护两项违法行为,分别给予警告,并处罚款10万元、5万元,以上罚款合计人民币18万元。
凤凰网WEMONEY注意到,支付宝已非首次被罚。2017年5月10日,中国人民银行上海分行发布行政处分决议书,支付宝因违背付出事务规则被要求期限改正,处以罚款人民币3万元。行政处分决议日期为2017年4月21日。
此后的2018年2月,据国家外汇管理局旗下《中国外汇》报道,支付宝因跨境外汇付出服务经营范围问题、跨境外汇付出服务国际收支计算申报问题,再被处以罚款60万元人民币。
免费加盟代理请联系于经理17601315811(有返佣)

转载请标注:信息网——支付宝又被央行罚了:7项违规行为 共被罚18万
- 搜索
-
- 2021-03-22中国慈善捐助报告:年轻
- 2021-03-22地处中国“硅谷” 招行构
- 2021-03-22浦东孵化器爆发式增长 出
- 2021-03-22京东金融副总裁:消费金
- 2021-03-22配资公司“改换门庭”
- 2021-03-22易乾财富开启70岁以上客户
- 2021-03-22日息最高1% 烟台百人参与
- 2021-03-22欧洲央行怀疑数字货币 将
- 2021-03-22区块链+房地产 简化房产交
- 2021-03-22央行新规实行 明天支付宝
- 2021-03-21“不刚兑”的诺亚财富因
- 2021-03-21央行行长易纲:小额支付
- 2021-03-21虚拟货币BHB传销案开庭 主
- 2021-03-21上海一集资诈骗案开审:
- 2021-03-21注册资本80亿!巨头坐镇
- 2021-03-21早报:爱钱进代言人汪涵很
- 2021-03-21京东首次回应直播业务:
- 2021-03-21央行定向降准0.5至1个百分
- 2021-03-21小贷公司监管指标再调!
- 2021-03-21财政部:人民群众不会因
- 2021-03-22中国慈善捐助报告:年轻
- 2021-03-22地处中国“硅谷” 招行构
- 2021-03-22浦东孵化器爆发式增长 出
- 2021-03-22京东金融副总裁:消费金
- 2021-03-22配资公司“改换门庭”
- 2021-03-22易乾财富开启70岁以上客户
- 2021-03-22日息最高1% 烟台百人参与
- 2021-03-22欧洲央行怀疑数字货币 将
- 2021-03-22区块链+房地产 简化房产交
- 2021-03-22央行新规实行 明天支付宝
- 网站分类
-
- 标签列表

