企业融资网 > 互联网金融 > 正文
竟有这么多中国P2P赞助朗迪美国峰会(名单)
网络整理 2021-03-22 17:18“太贵了、又远,折腾”,去年美国朗迪峰会的一家中国赞助商向网贷之家表示。据了解,这家公司参与朗迪峰会的赞助费要高达几十万美金。虽然有企业觉得不划算,还是有更多的中国互金企业在今年踏上了参加美国朗迪峰会的征途。
在今年的4月9日到11日,为期三天的2018朗迪美国峰会(lendit)在旧金山召开,这是朗迪继2016年在旧金山举办第四届美国峰会后,再次落户旧金山。
今年的朗迪美国峰会规模空前,会场面积近1万平方米,三天的议程上演多达150场主题演讲,吸引了来自金融科技、投资机构、银行、政府和媒体等近6000名嘉宾。
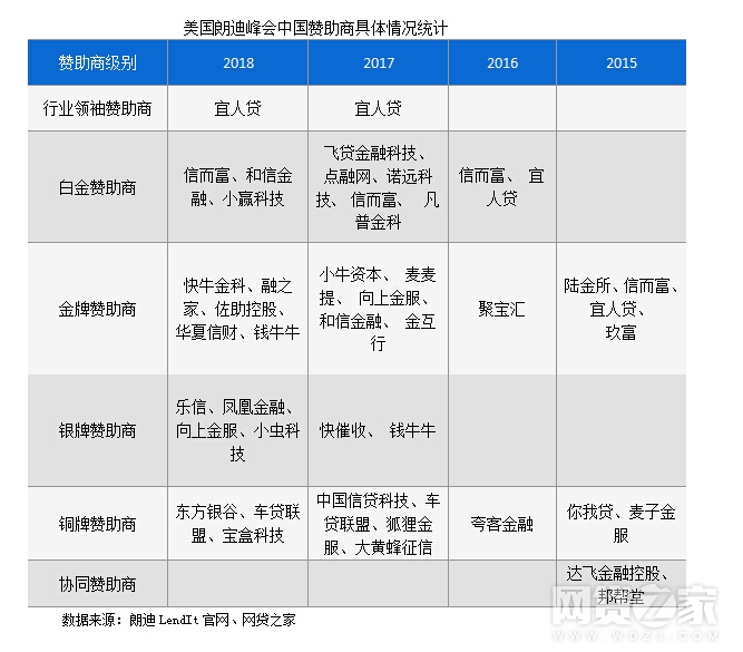
据网贷之家统计,从赞助商的规模来看,2018年达到115家,比2017年增长6.5%。和2015年相比,增长了114%。其中,中国企业赞助美国朗迪峰会达16家,占到13.9%。和2017年持平。相较2016年,翻了三番。
不过,有意思的是,据网贷之家的统计,从2015年开始,连续四年远赴美国朗迪峰会的中国赞助商的只有宜人贷和信而富。
信而富相关人士向网贷之家表示,信而富之所以连续第五届出席,是去感受全球互联网借贷行业的动向,同时展示中国金融科技企业,与众多学者、从业人士、意见领袖交流探索金融科技创新的未来方向。
一位业内人士向网贷之家表示,宜人贷和信而富连续五年赞助,其实和他们在纽交所上市有直接关系,能够帮助他们在海外推广。“宜人贷的唐宁、方以涵,信而富的王征宇等高管都具有美国的从业背景,希望通过峰会与美国同行交流,同时,两家公司都在美国上市,也希望通过峰会扩大在美国的影响力。其他赞助的企业,也可能有意向未来登陆美国资本市场”。
另外,和信金融、向上金服、钱牛牛、车贷联盟四家网贷企业和组织,继去年赞助美国朗迪峰会后,今年也连续赞助。其中和信金融于2017年11月在美国纳斯达克成功上市。
虽然目前各家股价表现参差不齐,还在继续接受美国资本市场的考验。但在朗迪美国峰会现场,宜人贷、信而富等国内领先的P2P平台吸引的目光,完全不亚于美国老牌的P2P平台鼻祖LendingClub等公司。
另外,网贷之家发现,从2015年开始,绝大部分企业去美国做一届赞助商,下二届就不会再去赞助。
“太贵了、又远,折腾”,去年美国朗迪峰会的一家中国赞助商向网贷之家表示。据了解,这家公司参与朗迪峰会的白金赞助费要高达几十万美金。
区块链主题已经是近两年来各大论坛必不可缺的话题。值得关注的是,本次朗迪美国峰会专门设立了首届BlockFin盛会。来自区块链生态系统包括技术平台、加密公司、投资者和银行的顶尖创新者和专家,针对区块链技术和加密货币的监管、发展与实践等进行了连续三天的讨论和学习。
不过,网贷之家注意到,今年的美国朗迪峰会,并没有中国区块链企业去做赞助商。
上述业内人士向网贷之家分析指出:“朗迪LendIT峰会是全球网络借贷行业峰会,虽然话题覆盖范畴在不断延展,但核心影响力还是网络借贷、消费金融等领域。今年区块链话题很热,国内公司更多是去向美国同行学习。”
据现场消息,今年美国朗迪峰会举办的关于区块链的演讲并没有像想象中一样吸引大批观众。
值得注意的是,BAT似乎对朗迪峰会并没有多少热情。连续四年,没有任何一家BAT的互金企业远赴美国赞助LendIt。而在中国举行的朗迪峰会,也只有阿里系的蚂蚁金服在2017年做赞助商。业内人士分析认为:“对于BAT这类互联网巨头来说,新金融是目前重点布局的领域,但业务覆盖的范畴比较广,此外BAT在美国主办或参与峰会的机会比较多。”
免费加盟代理请联系于经理17601315811(有返佣)

转载请标注:信息网——竟有这么多中国P2P赞助朗迪美国峰会(名单)
- 搜索
-
- 2021-03-22中国慈善捐助报告:年轻
- 2021-03-22地处中国“硅谷” 招行构
- 2021-03-22浦东孵化器爆发式增长 出
- 2021-03-22京东金融副总裁:消费金
- 2021-03-22配资公司“改换门庭”
- 2021-03-22易乾财富开启70岁以上客户
- 2021-03-22日息最高1% 烟台百人参与
- 2021-03-22欧洲央行怀疑数字货币 将
- 2021-03-22区块链+房地产 简化房产交
- 2021-03-22央行新规实行 明天支付宝
- 2021-03-21“不刚兑”的诺亚财富因
- 2021-03-21央行行长易纲:小额支付
- 2021-03-21虚拟货币BHB传销案开庭 主
- 2021-03-21上海一集资诈骗案开审:
- 2021-03-21注册资本80亿!巨头坐镇
- 2021-03-21早报:爱钱进代言人汪涵很
- 2021-03-21京东首次回应直播业务:
- 2021-03-21央行定向降准0.5至1个百分
- 2021-03-21小贷公司监管指标再调!
- 2021-03-21财政部:人民群众不会因
- 2021-03-22中国慈善捐助报告:年轻
- 2021-03-22地处中国“硅谷” 招行构
- 2021-03-22浦东孵化器爆发式增长 出
- 2021-03-22京东金融副总裁:消费金
- 2021-03-22配资公司“改换门庭”
- 2021-03-22易乾财富开启70岁以上客户
- 2021-03-22日息最高1% 烟台百人参与
- 2021-03-22欧洲央行怀疑数字货币 将
- 2021-03-22区块链+房地产 简化房产交
- 2021-03-22央行新规实行 明天支付宝
- 网站分类
-
- 标签列表

