企业融资网 > 互联网金融 > 正文
新国都7.1亿收购嘉联支付 成其全资控股股东
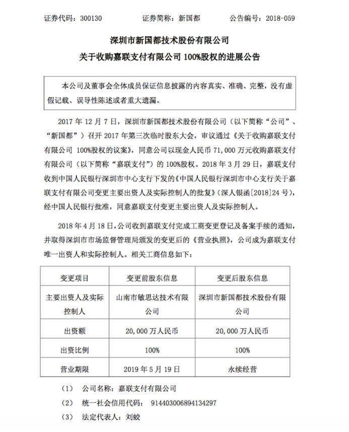
网络整理 2021-03-22 17:124月18日,新国都(300130)发布公告称,公司已于2018年4月18日收到嘉联支付完成工商变更登记及备案手续的通知,并取得深圳市市场监督管理局颁发的变更后的《营业执照》,公司成为嘉联支付唯一出资人和实际控制人。
国家企业信用信息公示系统目前尚未对嘉联支付的股权关系作出变更。3月29日,嘉联支付已收到中国人民银行深圳市中心支行下发的《中国人民银行深圳市中心支行关于嘉联支付有限公司变更主要出资人及实际控制人的批复》(深人银函[2018]24号),经中国人民银行批准,同意嘉联支付变更主要出资人及实际控制人。
新国都自2017年11月22日发布公告称公司以现金7.1亿元收购嘉联支付100%股权。转让方及实控人承诺标的公司2018年的净利润数不低于9000万元,2018年度及2019年度合计净利润数不低于1.9亿元。
公开资料显示,新国都成立于2001年,于2010年10月成功在深圳交易所创业板上市。公司主要从事以金融POS机为主的电子支付受理终端设备软硬件的生产、研发、销售和租赁。新国都为嘉联支付的主要供应商,此次收购持牌第三方收单机构,新国都可进入支付收单行业。
嘉联支付有限公司于2009年正式成立,2015年经中国人民银行批准授予《支付业务许可证》,可在全国范围内开展银行卡收单业务。2017年12月27日,中国人民银行宁波市中心支行公示行政处罚决定,嘉联支付有限公司宁波分公司因阻碍检查和反洗钱不力被央行罚款138万元,行政处罚决定日期为10月19日。
新国都实控人刘祥曾为标的公司股权转让山南市敏思达技术有限公司(下称“敏思达”)的董事及股东,彼时持股比例达40%,并于2010年转让所持敏思达股权,并已辞去敏思达董事职位。
免费加盟代理请联系于经理17601315811(有返佣)

转载请标注:信息网——新国都7.1亿收购嘉联支付 成其全资控股股东
- 搜索
-
- 2021-03-22中国慈善捐助报告:年轻
- 2021-03-22地处中国“硅谷” 招行构
- 2021-03-22浦东孵化器爆发式增长 出
- 2021-03-22京东金融副总裁:消费金
- 2021-03-22配资公司“改换门庭”
- 2021-03-22易乾财富开启70岁以上客户
- 2021-03-22日息最高1% 烟台百人参与
- 2021-03-22欧洲央行怀疑数字货币 将
- 2021-03-22区块链+房地产 简化房产交
- 2021-03-22央行新规实行 明天支付宝
- 2021-03-21“不刚兑”的诺亚财富因
- 2021-03-21央行行长易纲:小额支付
- 2021-03-21虚拟货币BHB传销案开庭 主
- 2021-03-21上海一集资诈骗案开审:
- 2021-03-21注册资本80亿!巨头坐镇
- 2021-03-21早报:爱钱进代言人汪涵很
- 2021-03-21京东首次回应直播业务:
- 2021-03-21央行定向降准0.5至1个百分
- 2021-03-21小贷公司监管指标再调!
- 2021-03-21财政部:人民群众不会因
- 2021-03-22中国慈善捐助报告:年轻
- 2021-03-22地处中国“硅谷” 招行构
- 2021-03-22浦东孵化器爆发式增长 出
- 2021-03-22京东金融副总裁:消费金
- 2021-03-22配资公司“改换门庭”
- 2021-03-22易乾财富开启70岁以上客户
- 2021-03-22日息最高1% 烟台百人参与
- 2021-03-22欧洲央行怀疑数字货币 将
- 2021-03-22区块链+房地产 简化房产交
- 2021-03-22央行新规实行 明天支付宝
- 网站分类
-
- 标签列表

