企业融资网 > 互联网金融 > 正文
重磅!许多奇:新税制改革与创新驱动发展战略
网络整理 2021-03-22 17:07
上海交通大学凯原法学院教授 许多奇
新一轮税制改革是在国家创新驱动发展战略的大背景下展开和推进的。国家创新驱动发展战略是新税制改革的旗帜和航标,新税制改革必须顺应它的方向与要求,协同发力,确保创新源泉充分涌流。
落实税收优惠法定是新税制改革服务创新驱动发展战略的落地抓手。将每年税收优惠以税式支出专项列入年度财政预决算,是克服我国税收优惠种种弊端的积极措施。它不仅是统一税收优惠政策法规之稳定性与变动性的办法,更是最大限度地实现法律保留,将税收优惠法定落到实处的良策。
优化税制结构是新税制改革服务创新驱动发展战略的主战场。优化税制结构需要通过深入进行税收制度改革来实现。通过一系列税收制度创新从税收体制机制上为创新驱动发展战略的实施建立起一个良好的税收生态系统,形成税收制度创新与科技创新的“双轮驱动”。
目次
一、新税制改革与创新驱动发展战略的正相关性
(一)创新驱动发展战略需要新税制改革提供税收法治环境保障
(二)新税制改革需要创新驱动发展战略引领方向
二、税收优惠法定与创新驱动发展战略
(一)创新驱动发展战略视野下我国税收优惠制度审视
(二)落实税收优惠法定,推动科技创新
三、税制结构优化与创新驱动发展战略
(一)我国税制结构的现状与特点
(二)直接税与间接税:谁更能激励创新
(三)优化税制结构,实现“双轮驱动”
四、结语
本文首发于《中国社会科学》2018年第3期(第123-145页),因篇幅所限,本期推送删除所有注释,并对原文进行删改。如需引用,请参阅纸质版原文。
本世纪初拉开序幕的我国新一轮税制改革受到了财政、税收理论界和实务界以及广大人民群众的密切关注。已有专家学者指出:新税制改革是在我国当下全面深化改革和全面依法治国两大战略布局的背景下推进和发展的。但是,至今却鲜有学者提出新税制改革还有另外一个重要背景,即它是在与国家创新驱动发展战略的紧密联系中展开和推进的。
2015年10月29日,在《中共中央关于制定国民经济和社会发展第十三个五年规划的建议》中,明确提出“创新、协调、绿色、开放、共享”的发展理念,把创新作为引领发展的第一理念、第一动力。2016年5月19日,中共中央、国务院印发《国家创新驱动发展战略纲要》,进一步作出了“双轮驱动”,即“科技创新和体制机制创新两个轮子相互协调、持续发力”的战略部署。
新一轮税制改革作为全面深化改革的突破口,既要通过税收制度的创新,实现2020年建成现代税收制度的目标;又要为推动国家创新驱动发展战略的开展与实现做出贡献,承载着实现“双轮驱动”的重要任务。
本文要厘清的主要问题有:
新税制改革与国家创新驱动发展战略有何内在联系?
国家创新驱动发展战略的实施对新税制改革会带来怎样的影响?
新税制改革如何体现创新又如何推动创新驱动发展战略的开展与实现?
新税制改革
与创新驱动发展战略的正相关性
(一)创新驱动发展战略需要新税制改革提供税收法治环境保障
1.创新需要政府财税政策和法律的大力度激励
美籍奥地利经济学家约瑟夫·A·熊彼特最先使用“创新”一词并赋予其经济学意义,在《经济发展理论》一书中,他指出:创新就是“建立一种新的生产函数”,把一种从来没有过的关于生产要素和生产条件的“新组合”引入生产体系。
这表明创新是个复杂的淘汰筛选过程,创新的各环节都充满了风险和不确定性,要降低和消除创新过程中的不确定性,缩短创新过程的时滞,促进成果的转化,必须有国家之手的干预。国家相关部门要有敢于承担风险和失败的理念,将不确定性和失败理解为创新本身不可分割的一部分,将其视为常态,给予创新企业及创新开发更大力度的财税扶持。
菲利普·阿吉翁和彼得·霍依特在其经典著作《内生增长理论》中论证了税收优惠等政府干预能够“自下而上”地激励工业中的研发、基础性的研究性工作以及科研人员的培训和教育,可以克服其他促进创新手段的不效率,有效地促进新技术在产业中的应用。
创新在一国经济发展中所处的核心地位,使得各国政府都努力通过财政补贴和税收激励等形式在新技术开发——深入研究——产出转化的全过程中支持研发(R&D)行为。大国多通过财税政策促进自主创新;而小国大都促使技术国外转让的便利化,以共担成本和分散风险等手段来减低市场中的不确定性,激励创新投资。
2.新税制改革能为国家创新驱动战略的实施提供必需的财政资金、激励性的税收政策法规以及税收法治环境
首先,新税制改革保证国家稳定的财政收入。必要的财政资金投入是国家创新驱动战略顺利实施的保证。财政资金注入的方式主要有财政拨款、政府补贴、政府设立的专项技术投资基金与鼓励金融机构加大贷款等事前激励措施,以及政府采购或政府组织引导其他企业的采购等事后激励方式。
财政拨款和政府的研发投入等是政府对创新企业最为直接的资金注入和政策支持,它的主要作用是增加企业的投入能力。税收是一国财政的主要来源,新税制改革着力建立一种税收民定,公平纳税,取之于民、用之于民的现代税收制度以及相互信任、和谐合作的税收征纳关系,可以保证我国政府具有稳定的财政收入,由此对创新驱动发展的财政激励也就成为有源之水。
其次,新税制改革提供规范化、法治化的税收激励政策和法规。众所周知,任何一个国家的财政能力都是有限的而非无限,只有那些关系国家综合实力、国计民生、军事国防以及尖端科技的重大项目才能受到政府财政的青睐,而一些新兴的小型创新企业及项目可能根本无法通过评估机制而得到财政的支持。在这种情况下,税收激励便能作为财政支持补充而发挥作用。税收激励不直接受制于国家财力,相比之下其更容易实现普惠性。
税收激励的主要形式是税收优惠,税收优惠的形式不仅包括减税、免税、出口退税、优惠税率,还包括先征后返,税额抵扣、税收抵免、税收饶让、加速折旧、税项扣除、投资抵免、亏损弥补等,以及其他实际减除或减轻纳税人和征税对象税收负担的鼓励性和照顾性规定。税收优惠政策和法律对创新活动具有明显的间接调控与促导功能。
我国改革开放初期,科技创新还只能处在以市场换技术阶段,税收政策目标是为促进经济增长和对外开放,推进社会主义市场经济体制的改革和完善,税收优惠主要是为上述政策目标服务。具体税收政策有二:
一是向东部沿海地区倾斜,给予经济特区和沿海地区多项优惠政策。
二是实行内外资企业两套税制,总体上外资企业的名义税负低于内资企业。
在这一改革开放战略下,我国大部分企业的技术来源主要依靠引进技术和模仿制造,税收优惠政策也是按照这样的思路来设计,以配合技术和设备的引进。
经过三十年的实践,以“市场换技术”的政策面临巨大困境:政策有效性降低、国有经济趋弱而环境和资源污染损耗严重。虽然技术进口无疑曾帮助我国极大地提高了生产能力,但我国企业并不具有核心技术的开发和升级能力,核心技术受制于人,高端装备、关键部件、基础元器件依赖进口。
在这一认识下,我国的税收政策目标和特点开始发生明显改变。
总的来看,税收政策正在由刺激经济增长和对外开放向转变经济增长方式、资源节约、协调经济、实施扩大内需战略、鼓励自主创新的方向转化。
从20世纪90年代末以后,我国陆续出台了对高新技术产业,以及新技术研发的一系列税收优惠政策。中央作出创新驱动发展战略后,税收优惠政策对于推动战略实施,发挥着越来越重要的作用。通过新税制改革,随着税收优惠法治化进程的推进,将为国家创新驱动发展战略的实施,提供规范化、法治化的税收激励政策法规。
最后,新税制改革提供创新驱动发展战略需要的税收法治环境。党的十八届三中、四中全会将落实税收法治列为推进税收治理的基本方式,新税制改革的核心任务就是让法治主导代替行政主导成为处理各种税收活动的主旋律,担当着国家税收法治化的历史重任,而税收法治则肩负着为国家创新驱动发展战略顺利展开提供环境保障的历史使命。
税收法治作为纳税人行为的准则,除了以设定权利义务为主要手段,以调节利益关系为核心内容之外,更为重要的是,税收法治的重要价值在于其公正性,它能促进纳税人根据税法规则建立崭新的社会关系,有效调节科学技术引发的利益冲突,确保科技创新在公平公正的环境中开展与合作,将创新的法律风险降至最低限度。在互联网时代,税收法治还包括包容不确定性,且促进每个人的努力成果并与他人合作,促进创新驱动在有序的轨道上健康运行。
另外,创新并不是无成本的,相反它通常花费大量劳动时间,研究和开发需要政府资金引领民间资本投入创新,而法律通过调整社会、经济、政治、文化关系和规范与激励人的行为,促进创新低成本地进入市场化阶段,保障创新发展由理念转化为社会现实。
(二)新税制改革需要创新驱动发展战略引领方向
税制改革就是税收制度、税收体制的创新。改革开放以来,我国税制的每次较大的变迁都是对以往曾经发挥过作用,但日益显现不合理、不科学的税收制度、体制的扬弃,体现着创新。
如20世纪80年代中期实施的“利改税”突破了国营企业不缴纳所得税的禁区,重新界定了国家与国营企业的分配关系,为不同所有制企业间的平等竞争创造了条件。1994年的分税制改革则重新划定了中央与地方财政收入的分配范围和比例,确立了符合社会主义市场经济要求的央地财税权益关系,并在合并税种、统一税法的基础上,初步实现了简化税制与公平税负的目标。
当下,作为全面深化改革的切入点和突破口,新一轮税制改革的广度和深度以及对未来中国经济社会的影响都是以往的税制改革所无法比拟的,其在指导思想、形式内容以及实现路径等方面都有别于以往任何一次变革,创新性更为突出。
面对中国发展与改革的新形势,与以往的税制变革相比,新税制改革的方向定位发生了重大变化:“建立与国家治理体系和治理能力现代化相匹配的现代税收制度”成为了新税制改革的目标定位与方向标识。税收现代化是指一国的税收制度体系向各现代税收国家共通的税收制度体系转化的过程,而现代税收制度则是这一转化的积极成果。
从某种意义而言,现代化就是先进性、国际化,实现税收现代化就是努力使我国的税收理念、税收制度和税收管理能够顺应时代发展的要求,能够适应科学与信息技术的突飞猛进,能够符合世界税制的发展规律和发展趋势,达到现代税收国家的先进水平。
这一过程中既有本国税收制度文明的传承,也有世界各国先进税收制度和税收管理经验的借鉴和吸收,更有对违背现代先进税收理念、税收制度、税收体制的旧制度、旧体制的变革与创新。
当下,信息技术、电子商务等高技术服务业已经成为落实创新驱动战略、打造中国经济“升级版”的重要支撑。“互联网+”时代正深刻改变着各行业的生产组织方式、要素配置方式、产品形态和商业服务模式,开辟了大众创新的新时代。
这将深刻影响我国的税收治理和服务体制。
针对税收治理和税收征管中存在的纳税主体和税收管辖不确定性、交易的无界性和隐蔽性等问题,近年来我国加强了税收信息化建设。国家税务总局设立了信息化建设领导小组统领全国税务信息化建设工作,目前正在稳步推进“金税三期”工程建设,从税收宣传到纳税服务、再到纳税申报、税收征管、税收稽查,都推行网络化、电子化办公,以此提高纳税服务质量、税收征管效率,节省征纳成本。
随着科技的不断创新和大数据的开发应用,我国的税收治理能力将会得到大幅度提升。新税制改革需要依托现代科技手段,调整优化税收制度安排、征管业务流程、办税服务方式,科技创新为新税制改革提供有力的技术支持。
税收优惠法定
与创新驱动发展战略
税收优惠是税收激励创新的主要形式,那么,我国现有的税收优惠制度能否很好地发挥激励创新的作用呢?若要与创新驱动发展战略形成“双轮驱动”,需要什么样的税收优惠制度呢?
(一)创新驱动发展战略视野下我国税收优惠制度审视
1.促进科技创新等公共利益目的是我国税收优惠正当性的依据
税收优惠制度,是指国家运用税收政策在税收法律、法规中规定对某一部分特定纳税人和征税对象给予减轻或免除税收负担的一种制度。税收优惠实际上赋予特定纳税人以税收特权,因而会导致纳税人之间的税负不公平,有损主张纳税人地位平等,纳税人应根据其负担能力普遍纳税和平等纳税的税收公平原则。
那么,税收优惠制度正当性的根据何在呢?
只有当税收优惠追求的目的合理正当,且税收优惠措施保持在适度的范围内,税收差别待遇才具有正当性。
我国的税收优惠制度集中于通过税收优惠促进技术创新和技术进步、鼓励基础设施建设、鼓励农业发展及环境保护等,从制度目标上看,国家通过设定税收优惠激励诱导企业或个人按照坚持自主创新、保护环境、发展绿色经济等方向予以投资和消费,从而在整体上达到优化经济结构和资源配置,促进经济社会协调可持续发展的效果。
这无疑符合创新驱动发展战略、可持续发展战略等我国的国家重大战略和经济社会发展的基本原则,符合宪法关于国家基本任务和国家基本原则的理念和规定。因此,税收优惠制度虽然一定程度上侵蚀了纳税人的税收平等权,但为了公共利益的目的,使其具有了合宪性和正当性。
2.我国现行税收优惠制度激励创新乏力
我国现行税收优惠制度是由人大、国务院、财政部、国家税务总局以及地方政府等不同主体制定的数以千计的有关税收优惠的法律、行政法规、部门规章以及地方规范性文件构成的,而以国务院财税部门制定的部门规章为主。
这种“政出多门”并以政府财税部门为主的税收优惠立法模式严重违背了税收法定主义原则。税收法定主义的真正含义是社会成员对国家课税权的同意和认可,它所追求的是纳税人的同意权。
在代议制度下,如无以国民所推选出的代表组成的国家立法机构的同意并以国家法律的形式进行确认,国家就不得对国民课赋和征税,国民也不得被要求缴纳各种税款。
换言之,税收法定主义排除政府的税收立法权,而将课税的权力保留在议会等立法机关。政府不能行使课税权,是因为政府不足以代表全体人民的意志。如果政府希望以税收满足其财政开支的需要,必须经过议会的审批和同意,以此有效地规范和制约政府的征税意愿,防止政府过度侵犯公民的财产权及自由。
从最严格的税收法定主义出发,鉴于课税只能由立法机关制定的法律规定,税收优惠制度也应该只能由法律规定。我国从自己的具体国情出发,赋予国务院有根据委托立法制定税收优惠法规的权力。然而我国现行税收优惠制度离这样尚不严格的税收法定主义也相去甚远,故很难实现税收优惠赖以存在的公共利益目的。
首先,税收优惠立法主体众多、税收优惠文件庞杂、泛滥,破坏了税收执法的统一性,大大提高了纳税人的遵从成本。
其次,税收优惠立法层次低,表达技术十分粗陋,阻碍了特定政策目的的实现。
税收优惠政策通过法律制度来表达,其内容表达明确、规范且具有稳定性,是实现特定税收政策目的的保证。我国从上个世纪90年代末开始。税收政策目标已转向激励自主创新。但在层次不高的税收优惠立法中,仍侧重对应用新技术成果企业的优惠,缺少针对具体的科技开发活动及项目的优惠。
这既不利于调动科研单位的积极性,也使企业只关心科技成果的应用,而不注重对科技开发的投入,企业的自主创新能力无法提高,激励自主创新的税收政策目标也难以实现。
最后,地方政府之间税收优惠的恶性竞争,背离了税收优惠存在的根基和条件,扭曲了税收优惠设立的目的。
有些地方政府出于招商引资等地方利益,争相扩大税收优惠范围,延长优惠期限,滥用优惠规定。这种税收优惠的恶性竞争使应该统一的市场实际上形成一个又一个的税收洼地,资源的流动不再取决于市场,而是受制于税收优惠的力度。其结果是激励和诱导纳税人改变交易形式,千方百计套取税收优惠待遇,不符合实现激励创新等公共利益目的。
(二)落实税收优惠法定,推动科技创新
《决定》提出了落实税收法定主义的要求。就税收立法权的分配而言,排除政府对课税要件的制定权,遵守“法律保留原则”,构成税收法定主义的内核。税收法定必然要求税收优惠法定,因为就法律性质而言,税收优惠是基准税制中的特别措施,其决定权与税种开征停征权、税目税率调整权,同属于税权的基本权能。将这种权能置于法定之下,对于保证税收优惠所激励的公共利益目的的实现十分必要。
1.清理、规范税收优惠政策
对目前我国杂乱无序的税收优惠文件进行清理、规范,是落实税收优惠法定的突破口。《决定》已明确提出了这一任务:“按照统一税制、公平税负、促进公平竞争的原则,加强对税收优惠特别是区域税收优惠政策的规范管理。税收优惠政策统一由专门税收法律法规规定,清理规范税收优惠政策。”
清理的范围主要包括地方性规章和财政部、国家税务总局等部门规章表达的税收优惠政策。清理的依据除税收法定主义、量能平等负担、比例原则等税法原则以外,正当性与否也是重要依据之一。非目的正当性的税收优惠,因其侵害了上述税法原则,造成税制不公,应当废止。对于一些原本符合目的正当性的税收优惠政策,随着时间的推移而丧失其正当性,也应该废止。
符合目的正当性的税收优惠应当保留,即便具有手段不很恰当、效果不尽如人意等问题,也应着力调整、完善。而对于那些符合战略性目的正当性的税收优惠,比如激励自主创新、全民创新,推动科技进步的税收优惠,则应加强。
在清理的基础上,提高税收优惠的立法位阶,将其统一由专门的税收法律法规规定。税收优惠立法权只能属于全国人大及其常委会,国务院在立法机关授权的范围内能够进行委托立法。国税总局、财政部和地方政府只有在法律、行政法规范围内的解释和执行权,而不能逾越法律和行政法规的规定随意进行税收减免。这是落实税收法定的需要,也是税收优惠从政策之治走向法律之治的要求。
2.制定专门的税收优惠法
为了更好地发挥税收激励创新的作用,推动创新驱动战略的顺利实施,制定一部专门的《税收优惠法》是完全必要的。
《税收优惠法》的制定首先要选择立法模式,可以借鉴的有日本和韩国两种不同的立法模式。
日本早在1946年即颁布了《税收特别措施法》,2013年最新修正。全法分八章和附则。日本对税收优惠的立法建立在各部门税法的基础上,是各税体系化的税收优惠规定汇编。
韩国政府在1979至1981年期间制定并开始实施《租税减免规制法》,开启了税收优惠立法的另一种路径。《租税减免规制法》总共五章,外加附则和附表。该法的主体部分是直接国税、间接国税和地方税三章。其中,核心是“直接国税”章。虽然“间接国税”和“地方税”章仍采用税种类型,与日本《税收特别措施法》立法模式几无二致,但在其核心“直接国税章”中则打破了税种壁垒,采取绝对类型化方式,将租税特例归为利息所得、公共法人、重要产业、中小企业、技术及人力开发等18类,分别加以规制。
两种立法模式相比较,日本模式因建立在各部门税法的基础上,对立法技术要求相对较低;而韩国模式突破各部门税法内部立法的局限,以一定的标准串起各税的关联优惠规定。此种立法模式对于征纳双方理解、适用税收优惠都极为有利,然而它仰赖于娴熟的立法技术,对立法机关的立法能力提出更高的要求。
我国现行税收优惠规定多属“一事一议”,这大大增加了税收优惠规定的复杂性,是造成当下税收优惠文件庞杂、泛滥的直接原因,因此,采用日本的立法模式制定一部统一的《税收优惠法》是完全必要的。
具体作法:
一是积极推进新税制改革,逐步实现各税种税法的成熟和定型。
二是利用当前清理规范税收优惠政策的契机,在已基本成熟定型的税种税法内部清理的基础上,对其中的税收优惠条款进行类型化,为制定以税收优惠规定类型化汇总形式构成的统一税收优惠法创造条件。
至于韩国式的税收优惠立法,我国可作为更为长远的目标。
3.将每年税收优惠以税式支出专项列入年度财政预决算
法律是稳定性与变易性的对立统一。
具体到税法来说,一方面,“制定税法,是与一定经济基础相适应的,税法一旦制定,在一定阶段内就要保持其稳定性,不能朝令夕改,变化不定。如果税法经常变动,不仅会破坏税法的权威和严肃性,而且会给国家经济生活造成非常不利的影响。”
另一方面,受经济活动、经济政策等方面的影响,税法条款要在一定程度上体现经济生活的变化以及经济政策和社会政策的调整和变动,这带来了税法条款的变易性。在税法中,当属税收优惠条款最具有灵活性与变动性了。
创新驱动发展战略顺利推进要求稳定性与变易性统一的税收优惠制度,自主创新、万众创新实践的发展需要税收优惠政策法规具有调整的灵活性以适应实践的变化,但这种调整又不能破坏税收优惠政策法规的安定性和可预测性。那么,如何在坚持税收优惠法定的大前提下,实现税收优惠政策法规之稳定性与变动性的统一呢?
有学者提出:“虽然我国存在着大量的税收支出,但目前并不受预算法的约束,税式支出仍属于预算外支出。”“国外有关税式支出的理论和实践有其借鉴意义,我国也应从预算法上对税式支出予以规制。”
在此基础上,作者进一步建议:每年由国务院财税部门对税收优惠(包括已经立法的和需要补充的)进行整理、计算、汇总,最后通过国务院以“税式支出”专项列入年度财政预决算,年初交由全国人大讨论通过取得法律效力后加以实施;年终决算准确地计算出科技创新投入与财政收入的比例和增长幅度,如果当年比例不当,应按照法定程序在下一年度增加或减少税式支出,取得平衡。
这样做,既能最大限度地实现法律保留,将税收优惠法定落到实处,又能对税收优惠支持科技创新的力度做到心中有数,及时修正误差,更有效地推动科技创新。
税制结构优化
与创新驱动发展战略
税制结构是指一国税收体系的整体布局和总体结构,是国家根据当时经济条件和发展要求,在特定税收制度下,由税类、税种、税制要素和征收管理层次所组成的分别主次、相互协调、相互补充的整体系统。一国的税制结构可以依不同的标准来界定:以税收负担能否转嫁为标准,税制结构可分为直接税为主体或间接税为主体。
税负不能转嫁或者不易转嫁、纳税人与负税人一致的税种为直接税,税收以直接税为主体就是以所得税类和财产税类税种为主体,如企业所得税、个人所得税、房地产税、遗产和赠与税,等等;税负能够转嫁或者容易转嫁、纳税人与负税人不一致的税种为间接税,税收以间接税为主体就是以货物和劳务税类税种为主体,如增值税、消费税、营业税(销售税)、关税,等等。
按照主体税种选择的不同,税制结构又可以分为四种类型:以流转税为主体、以所得税为主体、以财产税为主体、以流转税和所得税为双主体。税制结构是税收制度的核心,不同的税制结构调节贫富差距的能力不同,激励创新的功能也有差异。优化税制结构既是更好地发挥税收调节贫富差距功能的需要,也是有力推动创新驱动发展战略的要求。
(一)我国税制结构的现状与特点
我国目前的税制结构是以1994年的税制改革为基础,通过不断调整而形成的。1994年,我国税收总额为5126.9亿元,直接税收入和间接税收入占税收总额的比重分别为23.6%和76.4%,显然是间接税一枝独秀。
这种状况一直延续到21世纪初,从1995至2001年,直接税占税收总额的比重都在30%以下,平均值仅23.8%。之后,间接税与直接税在税收总收入中的占比逐渐出现此消彼长的局面。作者采集了2006至2016年我国税收收入构成的数据,制作成下表1。
从上表可以看出,我国的税制结构具有直接税占比较低,间接税居主体地位;货物劳务税占比高,所得税占比过低的特点。许多学者都指出,这种税制结构的优点是财政增收功能强、征管成本低;缺点是收入分配调节功能较差。
再从国家之间的比较来看,虽然21世纪以来,我国直接税比重呈小幅上升趋势,但直接税比重远低于间接税比重,且低于G7国家和其他金砖国家的直接税比重。表2是部分G7国家与金砖国家税制结构比较。
从上图可以看出,我国现行的以间接税为主体的税制结构,与世界通行的税制结构存在较大差异,不符合现代税收制度的功能定位,不利于优化资源配置、维护市场统一、促进社会公平。
(二)直接税与间接税:谁更能激励创新
与间接税相比较,直接税,特别是其中的所得税具有更强的激励创新的功能。具体体现在:
1.直接税比间接税更有利于运用体系内的法律机制设计,鼓励人们进行创新开发
间接税的优点是管理相对简便,其中商品税有利于促进人们存款;而增值税最大的优点在于税收中性,特别是对于链条悠长的商品买卖具有税制优势。直接税中的所得税则不同,它除了鼓励提前消费,给予延迟消费较高的税收惩罚之外,如果给予一定的税收优惠,也能鼓励不愿意现在消费的人投资于创新发明,从而在最大程度上激励人们的创新行为。
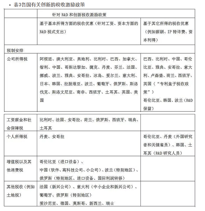
事实上,针对R&D方面的税收优惠政策已在全球范围内广泛运用,并且大多数通过公司所得税、个人所得税、工资薪金和社会保障税等直接税来实现。见下表:
上表已清楚地表明,只有非常少的国家和地区(表格中最下面两栏)用增值税和土地税等间接税方式进行有限性的税收激励,如增值税的税收激励只能局限于地区、产业、环节,税收政策发挥效用的局限性可想而知,其精准性也远远落后于直接税。
2.直接税比间接税更有利于激励中小创业投资企业
创业投资企业在初创阶段利润较少或没有利润,因而对创新项目研究的资金投入存在困难,但大企业与中小企业的困难程度是不一样的。大企业过去有一定的资本积累,又更易于吸收各种资金支持并具有更为强大的对抗风险的能力;但中小企业不仅前期资本积累不足,而且缺少各种融资手段。
在这种情况下,给予中小企业高新技术创新税收优惠将会效果卓著。因此,各国税收优惠激励的重点往往在中小创投企业,我国也不例外。
3.直接税比间接税更有利于调整促进创新行为的时间段和操作空间
属于间接税的消费税干预企业或个人行为的介入时间点比所得税晚得多。由此,国家以所得税等直接税实施税收政策,既可以在商业组织早期同意商业计划时或者在R&D项目早期满足条件时就给予税收支持,也可以在R&D的整个过程中提供税收补贴或者税收优惠;而以消费税等间接税实施税收政策,就只能在R&D开发完成时才能进行,显然这一时间点并非税法激励创新的最佳时间点。
因为R&D项目在开发实验阶段乃至进行过程中,存在多种风险和不确定性,更需要国家的税收政策支持。
4.直接税比间接税更有利于激励科技人员的创新热情
科技工作者是创新的主体,其创新的积极性直接关系到R&D项目的成功。因此,对于研究人员和辅助人员的税收激励政策已被大多数国家和地区采用,从国际上看,大部分的R&D税收激励都用在研究人员和实验行为上,2000年只有10%到13%R&D商业支出放到工厂和设备上。而对于研究人员的税收激励政策主要是通过所得税等直接税来实施的。
(三)优化税制结构,实现“双轮驱动”
一般认为,税制结构与一国的经济发展水平、税收政策目标和税收管理水平密切相关。
在推进国家整体治理体系现代化,保证国家创新驱动发展战略顺利实施的前提下,税收政策目标是形成有利于结构优化和社会公平的现代税收制度,即在维持宏观税负水平稳定的前提下,逐步提高直接税比重,降低间接税比重,实现税制结构改革与经济结构优化相适应,与推进国家治理体系和治理能力现代化相适应,与支持科技创新、自主创新的国家战略相适应。
由此,税制结构优化必然是一个税收制度、税收体制变革的过程,即制度创新的过程。
关于制度创新的理论,学界一般认为源自经济学。1971年美国经济学家兰斯·E·戴维斯和道格拉斯·C·诺斯出版了《制度变革和美国经济增长》一书,他们继承了约瑟夫·A·熊彼特的创新理论,认为制度创新是指能使创新者获得追加利益的现存制度的一种变革。
之所以会出现制度创新,是因为人们能够预期到创新的净收益大于创新的成本,而在现有的制度框架下这些收益却是无法实现的,唯有通过主动地、人为地改变现有制度中阻碍创新的因素,才能获得未来的收益。
笔者认为,科技创新和制度创新是一种相互依存、相互促进的辩证关系。从长期来看,科技创新推动制度创新,而制度创新又保障科技创新的功能得以发挥和实现。
1.直接税制改革与提高直接税比重
其一,个人所得税改革与制度创新
目前我国个人所得税的规模明显偏小,其占税收收入的比重从2006年至2016年的十年中,除2013年只占5.91%外,其他各年一直徘徊在6%-8%之间,一定程度上偏离了我国经济发展、居民收入及消费水平。
在个人所得税的11项税目中,工薪收入因税源单一、易于管控,一直是个人所得税的主要纳税来源。近年来“工薪所得”一项,缴纳额在个税全部收入中占比最大,接近2/3,且总体态势保持缓慢上升。我国个税实际上沦为“工薪税”。纳税人特别是高收入纳税人收入来源多元化,税收征管机关无法准确掌握其收入情况,是造成个税税源大量流失的一个重要原因。
我国规模偏小的个人所得税对直接税所占比重的影响甚微,其后果不仅支持创新发展乏力,而且在调节居民收入分配差距、公平分配税收负担、平抑贫富悬殊差异方面所起到的作用也十分有限,甚至造成逆向调节。因此,个税改革势在必行。
伴随个税改革的制度创新有:
一是由分类所得税制模式过渡到分类征税与综合征税相结合的混合所得税制模式。
二是择机实施个人所得税家庭申报制度。
三是由激励生产要素和投资驱动的税率结构过渡到激励人才主导的创新驱动之税率结构。
四是逐步建立以自行申报纳税为主、源泉扣缴为辅的个人所得税征收制度。
其二,企业所得税改革与制度创新
企业所得税是我国现行税收体系中直接税的重要构成。2008年1月1日起实施的《中华人民共和国企业所得税法》及其《实施条例》统一了内外资企业的企业所得税制度;实行国际上适中偏低的企业所得税税率(25%);建立了“产业优惠为主、区域优惠为辅”、“直接优惠与间接优惠相结合”的税收优惠新格局,企业所得税体系初步确立。
在当前世界性的经济下行,我国力推简政放权、减税降费,努力通过降低制度性交易成本、减轻市场主体负担以更好地促进其自我发展的形势下,通过直接增加企业所得税税额,以提高直接税比重的做法显然是不可取的。
企业所得税改革对自主创新的支持、国家发展的推动,主要应通过优化税收优惠制度来实现。现行企业所得税优惠更利于刺激传统要素和投资规模扩张,激励创新的作用有限,容易出现优惠错位和虚置。
由此,对企业所得税中税收优惠制度创新提出如下建议:
一是由对产品商业化研发和研发后阶段的支持转为对产业基础研究和研发前阶段的支持。
二是加强对风险资本的税收支持。我国应采取所得税减免等各种手段吸引海外和国内的风险资本,以扩大风险资本对我国高技术产业的投资。
三是进一步丰富小微企业所得税优惠措施。
四是加强对企业高科技人员的税收激励。比如对高科技人员的科研成果转让收入给予一定的个人所得税优惠;对省级以下政府颁发的重大技术成就奖、技术进步奖免征个人所得税;对高科技企业引进急需的技术人才发放的一次性津贴或安家费,免征个人所得税。
2.间接税制改革与降低间接税比重
降低间接税比重离不开推进增值税改革,促进结构性减税。我国现实增值税改革有两个方面的内容,一是“转型”,即生产型增值税转向消费型增值税;二是“扩围”,即营业税改征增值税(简称营改增)。
其一,“营改增”全覆盖及其减负效应
2016年5月1日,随着房地产、建筑、金融和生活服务业四大行业纳入试点范围,标志着增值税已经实现对所有货物、服务的生产、流通和消费领域的全覆盖,也意味着国家实行了66年的营业税正式“谢幕”。
“营改增实施以来,总体减税规模越来越大。2012年1月~2017年2月,中国营改增带来的减税总规模累计已超过1.2万亿元。其中,仅全面推开营改增试点以来的2016年5月~2017年2月这10个月内,减税规模就达到5661亿元,“营改增”已成为优化税制结构的一项重要战略举措。
其二,增值税改革与制度创新
增值税在理论上是典型的“中性”税种,但实践中仍然存在重复征税问题。我国在2009年完成增值税从“生产型”向“消费型”的转变。“消费型”增值税允许购入生产设备发生增值税抵扣,这不仅解决了税种内部因税基设计导致的重复征税问题,而且将在一定时期内使增值税收入减少,导致流转税比重下降,所得税比重上升,有利于税制结构优化。
进一步推进增值税改革就是要通过制度创新,加快增值税立法,建立现代增值税制度。
一是简化税率。
在“营改增”试点过程中加设了11%和6%两档税率,使我国增值税目前共有17%、13%、11%、6%4挡税率,还有3%和5%两档征收率,过多的税率设置违背了增值税的中性原则。
2017年以来,我国简并增值税税率的工作正紧锣密鼓地进行。李克强总理主持召开的国务院常务会议决定2017年7月1日起将增值税税率取消13%这一档,将涉农产品、天然气等增值税税率由13%降至11%。会议还决定,在一季度已出台降费2000亿元措施的基础上进一步推出多项减税举措,预计全年再减税3800亿元。
笔者预计,在我国增值税税率四挡改三挡之后,还将有三挡改两档和两档改一档的简并步骤,最后只有一档标准税率,具体税率水平应比17%有所下降,以13%—15%为宜,以控制增值税在税收整体中所占份额。
二是完善增值税中央和地方收入划分。
2016年,《国务院关于印发全面推开营改增试点后调整中央与地方增值税收入划分过渡方案的通知》将中央地方增值税收入划分由改革初期的75%与25%调整为五五分成。完善增值税中央和地方收入分享机制应本着保持中央和地方现有财力格局总体稳定,调动中央和地方两个积极性的原则,适当调整增值税或其他相关税种分成比例,并通过进一步改革转移支付制度,增加中央财政税收返还等方式,弥补地方财力缺口,推进地方构建科学完备的地方税体系,增强地方财政激励自主创新的能力。
三是增值税立法和改革齐头并进。
可考虑先将《增值税暂行条例》修订为《增值税条例》,废除《营业税暂行条例》,在增值税制基本成熟定型以后,再由全国人大制定《增值税法》,并以增值税的立法带动其他税种立法,在税收领域推进依法治国。
结语
当代中国社会的重大时代主题和现实需求就是“发展”。在“创新、协调、绿色、开放、共享”的新发展理念中,作为第一理念的“创新”是发展的第一动力。没有创新,就没有发展。当今中国,离开了改革创新就没有出路。
党的十八大做出实施创新驱动发展战略的重大决策部署,是我国在新的历史起点上实现中华民族伟大复兴的战略选择,是党中央、国务院做出的立足全局、面向未来的现实布局和前瞻规划。旨在建立现代税收制度、实现税收法治现代化的新一轮税制改革,应当坚定不移地以创新驱动发展战略为旗帜与航标,改革过程顺应它的方向与要求,改革成果服务自主创新、大众创新,确保创新源泉充分涌流。
税收优惠是税收激励创新的主要形式,落实税收优惠法定是新税制改革反哺创新,服务创新驱动发展战略的落地抓手;而优化税制结构则是主战场。
无论是税收优惠政策的清理和规范,还是将每年的税收优惠以税式支出专项纳入财政预决算;无论是直接税和间接税在税收总收入中所占比重的升降,还是个人所得税、企业所得税、增值税等具体税种中纳税主体、征税对象以及税目、税基、税率等课税要素的调整,都是意义深刻的税收制度变革,影响深远的税收体制创新。
这一系列制度创新将从税收体制机制上为创新驱动发展战略的实施建立起一个良好的税收生态系统,形成税收制度创新与科技创新的“双轮驱动”,两者协同发力,相互促进,推动经济结构优化和社会公平分配,从而有助于解决我国经济和社会发展中的诸多问题。
在经济领域,2016年在面对世界经济和贸易增速7年来最低、国际金融市场波动加剧、地区和全球性挑战突发多发的外部环境,面对国内结构性问题突出、风险隐患显现、经济下行压力加大等多重困难的情况下,“双轮驱动”奏响了经济运行缓中趋稳、稳中向好;经济结构加快调整;发展新动能不断增强;基础设施支撑能力持续提升;人民生活继续改善的经济发展新乐章,展示着我国经济发展一定会更好的光明前景。
在税制改革领域,“双轮驱动”不失为解决我国现行税制结构、具体税种制度中存在的“公平性严重不足”问题的一条有效途径。科技创新带来生产力的发展,国家综合国力的增强,从而为公平分配提供物质基础;而税收制度创新则为公平分配营造良好的税收法治环境与和谐的税收征纳双方关系。
此双轮驱动并不局限于现有蛋糕如何划分,而是更着眼于为在更高层次上实现公平分配创造条件。
免费加盟代理请联系于经理17601315811(有返佣)

转载请标注:信息网——重磅!许多奇:新税制改革与创新驱动发展战略
- 搜索
-
- 2021-03-22中国慈善捐助报告:年轻
- 2021-03-22地处中国“硅谷” 招行构
- 2021-03-22浦东孵化器爆发式增长 出
- 2021-03-22京东金融副总裁:消费金
- 2021-03-22配资公司“改换门庭”
- 2021-03-22易乾财富开启70岁以上客户
- 2021-03-22日息最高1% 烟台百人参与
- 2021-03-22欧洲央行怀疑数字货币 将
- 2021-03-22区块链+房地产 简化房产交
- 2021-03-22央行新规实行 明天支付宝
- 2021-03-21“不刚兑”的诺亚财富因
- 2021-03-21央行行长易纲:小额支付
- 2021-03-21虚拟货币BHB传销案开庭 主
- 2021-03-21上海一集资诈骗案开审:
- 2021-03-21注册资本80亿!巨头坐镇
- 2021-03-21早报:爱钱进代言人汪涵很
- 2021-03-21京东首次回应直播业务:
- 2021-03-21央行定向降准0.5至1个百分
- 2021-03-21小贷公司监管指标再调!
- 2021-03-21财政部:人民群众不会因
- 2021-03-22中国慈善捐助报告:年轻
- 2021-03-22地处中国“硅谷” 招行构
- 2021-03-22浦东孵化器爆发式增长 出
- 2021-03-22京东金融副总裁:消费金
- 2021-03-22配资公司“改换门庭”
- 2021-03-22易乾财富开启70岁以上客户
- 2021-03-22日息最高1% 烟台百人参与
- 2021-03-22欧洲央行怀疑数字货币 将
- 2021-03-22区块链+房地产 简化房产交
- 2021-03-22央行新规实行 明天支付宝
- 网站分类
-
- 标签列表

