企业融资网 > 互联网金融 > 正文
185亿集资诈骗案女老板受审 10万人卷入骗局
网络整理 2021-03-22 17:01又一起涉案金额巨大的非法集资案浮出水面。
2018年5月7日,南京市中级人民法院官网发布消息称,开庭审理南京易乾宁公司实际控制人薛秀丽集资诈骗案。
旁听参与人约140余人,超过52万人次通过网络观看庭审直播。
先看看一组惊人的数据:
1、向95067人非法吸收资金共计185亿6785万多元
2013年6月,薛秀丽、刘丹等人成立“易乾宁”公司,不到3年,该公司向全国95067人非法吸收资金,金额高达185亿6785万多元。目前,“易乾宁”公司主要控制人之一刘丹仍然在逃,被告人薛秀丽作为“易乾宁”公司另一名主要控制人,以犯集资诈骗罪被提起公诉。
2、骗局手法
经南京市检察机关依法审查查明,被告人薛秀丽与刘丹等人商议成立南京易乾宁公司、江苏易乾宁公司后,雇佣他人向社会不特定公众以发放宣传单、借助媒体等方式进行虚假宣传;采用重复配置转让债权列表等欺骗方式,以支付5%-14.9%不等的利息向社会不特定公众非法集资,并不断在全国各地开设分支机构扩大集资规模,至2016年4月共向95067人非法吸收资金共185亿6785万6千4百元!
3、钱去哪儿了?
“易乾宁”公司集资金额特别巨大,并将大量资金转入关联公司和公司实际控制人、高管及其亲属个人账户用于自我经营、转贷获利和肆意挥霍。
2016年4月,浙江省公安机关查处了南京“易乾宁”公司浙江地区多个分支机构,并查封、冻结多个集资账户。当时,被告人薛秀丽等人正在欧洲旅游,得知消息后立即回国接受调查。
4、仍有74亿未兑付
经审计,截止目前,仍有74亿4865万1千9百元非法集资款没有兑付。检察机关认为,被告人薛秀丽以非法占有为目的,使用诈骗手段非法集资,数额特别巨大,应当以集资诈骗罪定罪处罚,南京市中级人民法院将择日对该案宣判。
5、一些受害者受访情况

危机爆发于2016年4月
公开资料显示,南京易乾宁金融信息咨询有限公司(易乾财富)成立于2010年,总部位于南京,注册资本为2亿元,是一家为小微企业筹款的P2P公司。“易乾系”有30家关联公司,易乾财富在全国百余个城市开设了分支机构,实际控制人是公司董事长刘丹。
刘丹照片,灰色西装者为刘丹
“易乾系”公司的核心架构是南京易乾宁、江苏易乾宁、江苏天瑞三家公司,此外还有全国多家分部和关联公司。其业务覆盖金融咨询、物业、体育文化、家装等领域。
2016年4月8日,易乾财富就被曝出被查,多家位于绍兴的门店被封。对此,4月10日和11日,易乾相继发布消息称,该公司绍兴部分机构被查是例行检查,且部分门店已恢复营业。期间,易乾还多次强调,其全国均在正常营业、正常经营。
2016年4月9日,媒体报道,易乾财富涉嫌“庞氏骗局”,并列举了包括投资人资金去向不清、部分荣誉资质造假、在美关联公司和房产公司为空壳公司等多项直接和间接证据。
2016年4月11日下午消息,媒体援引消息人士的说法称,监管部门正在调查易乾财富,或因该公司涉嫌百亿“庞氏骗局”。
2016年4月13日,南京易乾宁通过认证微信号“易乾官微”发布消息称,该公司1个银行账户及关联公司江苏易乾宁资产管理有限公司的2个银行账户,已经被浙江省桐乡公安局经侦大队冻结,无法继续进行正常兑付。
到了13日晚间,易乾财富官网又发布致员工的公开信称,桐乡事件正在有序的处理当中,进展良好,桐乡公安相关人士介绍,此次事件是因为桐乡分公司个别员工的个人违法、违规操作,与易乾总公司及其它分公司无任何关系,冻结账户只是方便调查。
公开信称,预计72小时之后会有实质性的进展公告,请员工安抚好客户不要去桐乡公安局及总部聚集,上述行为不利于后续工作的开展及问题的解决。
2016年4月14日,桐乡警方公示,南京易乾宁桐乡分公司以投资“易乾宝”理财产品为名,以投资高利率回报为诱饵,引诱群众投资,涉嫌非法吸收公众存款。桐乡警方依法对南京易乾宁桐乡分公司理财总监周某及相关主要责任人采取了刑事强制措施,并对与桐乡分公司有关的涉案资金进行了冻结。
兑付危机
2016年4月14日,易乾财富发布公告称,公司将被江苏天瑞丹佛商贸实业有限公司(简称江苏天瑞丹佛)并购,承诺全部兑付将在2018年3月31日前完毕。
而天瑞丹佛跟易乾财富实际上是关联公司,这根本就是“左手倒右手”的缓兵之计。工商资料显示,江苏天瑞的执行董事兼总经理为刘丹,而刘丹同时也是易乾财富的董事长。
兑付无能之时,易乾直接搬出了“高管挪用公款”。
2016年8月18日,易乾财富官微发布《天瑞财务核查公示》,称对之前易乾部分前高管及相关人员非法侵占公司资产等情况展开深入调查。称易乾前代理总裁曹健荣,在任职期间合计支付各项支出近9亿元,但在后期核查期间发现其有个人挪用公款,私下收购客户合同,收取回扣等渎职现象。
更奇葩的是:以白酒、红酒、别墅抵债
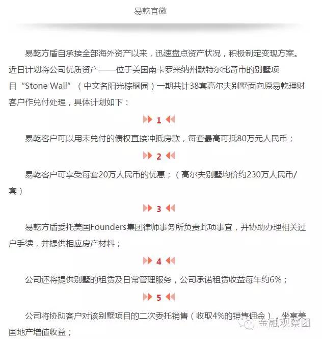
2016年9月22日,易乾财富子公司易乾方盾推出一期共计38套高尔夫别墅面向原易乾理财客户作兑付处理,客户可以用未兑付的债权直接抵充放款,每套最高可抵80万元。
2016年11月15日晚间,易乾财富官方微信发布公告,称目前公司资产端回收了一批债权,因债务人此次利息还款采用现金加物资的形式,第一批还款物资为少量白酒和红酒。
“投资客户如果有需求,可以选择以物资作为还款的兑付方式,根据不同物资折现以兑付投资本金,物资价格均按照批发价计算,客户可通过扫描商品包装上的条形码查询该商品的零售价以做对比参考,”易乾财富称。
不过,有网友质疑,这些物资的价格被严重夸大,比京东自营的价格高了不止两倍。
靴子落地
2017年2月18日,南京市公安局秦淮分局18日发布信息,“易乾财富”涉嫌非法集资犯罪,警方吁请各地投资人到投资所在地报案配合调查取证。
“易乾财富”违反国家金融管理法律规定,向社会不特定公众吸收巨额资金。涉案嫌疑人已被采取强制措施。
南京秦淮警方初步侦查表明,“易乾财富”吸收的资金大量被公司实际控制人、高管及其亲属转贷获利、侵占私吞和肆意挥霍,导致资金链断裂。
为进一步查证事实,警方吁请各地投资人到投资所在地公安机关报案登记,配合公安机关开展调查取证工作。
2017年3月,南京市人民检察院依法以涉嫌集资诈骗罪批准逮捕“易乾系”公司实际控制人刘丹、薛秀丽。南京市秦淮区人民检察院依法以涉嫌非法吸收公众存款罪批准逮捕公司高层、骨干许晖、沈红尧、沈佳、郑环、曹健荣、黄亿仁、徐萍、于花梅、张雪红、蒋林峰、杨维11人。
近几年非法集资的特大案件
1、善林金融:600亿元
2013年10月起,善林金融实控人周伯云在未经批准的情况下,在全国开设1000余家线下门店,招聘员工并进行培训后,通过广告宣传、电话推销及群众口口相传等方式,以允诺年化收益5.4%至15%不等的高额利息为饵,向社会不特定公众销售所谓的“鑫月盈”、“鑫季丰”、“鑫年丰”、“政信通”等债权转让理财产品。
自2015年2月起,犯罪嫌疑人周伯云又在互联网上开设“善林财富”、“善林宝”、“幸福钱庄”、“广群金融”等线上理财平台,对外大肆销售非法理财产品,涉案金额600余亿元。
今年4月24日,“善林金融”法定代表人周伯云、执行总裁田景升、“幸福钱庄”负责人陶剑勇等8人因涉嫌非法吸收公众存款罪已经浦东新区人民检察院批准被执行逮捕。
2、e租宝:581.75亿元
2015年12月18日,金易融(北京)网络科技有限公司运营的“e租宝”网站以及关联公司在开展互联网金融业务中涉嫌违法经营活动,遭到有关部门调查,随后,e租宝实际控制人、钰诚集团董事长丁宁被警方控制,涉嫌集资诈骗、非法吸收公众存款、非法持有枪支等罪行。在目前国务院处非办召开的防范和处置非法集资法律政策宣传座谈会上,相关材料进一步披露了这一案件的细节:e租宝总共涉及用户ID901294个,累计充值581.75亿元,累计投资745.11亿元。其中约有15亿元被实际控制人丁宁用于赠予妻子、情人、员工及个人挥霍。
3、中晋系:400余亿元
2016年6月22日,据上海法院官网公布的消息,据公诉机关指控,中晋系母公司国太投资控股(集团)有限公司(简称“国太控股”)向社会不特定公众募集资金达400余亿元,部分集资款被国太控股及其下属公司消耗、挥霍,致使案发时未兑付本金达48亿余元。
4、钱宝:未兑付金额达300亿元
2017年12月26日,钱宝网实际控制人张小雷来到南京公安局写下一纸声明,向警方投案自首,称自己“向投资人吸纳资金,如今无法兑付本金利息”;前两天,警方公布了初步调查结果:钱宝网以高额收益为诱饵,持续“借新还旧”向社会公众大量非法吸收资金,截至案发,未兑付集资参与人的本金数额达300亿元。
5、泛亚:430亿元
由中共昆明市委、市人民政府主办的昆明信息港发布的《关于昆明泛亚有色金属交易所股份有限公司有关情况的通报(八)》显示,昆明泛亚有色金属交易所股份有限公司在经营活动中涉嫌违法犯罪问题,公安机关已依法立案侦查。
通报称,昆明泛亚有色金属交易所股份有限公司出现兑付危机以来,云南省委省政府一直高度重视,立即责成昆明市和省有关部门成立专项工作组,进行调查核实。昆明市政府迅速组成专项工作组,全力开展各项工作。目前相关工作正在积极进行中,进展情况将适时予以通报。
数据显示,泛亚事件波及22万投资者,金额高达430亿元,影响巨大。泛亚事件是由该交易所旗下一款产品“日金宝”所引发的。该产品是一款资金随进随出、年化约13%、每日结息实时到账的项目,丰厚的收益吸引了众多投资者。
免费加盟代理请联系于经理17601315811(有返佣)

转载请标注:信息网——185亿集资诈骗案女老板受审 10万人卷入骗局
- 搜索
-
- 2021-03-22中国慈善捐助报告:年轻
- 2021-03-22地处中国“硅谷” 招行构
- 2021-03-22浦东孵化器爆发式增长 出
- 2021-03-22京东金融副总裁:消费金
- 2021-03-22配资公司“改换门庭”
- 2021-03-22易乾财富开启70岁以上客户
- 2021-03-22日息最高1% 烟台百人参与
- 2021-03-22欧洲央行怀疑数字货币 将
- 2021-03-22区块链+房地产 简化房产交
- 2021-03-22央行新规实行 明天支付宝
- 2021-03-21“不刚兑”的诺亚财富因
- 2021-03-21央行行长易纲:小额支付
- 2021-03-21虚拟货币BHB传销案开庭 主
- 2021-03-21上海一集资诈骗案开审:
- 2021-03-21注册资本80亿!巨头坐镇
- 2021-03-21早报:爱钱进代言人汪涵很
- 2021-03-21京东首次回应直播业务:
- 2021-03-21央行定向降准0.5至1个百分
- 2021-03-21小贷公司监管指标再调!
- 2021-03-21财政部:人民群众不会因
- 2021-03-22中国慈善捐助报告:年轻
- 2021-03-22地处中国“硅谷” 招行构
- 2021-03-22浦东孵化器爆发式增长 出
- 2021-03-22京东金融副总裁:消费金
- 2021-03-22配资公司“改换门庭”
- 2021-03-22易乾财富开启70岁以上客户
- 2021-03-22日息最高1% 烟台百人参与
- 2021-03-22欧洲央行怀疑数字货币 将
- 2021-03-22区块链+房地产 简化房产交
- 2021-03-22央行新规实行 明天支付宝
- 网站分类
-
- 标签列表

