企业融资网 > 互联网金融 > 正文
央行再开支付罚单 这些机构被要求限期整改!
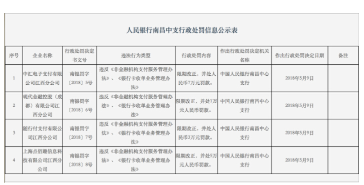
网络整理 2021-03-22 16:55近日,中国人民银行南昌中心支行公示四张支付罚单,中汇电子支付有限公司江西分公司(下称“中汇支付”)、现代金融控股(成都)有限公司江西分公司(下称“现代支付”)、随行付支付有限公司江西分公司(下称“随行付”)、上海点佰趣信息科技有限公司江西分公司(下称“点佰趣”)因违反《非金融机构支付服务管理办法》、《银行卡收单业务管理办法》被处以1万至7万不等的罚款,并被责令限期整改。作出行政处罚的决定日期是2018年5月9日。
工商资料显示,随行付成立于2011年7月,注册资本1.999亿元。2012年6月,随行付获得央行颁发的支付许可证,续展后有效期至2022年6月,业务类型包括互联网支付(全国)、移动电话支付(全国)、银行卡收单等。随行付屡收央行罚单,2014年9月,因未落实特约客户实名制,交易监测不到位、风险事件处理不力,中国人民银行要求随行付全国范围内停止接入新商户,并撤离吉林、辽宁(含大连)、浙江(含宁波)、福建、黑龙江等5省2市的收单业务。
现代支付官网介绍,全国现代金融控股有限公司是经国务院批准设立的股份制企业,注册资本10亿元人民币。2016年12月,现代支付拥有的互联网支付、银行卡收单两大支付业务均通过续展,有效期至2012年12月。公开信息显示,2014年,现代支付因发生系统故障导致重复支付商户资金近4亿元。
中汇支付曾多次受到央行支付罚单。2016年1月,中国人民银行注销中汇支付互联网支付许可,同时停止其黑龙江、吉林、宁夏、甘肃、青海、新疆、西藏、海南、深圳、厦门、宁波、大连等12个省(区、市)的银行卡收单业务。2017年9月份,中国银联争议处理委员会办公室给成员机构印发了关于《中汇支付差错处理提供虚假材料的通报》。公开资料显示,中汇支付拥有23省、市的银行卡收单业务,支付牌照续展后,支付牌照有效期至2023年1月。近期,对于中汇支付谋求出售的传闻,中汇支付发布律师声明,否认出售支付牌照。
公开资料显示,点佰趣成立于2006年2月,拥有全国范围内银行卡收单业务,以及部分地区的预付卡发行和受理业务,许可证有效期至2021年12月。
免费加盟代理请联系于经理17601315811(有返佣)

转载请标注:信息网——央行再开支付罚单 这些机构被要求限期整改!
- 搜索
-
- 2021-03-22中国慈善捐助报告:年轻
- 2021-03-22地处中国“硅谷” 招行构
- 2021-03-22浦东孵化器爆发式增长 出
- 2021-03-22京东金融副总裁:消费金
- 2021-03-22配资公司“改换门庭”
- 2021-03-22易乾财富开启70岁以上客户
- 2021-03-22日息最高1% 烟台百人参与
- 2021-03-22欧洲央行怀疑数字货币 将
- 2021-03-22区块链+房地产 简化房产交
- 2021-03-22央行新规实行 明天支付宝
- 2021-03-21“不刚兑”的诺亚财富因
- 2021-03-21央行行长易纲:小额支付
- 2021-03-21虚拟货币BHB传销案开庭 主
- 2021-03-21上海一集资诈骗案开审:
- 2021-03-21注册资本80亿!巨头坐镇
- 2021-03-21早报:爱钱进代言人汪涵很
- 2021-03-21京东首次回应直播业务:
- 2021-03-21央行定向降准0.5至1个百分
- 2021-03-21小贷公司监管指标再调!
- 2021-03-21财政部:人民群众不会因
- 2021-03-22中国慈善捐助报告:年轻
- 2021-03-22地处中国“硅谷” 招行构
- 2021-03-22浦东孵化器爆发式增长 出
- 2021-03-22京东金融副总裁:消费金
- 2021-03-22配资公司“改换门庭”
- 2021-03-22易乾财富开启70岁以上客户
- 2021-03-22日息最高1% 烟台百人参与
- 2021-03-22欧洲央行怀疑数字货币 将
- 2021-03-22区块链+房地产 简化房产交
- 2021-03-22央行新规实行 明天支付宝
- 网站分类
-
- 标签列表

