企业融资网 > 互联网金融 > 正文
强监管下民营金控“退潮”:纷纷脱手金融资产
网络整理 2021-03-22 16:48在金融强监管的背景下,国内的民营金融控股巨头们正在不约而同地收缩战线——转让股份、处置牌照、不再强调企业的金融属性……竭力淡化金控身份的背后,是已经开始层层加码的监管压力。
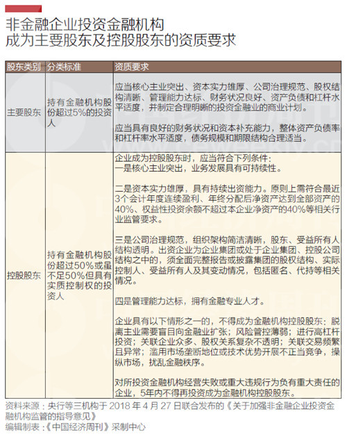
4月27日,央行、银保监会、证监会联合发布《关于加强非金融企业投资金融机构监管的指导意见》(下称《指导意见》),明确要求:“限制企业过度投资金融机构”“不符合规定的,逐步加以规范”。
虽然《指导意见》中对国有企业投资金融机构亦提出要求,但业内普遍认为,其主要指向拥有多张金融牌照、涉足多个金融领域的民营金融控股公司。
作为监管层“所有金融业务都要纳入监管”态度之下的最后一块“真空地带”,金控公司存在的风险已经进入监管视野。有消息称,监管机构正在起草金控公司管理细则,未来金控公司有可能要求持牌经营。
一场针对金控公司的全面监管正在展开。
民营金控图谱
关于金融控股公司目前并没有明确的法律定义。交通银行金融研究中心首席金融分析师鄂永健曾为其下过这样一个定义:在银行、证券、保险、基金、信托、期货、金融租赁等两个或者两个以上金融领域拥有牌照、实际经营或者实际控制该行业企业的公司,都属于金融控股公司。
金融控股公司兴起于2002年,当年国务院批准光大、中信和平安试点综合金融控股集团,由此开启了我国金融控股公司发展的序幕;2005年,“十一五”规划纲要中提出,完善金融机构规范运作的基本制度,稳步推进金融业综合经营试点。之后,大型金融机构开始尝试综合化经营,非金融主体出于产融结合和资本运营目的也纷纷涉足其中,形成了数量众多、协同程度不一和管理架构各异的金控平台。
据全国人大代表、中国人民银行西安分行行长白鹤祥在两会议案中引述的数据,截至2016年年末,有近70家中央企业拥有各类金融子公司共150多家,有28家民营企业持有5家以上金融机构的股权。
苏宁金融研究院宏观经济研究中心主任黄志龙则将中国的金融控股公司分为5种类型:一是母公司主业为金融业的金融控股公司,如四大行、中国人寿、平安保险、四大AMC等;二是非经营型金融控股公司,如中信集团、光大集团、招商局集团等;三是传统实业类央企下设金融控股公司,如国家电网、中航工业、五矿集团等;四是产融结合的金融控股企业,如“明天系”、复星、恒大、万达等;五是互联网巨头涉足金融领域形成的金控集团,如已经走在金融业务布局前端的阿里巴巴、腾讯等。
民营金控方面,主要由从事传统产业的民营企业通过投资、并购等方式逐步控制多家、多类型金融机构和互联网企业构成。前者的目的在于完善公司业务体系,实现产融结合或进行产业转型,寻找全新的利润增长来源;后者的主要目的在于发挥自身在场景、账户、流量、数据、技术等多方面的优势,掌握用户的各项数据信息,提升用户对于企业产品的使用黏性,防止用户流失。
近年来,民营金控公司不断扩大发展,形成了以“明天系”“安邦系”“复星系”“海航系”“中植系”等为代表的大型金控集团。
以“明天系”为例,据媒体不完全统计,其持股的金融机构多达44家,其中银行17家、保险9家、证券8家、信托4家、基金3家、期货两家、金融租赁1家。其所控股的金融机构资产规模合计超过3万亿元,已经相当于我国一家中型金融机构的资产规模。
在“明天系”控股的公司中,银行和保险无疑是其最有价值的金融资产。“明天系”控股的哈尔滨银行和包商银行的总资产已分别突破5300亿元及4300亿元,规模在全国城商行中排名居前;控股的保险公司为华夏人寿和天安财险,两者的总资产分别为超过3900亿元及3000亿元,在全国险企中属中上水平。
与“明天系”不同的是,“安邦系”在入股金融机构时,似乎对银行格外偏好。据媒体统计,在“安邦系”持股的14家金融机构中,银行多达9家。
近年来,国内的互联网公司也开始了针对金融领域的全方位布局。根据《中国经济周刊》记者不完全统计,目前腾讯和阿里巴巴已经成为握有金融牌照数量最多的互联网公司。综合来看,最受互联网巨头青睐的是保险领域,包括腾讯和阿里巴巴都直接或间接持有多家保险公司股份,而互联网巨头们目前还未涉足信托领域。
值得注意的是,除了BATJ这些互联网巨头们,很多互联网领域的企业都对“收集”金融牌照表现出了莫大的兴趣。滴滴目前已经拥有了第三方支付、网络小贷和商业保理三张牌照;小米在持有相同的三种牌照的同时,在民营银行和保险领域都有布局。
民营金控纷纷脱手金融资产
互联网巨头也表示:未来只做Tech(技术),不做Fin(金融)
纷纷表态:“响应国家号召,聚焦主业、支持实业”
4月初,新三板上市公司联讯证券(830899.OC)发布公告称,公司第一大股东即将易主——昆山中联综合开发有限公司(下称“昆山中联”)将其所持有的超过4.93亿股股份(占公司总股本15.8%)转让给广州开发区金融控股集团有限公司。
据媒体报道,“明天系”早在2008年便借道昆山中联成为联讯证券的第二大股东,而同样位列2018年一季度前十大股东之列的北京银利创佳投资有限公司与“明天系”也有着千丝万缕的联系。这是“明天系”继2017年下半年将华夏人寿卖给中天金融,恒泰证券卖给中信国安后,再一次出售旗下金融资产。
据悉,“明天系”拟剥离1500亿元资产用于偿还银行贷款,旗下所持的诸多金融股权资产已经在逐步转让过程中。未来还将继续通过减少牌照、减少金融资产实现降杠杆和“瘦身”。
在联讯证券的前十大股东中,不光有“明天系”公司的身影,还有3家公司来自“海航系”,一季度合计持股24.91%。
在普华永道发布的一份报告中,曾将当时直接或间接持有22家金融机构股份的“海航系”列为与“明天系”“复星系”并列的大型民营金控集团。一直以来,“海航系”通过手中握有的多个金融牌照,走上了一条产融结合的道路,凭借着对资本市场的熟悉和资本杠杆的运作,迅速扩大了资产版图。
但从今年年初开始,“海航系”也在陆续出售手中持有的金融机构股权。截至记者发稿,“海航系”已经陆续出售了广州农村商业银行全部股份以及部分德意志银行股份。2018年3月,“海航系”旗下的渤海金控(000415.SZ)发布公告称,安徽省投有意收购渤海金控全资子公司天津渤海出售的皖江金租股权,如本次转让完成,渤海金控持有的皖江金租股权比例将由此前的53.65%下降至17.78%,放弃控制权。
海航高层在接受《中国经济周刊》专访时回应,接下来海航将陆续放弃手中持有的所有金融机构股权,从一家拥有保险、信托、券商等牌照的大型金控集团回归航空主业。海航集团副董事长李新华告诉《中国经济周刊》,海航以实业起家,未来仍会以聚焦主业为主。
无独有偶,九鼎集团(430719.OC)近期也传出了有意出售香港富通保险部分股权的消息。就在今年年初,九鼎集团曾将手中的券商牌照放出。根据其2月初发布的公告,九鼎集团控股子公司九州证券与山东高速集团签署了增资协议,约定后者认购九州证券新增股份超过7.9亿股,占本次增资后九州证券总股份的19%。此外,山东高速集团还有意在后续条件具备并经相关监管机构批准后,进一步增持九州证券股份并成为其控股股东。
在九鼎集团最近公布的一次投资者电话会议中,面对投资者的疑问,九鼎集团多次强调,自己是一家“纯粹的、专业的投资公司,不会做一家所谓的金控集团”。
而在2016年证监会对新三板挂牌的私募机构和金融类企业进行规范整改时,九鼎集团曾撇清自己的“私募股权投资机构”身份,表示自己是一家多元化、综合性的金融公司。
记者了解到,目前市场上有多家金控公司放出了准备出售旗下核心金融资产的消息,其中不乏业绩良好、规模完善的优质资产。例如今年3月,中植集团与国资背景的经纬纺机(000666.SZ)达成协议,后者通过发行股份及支付现金相结合的方式购买前者所持有的中融信托32.9864%的股份,交易完成后经纬纺机将持有中融信托约70.4562%股权。
有市场分析认为,这笔交易对于中植集团来看并不划算,发展势头良好的中融信托近年来不仅跻身于国内信托行业第一梯队,也是中植集团的核心优质资产。中植集团相关人士则表示,这是公司近年来积极响应国家号召,进行产融结合战略转型,支持实体经济发展的又一有力举措。
互联网巨头口风转变:从“颠覆传统金融”,到“不做金融,只做科技”
在民营金控“瘦身”的同时,在金融领域“杀红了眼”的互联网公司的口号也发生了变化,从“颠覆传统金融”,到如今的“不做金融,只做科技”。
今年博鳌亚洲论坛期间,京东金融CEO陈生强介绍说,未来京东金融将把全部的金融资产转让给银行等金融机构,扮演的角色是为金融机构服务,即全部业务转为To B(针对企业),做科技型产品服务。
在接受《中国经济周刊》记者采访时,陈生强说,金融行业是资本密集型行业,限制业务规模的是资本金,有多少钱决定了规模有多大。净资本会成为发展规模的瓶颈,与团队、技术能力实际上没有太大的关系。中国并不缺一家科技能力很强的金融机构,对于京东金融而言,选择回到核心能力非常有必要。
4月28日,百度宣布旗下金融服务事业群组正式完成拆分融资协议签署,实现独立运营。百度高级副总裁兼百度金融负责人朱光向媒体介绍称:百度金融并不会谋求全金融牌照和控股权,只会获得必要的未来“试验田”以验证金融科技能力。
朱光的这番表态,与蚂蚁金服如出一辙。手握多张金融牌照的蚂蚁金服也曾对外表示:“蚂蚁金服目前申领牌照所从事的金融业务,目的并不在金融本身。我们是想通过这些试验田,去沉淀底层的技术,这些技术也会开放地去帮助金融机构做好Fin。”
2017年年初,蚂蚁金服就宣布将定位于Techfin,而非Fintech,未来只做Tech(技术),帮金融机构做好Fin(金融)。同年6月,蚂蚁金服CEO井贤栋将公司定位为一个科技公司,而进入金融领域则是“一不小心”。
根据《中国经济周刊》此前报道,腾讯的金融版图已经横跨第三方支付、保险、证券、银行、基金、征信、小贷等领域,牌照种类丰富,尤其在券商牌照方面,腾讯领先了其他几家互联网巨头,持有提供港股、美股交易的富途证券股份并入股中金。
腾讯控股2017年年报显示,腾讯的金融及云业务已经成为仅次于游戏的第二大收入来源,但其并没有公开这一数据,而是将金融业务相关收入并入“其他收入”。
年报显示,从收入占比来看,2017年腾讯金融及云业务占其总营收的比例达到18.23%。2017年腾讯的其他业务收入达到433亿元,同比增长121%。受益于微信的用户基数和线下交易量的倍增,微信支付服务收入增长强劲。
面对腾讯一直没有将金融业务独立出来的问题,马化腾在2017年全国两会期间曾经表态说:“独立成立金融集团不是我们的思路,因为这些业务跟我们平台的耦合非常紧,没有必要为了分拆而分拆,这不是我们的风格,我们也不会去玩儿什么‘财技’,显得好像这块儿资产有多少钱。”
在外界看来,腾讯金融一直“待字闺中”可能与马化腾一贯对政策的敏感和谨慎有关。
在强监管的信号传出后,腾讯在金融上的策略将会变得更加内敛。4月12日,马化腾又一次强调了腾讯的新定位:腾讯要做好各行各业数字化的助手。
高风险催生强监管
金控公司监管试点已开始模拟
民营金控有哪些风险?关联交易、监管套利……
随着发展规模的不断扩大,民营金控公司在获得规模经济、范围经济、协同效应和分散经营风险等好处的同时,也暴露出了监管空白下的风险隐患。尤其是“安邦系”等民营金控风险的暴露,一些长期掩盖的问题开始逐渐显现:如“明天系”突破“两参或一控”限制,隐性控制了众多金融机构;安邦隐瞒股东情况,并虚假注资等。助长资金脱实向虚、虚假注资或循环注资、过度举债、公司治理不健全、滥用大股东权利等问题,几乎已经成为民营金控公司的“通病”。
央行行长易纲在上任之初就金控公司的问题表示,少数野蛮生长的金融控股集团存在着风险,抽逃资本、循环注资、虚假注资,以及通过不正当的关联交易进行利益输送等问题比较突出,带来跨机构、跨市场、跨业态的传染风险。
易纲所言的一些金控公司存在的问题在“安邦系”身上就有所表现。根据公诉人在法庭上的介绍,共有6名个人投资者用5.6亿元的资金,投资于49家号称总注册资本达到24亿元的企业,再通过层层类似“幼蛇吞巨象”的控股方式,撬动对安邦98%的股权、600多亿元的注册资金和超过19000亿元的资产。这些个人股东并未实际出资600多亿元现金支撑安邦的运作,而是进行了虚假出资、循环出资。
此外,国家金融与发展实验室副主任曾刚曾分析说,金控公司最大的风险在于关联交易。
他认为,金控公司组织结构上的复杂性使得关联交易隐蔽性增强,投资者、债权人,甚至控股公司最高管理层都难以清楚了解公司内部各个成员之间的授权关系和管理责任,从而无法准确判断和衡量公司的整体风险。此外,作为跨行业、跨地区多种金融机构与金融业务的综合体,金控公司在金融市场上同时担任多种角色,在其考虑某项具体金融业务发展时,不可避免会产生牺牲其他业务或金融消费者的利益。
中国光大集团股份公司董事长李晓鹏也曾提到关联交易的问题,“当前有个别机构借金控的名义淘金,肆意操纵关联交易,盲目加高财务杠杆,严重偏离了金融控股集团的本质,形成了风险隐患,对于金控业的发展产生了不利的影响。”
例如安邦的庭审记录显示,公诉人曾提到,吴小晖曾通过虚假投资、分红等名义,将1601亿余元超募的保费资金,划转至其个人实际控制的产业公司,用于对外投资、归还债务等。而之所以会出现不正当关联交易,正是因为金控公司的股权结构、受益所有人的结构不够透明。在安邦的股权结构中,多达上百家公司和数十名个人股东事后证明皆与吴小晖存在个人关系。
监管套利也是目前金控企业普遍存在的问题之一。曾刚认为,由于金控公司下的子公司涉及多个金融行业,监管标准、监管方法不尽相同。出于资本回报最大化的目的,金融控股公司很可能利用这种差异进行监管套利,将资产和风险向监管尺度最宽松的机构转移。这一方面拉长了金融链条,形成交叉金融风险;另一方面也削弱了微观审慎监管的效力,使金融机构实际承担的风险远远超过其资本承受范围。
“这些机构在经营的过程中出现了一些异化,有的是把保险公司做成了资产投资公司,有的是把实业做成了金融,尤其是些大的机构一旦发生风险,对市场的影响是比较大的。机构有这种套利行为和规避监管行为,监管机构应及早地堵住漏洞,一个机构的问题、几个机构的问题,不会让它形成多个机构的问题,不会从一只狼弄成狼群。”中国进出口银行董事长胡晓炼说。
过去几年里,随着越来越多的民营资本纷纷“杀入”金融业,进行资本逐利。在曾刚看来,部分产业资本建立金融控股平台后,忽视自身主营业务发展,盲目向金融业扩张,并将其作为转型“利器”。在对金融风险知之甚少,并缺乏相应风险管理能力的情况下,这种重发展、轻风险的经营思路,导致金融风险迅速集聚。
央行有关负责人对此也曾表示,近年来大量非金融企业通过发起设立、并购、参股等方式投资金融机构,暴露出一些问题,如部分非金融企业忽视自身主营业务发展,盲目向金融业扩张,助长了脱实向虚和杠杆率高企;还有少数非金融企业不当干预金融机构经营,将金融机构作为“提款机”,使得实业板块与金融板块风险交叉传递。
在4月底出台的《指导意见》中特别提出,限制企业投资与主业关联性不强的金融机构,防止企业过度向金融业扩张。
强监管即将落地
业内认为,一些金控公司如此淡化金融属性,与监管压力已经传递到市场息息相关。在针对金控企业监管空前强化的情况下,无论是主动还是被动退出,对于金控公司的整治来说,这仅仅是一个开始。
2017年7月召开的全国金融工作会议已经定调,金融业必须持牌经营,必须纳入监管,必须实现监管全覆盖。会议要求严格规范金融综合经营和产融结合,并由人民银行负责金融控股公司等金融集团的基本规则制定、监测分析和并表监管;今年3月召开的中央全面深化改革委员会第一次会议审议通过了《关于加强非金融企业投资金融机构监管的指导意见》。会议强调,加强非金融企业投资金融机构监管,要坚持问题导向、补齐监管短板,明确企业投资金融机构服务实体经济的目标,强化股东资质、股权结构、投资资金、公司治理和关联交易监管,加强实业与金融业的风险隔离,防范风险跨机构、跨业态传递。
3月25日,央行行长易纲在中国发展高层论坛2018年会上表示,要抓紧出台金融机构资产管理业务指导意见、非金融企业投资金融机构指导意见、金融控股公司监管办法等审慎监管基本制度。
在《指导意见》已经出台的情况下,此前有媒体报道称央行等部门正酝酿金控监管办法。《中国经济周刊》记者获悉,央行组织的金融控股公司的监管试点也已经在进行之中。从去年年底开始,包括传统金融和新兴互金领域,数家大型国有金控集团和民企金控集团已经开始模拟金控公司监管试点。据悉,对金融控股公司的监管约束指标将涵盖资本充足率、规范子公司之间的关联交易、完善治理结构、限制杠杆率、强化出资的真实性等。
曾刚认为,制定统一的监管规则是规范金融控股公司发展的前提,也是当下最为急迫的工作,要明确准入标准,建立严格的审核标准和门槛;界定金融控股公司业务范围,明确禁止金融控股公司经营实体产业;制定金融控股公司的风险退出机制,在确保风险可控的前提下,监管部门可以责令问题公司在适合的时间和场合下进入破产程序;对金控公司实施资本金充足率监管。
从目前监管层透露出的信息来看,尽管相关监管细则仍在拟定中,但金控管理办法的监管大方向已经明确。央行原行长周小川在今年全国两会期间就表示,对于金控公司的监管将有三方面侧重点:
一是强调资本的真实性、充足性和资本质量。他表示,金融是高风险行业,因此就要有足够的资本来吸收风险。目前一些金融控股公司的资本并不真实完整,社会上存在着虚假注资、循环注资的问题。
二是要强调股权结构的透明度。金融控股公司的股权结构、实际控制人的状态应足够透明,否则会出现违规操作。
三是加强对关联交易的管理。金融控股集团内部的金融机构之间,或是金控集团的实体企业以及海外企业之间都可能存在关联交易,要强化关联交易的管理,在金融机构和控股公司之间,以及和其他实体企业之间建立防火墙制度。
从目前的情况来看,如何提高股权结构的透明度,降低股权结构复杂度,无疑对监管机构提出了挑战。今年3月9日,央行副行长潘功胜在全国两会期间的央行记者会上指出,在金融控股公司框架下,风险的隐蔽性比较强,有交叉性金融风险。在中国分业监管的模式下,金融控股公司监管存在空白,监管主体也不明确。这就是为什么要抓紧制定金融控股公司监管规则,落实行为监管,实质重于形式,强化整体的资本监管,避免虚假出资循环出资;要严格股权管理,股权架构要清晰,强化关联交易的管理,建立防火墙制度。
今年1月和3月,原银监会、原保监会和证监会分别下发了《商业银行股权管理暂行办法》《保险公司股权管理办法》及《证券公司股权管理规定》(征求意见稿),剑指股权监管和股东行为规范,目的在于通过设定严格的股东门槛和穿透要求,杜绝突破监管规定的潜在风险。
从内容上来看,三份文件殊途同归,对包括对股东分类进行资质及持股年限要求、严格限制关联交易、穿透式管理股权结构、限制通过金融产品“曲线”控股、要求入股资金必须为自有资金以及入股同类型金融机构不得超过“两参一控”等都作出了规制。
其中,对于单个非金融企业实际控制证券、保险公司股权比例规定上,证监会与原保监会都设立了不得超过三分之一的标准。此外,证监会给参股资本提出了净资产1000亿元门槛要求,原保监会则要求,若股东不是保险公司,单一股东持股比例不得超过保险公司注册资本的三分之一。
《指导意见》也对哪些企业不能成为金融机构控股股东列出了“负面清单”:脱离主业需要盲目向金融业扩张;风险管控薄弱;进行高杠杆投资;关联企业众多、股权关系复杂不透明;关联交易频繁且异常;滥用市场垄断地位或技术优势开展不正当竞争,操纵市场,扰乱金融秩序。
免费加盟代理请联系于经理17601315811(有返佣)

转载请标注:信息网——强监管下民营金控“退潮”:纷纷脱手金融资产
- 上一篇:他因非法集资433亿被判无期徒刑 5万人被骗
- 下一篇:没有了
- 搜索
-
- 2021-03-22中国慈善捐助报告:年轻
- 2021-03-22地处中国“硅谷” 招行构
- 2021-03-22浦东孵化器爆发式增长 出
- 2021-03-22京东金融副总裁:消费金
- 2021-03-22配资公司“改换门庭”
- 2021-03-22易乾财富开启70岁以上客户
- 2021-03-22日息最高1% 烟台百人参与
- 2021-03-22欧洲央行怀疑数字货币 将
- 2021-03-22区块链+房地产 简化房产交
- 2021-03-22央行新规实行 明天支付宝
- 2021-03-21“不刚兑”的诺亚财富因
- 2021-03-21央行行长易纲:小额支付
- 2021-03-21虚拟货币BHB传销案开庭 主
- 2021-03-21上海一集资诈骗案开审:
- 2021-03-21注册资本80亿!巨头坐镇
- 2021-03-21早报:爱钱进代言人汪涵很
- 2021-03-21京东首次回应直播业务:
- 2021-03-21央行定向降准0.5至1个百分
- 2021-03-21小贷公司监管指标再调!
- 2021-03-21财政部:人民群众不会因
- 2021-03-22中国慈善捐助报告:年轻
- 2021-03-22地处中国“硅谷” 招行构
- 2021-03-22浦东孵化器爆发式增长 出
- 2021-03-22京东金融副总裁:消费金
- 2021-03-22配资公司“改换门庭”
- 2021-03-22易乾财富开启70岁以上客户
- 2021-03-22日息最高1% 烟台百人参与
- 2021-03-22欧洲央行怀疑数字货币 将
- 2021-03-22区块链+房地产 简化房产交
- 2021-03-22央行新规实行 明天支付宝
- 网站分类
-
- 标签列表

