企业融资网 > 互联网金融 > 正文
刚刚!马云封杀大批“股神” 淘宝禁售荐股软件
网络整理 2021-03-22 16:38在证监会、浙江和广东证监局出手整治证券“黑嘴”或证券咨询机构之后,马云的淘宝今天也出重手!
淘宝:证券等咨询类业务人员必须持证上岗
今天上午,基金君打开淘宝网准备逛一逛,主页的一份最新公告成功引起了我的注意,这份公告便是淘宝网发布的“《淘宝禁售商品管理规范》关于证券咨询类商品规则解读变更公示通知”。
公告内文显示,为了规范淘宝网网购平台的市场管理秩序,为消费者营造安全安心的网购环境,提升消费者的购买信心和满意度,淘宝网将依据国家相关法律法规,对《淘宝禁售商品管理规范》规则解读的相关条款进行变更。
据悉,此次规则的主要变更点为新增证券、期货投资咨询类商品管控情形。此次规则变更于2018年6月5日进行公示通知,将于2018年6月12日正式生效。
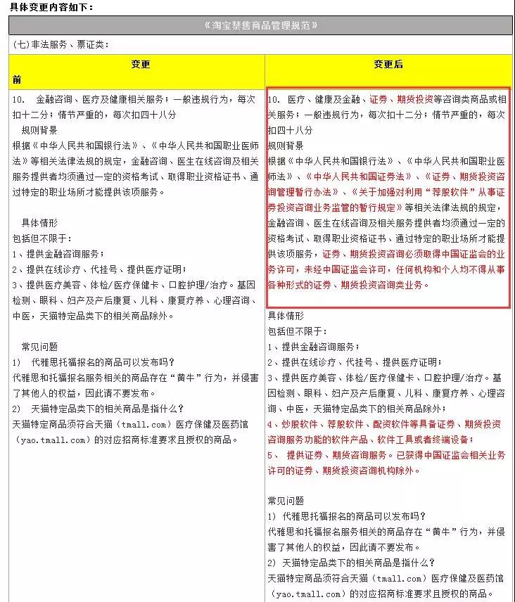
公告显示,变更后,证券、期货投资等咨询类商品或相关服务,一般违规行为,每次扣十二分;情节严重的,每次扣四十八分。
根据相关法律法规的规定,金融咨询、医生在线咨询及相关服务提供者均须通过一定的资格考试、取得职业资格证书、通过特定的职业场所才能提供该项服务,证券、期货投资咨询必须取得中国证监会的业务许可,未经中国证监会许可,任何机构和个人均不得从事各种形式的证券、期货投资咨询类业务。
通知指出,具体情形包括但不限于:
1.提供金融咨询服务;
2.提供在线诊疗、代挂号、提供医疗证明;
3.提供医疗美容、体检/医疗保健卡、口腔护理/治疗。基因检测、眼科、妇产及产后康复、儿科、康复疗养、心理咨询、中医,天猫特定品类下的相关商品除外;
4.炒股软件、荐股软件、配资软件等具备证券、期货投资咨询服务功能的软件产品、软件工具或者终端设备;
5.提供证券、期货咨询服务。已获得中国证监会相关业务许可的证券、期货投资咨询机构除外。
其中第1、第4、第5条是与金融、证券、期货相关的。这些规则意味着,今后炒股软件、荐股软件、配资软件等具备证券、期货投资咨询服务功能的软件产品、软件工具或者终端设备将不被允许在淘宝上出售;且证券等咨询类业务人员必须持证上岗。
淘宝仍有“炒股神器”在售
通知发出后,基金君马上在淘宝主页以“在线证券咨询、在线投资服务”等多个关键词检进行检索,均未搜到相关服务。
但是,以“炒股神器”、“配资软件”、“股票配资”进行检索,仍然可以搜到很多可供购买的商品,这些商品称可以“自动预测股票”,“短线买卖解套神器”,销量从个位数到几百不等。


对于这类“炒股神器”,武汉科技大学金融证券研究所所长董登新说,“全民炒股已成为一种社会乱象,轻信炒股神器、社交投资平台的投资者很容易遭遇欺诈”。他认为所有以炒股软件、炒股神器为名义推荐的股票、投资组合,都涉嫌变相坐庄,“你要是听他的话,就成了抬庄的人”。
董登新提醒投资者,“现在的市场到处充满陷阱,风险应该靠自己把握而不应该寄希望于别人。不要总想着赚快钱、赚大钱。取之于股市,最后都会还到股市中来”。
免费加盟代理请联系于经理17601315811(有返佣)

转载请标注:信息网——刚刚!马云封杀大批“股神” 淘宝禁售荐股软件
- 搜索
-
- 2021-03-22中国慈善捐助报告:年轻
- 2021-03-22地处中国“硅谷” 招行构
- 2021-03-22浦东孵化器爆发式增长 出
- 2021-03-22京东金融副总裁:消费金
- 2021-03-22配资公司“改换门庭”
- 2021-03-22易乾财富开启70岁以上客户
- 2021-03-22日息最高1% 烟台百人参与
- 2021-03-22欧洲央行怀疑数字货币 将
- 2021-03-22区块链+房地产 简化房产交
- 2021-03-22央行新规实行 明天支付宝
- 2021-03-21“不刚兑”的诺亚财富因
- 2021-03-21央行行长易纲:小额支付
- 2021-03-21虚拟货币BHB传销案开庭 主
- 2021-03-21上海一集资诈骗案开审:
- 2021-03-21注册资本80亿!巨头坐镇
- 2021-03-21早报:爱钱进代言人汪涵很
- 2021-03-21京东首次回应直播业务:
- 2021-03-21央行定向降准0.5至1个百分
- 2021-03-21小贷公司监管指标再调!
- 2021-03-21财政部:人民群众不会因
- 2021-03-22中国慈善捐助报告:年轻
- 2021-03-22地处中国“硅谷” 招行构
- 2021-03-22浦东孵化器爆发式增长 出
- 2021-03-22京东金融副总裁:消费金
- 2021-03-22配资公司“改换门庭”
- 2021-03-22易乾财富开启70岁以上客户
- 2021-03-22日息最高1% 烟台百人参与
- 2021-03-22欧洲央行怀疑数字货币 将
- 2021-03-22区块链+房地产 简化房产交
- 2021-03-22央行新规实行 明天支付宝
- 网站分类
-
- 标签列表

